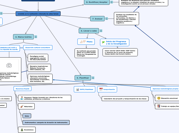
Diseño del Proyecto Pizzicato
consiste en la realización ordenada de estas tareas
1. Detectar el problema/necesidad
Los niños inmigrantes no participan en las actividades culturales y musicales de la ciudad de Vinaròs (donde únicamente hay una banda)
2. Definir el problema
No democratización de acceso a la cultura, en parte por la poca diversidad musical
3. Concretar la solución

Proyecto de desarrollo cultural comunitario mediante la creación de una orquesta de cuerda
5. Planificar
Contexto propio
Vinaròs
Entidades implicadas: CEIP Jaume I, La Alianza
Objetivos
Democratizar el acceso a la música
Diversificar la oferta musical
Recursos/Inputs
Humanos. Equipo formado por: directores de las entidades, profesores y alumnos
Materiales
Salas
Instrumentos: campaña de donación de instrumentos
Económicos
Proyecto subvencionado por: Sociedad Musical La Alianza, Caixa Rural de Vinaròs, Ajuntament de Vinaròs
DAFO/Viabilidad
Temporización
Calendario del proyecto y temporización de las clases
Opciones metodológicas propias
Educación emocional
Trabajo en equipo/Sentido de pertenencia
Investigación
Diseño de la investigación-acción
Herramientas: observación participante, diario de seguimiento, entrevistas y encuestas.
Índices de evaluación: fracaso escolar, motivación, participación ciudadana, confianza en las artes, diversidad musical, etc.
6. Llevar a cabo
Piloto
Se realizará una prueba piloto en el CEIP Ausiàs March de l'Hospitalet de LLobregat.
Inicio del Programa y de la investigación
Curso escolar 2019-2020. CEIP Jaume I. Alumnos de 3r curso de primaria. Clases dentro del horario lectivo.
8. Rectificar/Ampliar
Redefinir las dinámicas que generan resultados negativos y re-diseñar (empezar de nuevo el ciclo). La investigación-acción es un proceso circular.
7. Evaluar
Analizar los resultados de las encuestas, entrevistas, los diarios y las anotaciones. Calcular impactos positivos y negativos.
4. Marco teórico
Didáctica del violín y la orquesta de cuerda
Opciones metodológicas: Método Suzuki Método ColourStrings Sheila Nelson etc.
Desarrollo cultural comunitario
Paradigma social: segregación escolar VS interculturalidad
Ejemplos inspiradores: Sistema Venezuela, UIUI Cataluña, etc.
Opciones metodológicas: educación emocional, aprendizaje cooperativo, aula inclusiva, etc.
