siconsegue
si consegue
fanno riferimento
fanno riferimento

Riforma 1.2
Sistema ITS
Legge 99/2022

r

Sistema ITS

a

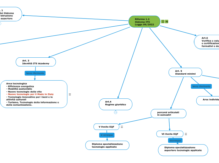
Art. 1
Istituzione del Sistema terziario di istruzione tecnologica superiore

Art. 2
Missione ITS Academy

Art. 3
Identità ITS Academy

Area tecnologica
- Efficienza energetica
- Mobilità sostenibile
- Nuove tecnologie della vita
- Nuove tecnologie per il Made in Italy
- Tecnologie innovative per i beni e le attività culturali
- Turismo, Tecnologie della informazione e della comunicazione.

r

L'area Nuove tecnologie per il Made in Italy si articola in:Sistema agroalimentareSistema casaSistema meccanicaSistema modaServizi alle impreseIL DM 203/2023 ha modificato le aree in questo modo (sono 10)EnergiaMobilità sostenibile e logisticaChimica e Nuove tecnologie della vita4Sistema agroalimentare 4Sistema casa e ambiente costruito4Meccatronica4Sistema moda4servizi alle imprese e agli enti senza fini di lucro5.Tecnologie per i beni e le attività artistiche e culturali e per il turismo6.Tecnologie della comunicazione, dell'informazione e dei dati

Art.4
Regime giuridico

Art. 5
Standard minimi

percorsi articolati
in semestri

V livello EQF

r

4 semestri1800 h formazioneV livello Quadro europeo qualifiche apprendimento permanente

Diploma specializzazione
tecnologie applicate

VI livello EQF

r

6 semestri3000 h formazioneVI livello(equiparazione a laurea triennale)possono essere attivati esclusivamente per figure professionali che richiedano un elevato numero di ore di tirocinio, incompatibile con l'articolazione biennale del percorso formativo, e che presentino specifiche esigenze, da individuare con decreto del Presidente del Consiglio dei ministri, su proposta del Ministro dell'istruzione e del Ministro dell'universita' e della ricerca, previa intesa in sede di Conferenza permanente per i rapporti tra lo Stato, le regioni e le province autonome di Trento e di Bolzano.

Diploma specializzazione
superiore tecnologie applicate

Aree individuate (Art.3)

Organizzazione

r

L'attivita' formativa e' svolta per almeno il 60 per cento del monte orario complessivo dai docenti provenienti dal mondo del lavoro. Gli stage aziendali e i tirocini formativi, obbligatori almeno per il 35 per cento della durata del monte orario complessivo, possono essere svolti anche all'estero e sono adeguatamente sostenuti da borse di studio; sono previsti adeguamenti dei tempi secondo le esigenze dei frequentanti (se lavoratori);conduzione scientifica affidata a un comitato tecnico - scientifico o a un coordinatore tecnico - scientifico.

Art.6
Verifica e valutazione finali
e certificazione dei percorsi
formativi e dei relativi crediti