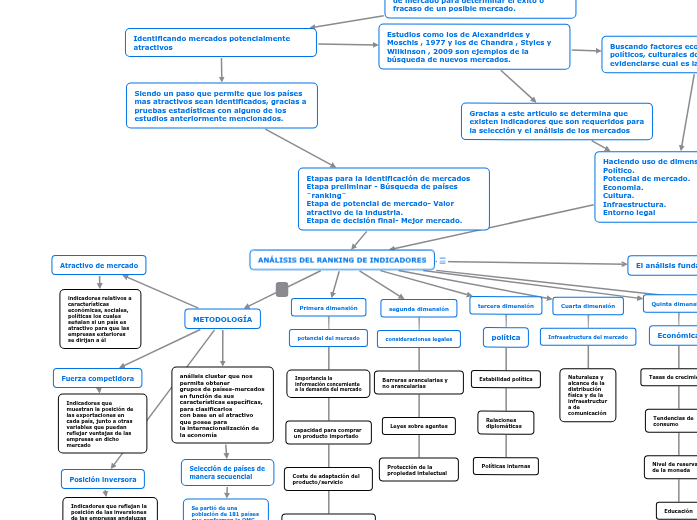
ANÁLISIS DEL RANKING DE INDICADORES
Primera dimensión
potencial del mercado
Importancia la información concerniente a la demanda del mercado
capacidad para comprar un producto importado
Coste de adaptación del producto/servicio
Naturaleza del grado de competencia interna y externa
segunda dimensión
consideraciones legales
Barreras arancelarias y no arancelarias
Leyes sobre agentes
Protección de la propiedad intelectual
tercera dimensión
política
Estabilidad política
Relaciones diplomáticas
Políticas internas
Cuarta dimensión
Infraestructura del mercado
Naturaleza y alcance de la distribución física y de la infraestructura de comunicación
Quinta dimensión
Económica
Tasas de crecimiento
Tendencias de consumo
Nivel de reservas de la moneda
Educación
Empleo de tecnologías modernas
Sexta dimensión
Cultural
Similitudes y diferencias de la cultura del país de destino con relación al nacional
El análisis fundamental macroeconómico
propone para los mercados emergentes
1) Potencial de mercado
2) Distancia cultural
3) Fuerza competitiva de la industria
relacionada
4) Receptividad del consumidor
METODOLOGÍA
análisis cluster que nos permita obtener
grupos de países-mercados en función de sus
características específicas, para clasificarlos
con base en el atractivo que posee para
la internacionalización de la economía
Atractivo de mercado
indicadores relativos a
características económicas, sociales,
políticas los cuales
señalan si un país es
atractivo para que las empresas exteriores
se dirijan a él
Fuerza competidora
Indicadores que muestran la posición de las exportaciones en cada país, junto a otras variables que puedan reflejar ventajas de las empresas en dicho mercado
Posición inversora
Indicadores que reflejan la posición de las inversiones de las empresas andaluzas en cada país, así como las posibles ventajas competitivas
Selección de países de manera secuencial
Se partió de una población de 181 países que conforman la OMC
1-Se incorporaron los indicadores que conforman el primer grupo
2. Los países que resultaron tras este primer filtrado se analizaron teniendo en cuenta los indicadores del grupo Fuerza Competitiva
3.Para finalizar, los indicadores que forman el grupo tres determinaron el conjunto de países que conforman los mercados atractivos de destino
Análisis de resultados
Se ha decidido usar el análisis de clusters latentes
Al realizar este análisis no se presupone, a priori, la existencia de un número de cluster
La elección del número de cluster se
hizo considerando el criterio de mínimo BIC.
Selección de mercados preferentes como la clave en la internacionalización empresarial
Respecto al incremento en la globalización de mercados podemos evidenciar que se debe hacer la apertura de nuevos países consumidores
Se busca seleccionar mercados de interés para que las empresas puedan desarrollar su actividad en mercados internacionales
De acuerdo a Couturier y Sola, 2010 es una decisión obligatoria entrar en la globalización
Siendo obligatorio que se realicen estudios de mercado para determinar el éxito o fracaso de un posible mercado.
Identificando mercados potencialmente atractivos
Estudios como los de Alexandrides y Moschis , 1977 y los de Chandra , Styles y Wilkinson , 2009 son ejemplos de la búsqueda de nuevos mercados.
Buscando factores económicos, sociales, políticos, culturales donde pueda evidenciarse cual es la cultura de consumo
Haciendo uso de dimensiones como:
Político.
Potencial de mercado.
Economia.
Cultura.
Infraestructura.
Entorno legal
Gracias a este articulo se determina que existen indicadores que son requeridos para la selección y el análisis de los mercados
Siendo un paso que permite que los países mas atractivos sean identificados, gracias a pruebas estadísticas con alguno de los estudios anteriormente mencionados.
Etapas para la identificación de mercados
Etapa preliminar - Búsqueda de países ¨ranking¨
Etapa de potencial de mercado- Valor atractivo de la industria.
Etapa de decisión final- Mejor mercado.
