SÍNROME VESTIBULAR
PACIENTE MASCULINO
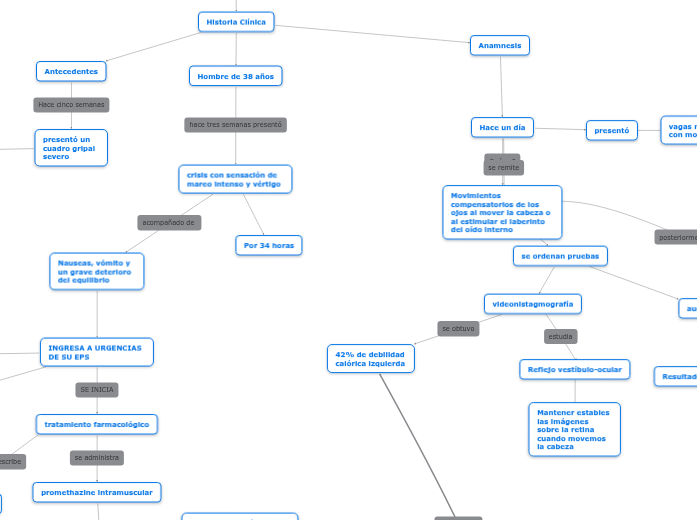
Historia Clínica
Hombre de 38 años
crisis con sensación de mareo intenso y vértigo
Nauseas, vómito y un grave deterioro del equilibrio
INGRESA A URGENCIAS DE SU EPS
tratamiento farmacológico
antivertiginoso oral
Meclicina
Por los próximos 30 días
promethazine intramuscular
Manejo de nauseas y vómito
Presenta mejorías después de una hora de la administración del medicamento
Signos
nistagmo
Examenes
resultados normales
de encefalografía
Por 34 horas
Antecedentes
presentó un cuadro gripal severo
infección sinusal severa
Anamnesis
Hace un día
presentó
vagas mareos y oscilopsia con movimientos rápidos
sin vértigo ni nauseas
Por los farmacos
Otorrinolaringologo
se ordenan pruebas
audición
Resultados normales
videonistagmografía
Reflejo vestíbulo-ocular
Mantener estables las imágenes sobre la retina cuando movemos la cabeza
42% de debilidad calórica izquierda
Se remite al Neurólogo
síndrome vertiginoso
Movimientos compensatorios de los ojos al mover la cabeza o al estimular el laberinto del oído interno
posible afectación de la vascularización del nervio
Neuritis vestibular
La matriz gelatinosa
los otolitos
cristales de carbonato de calcio
Información acerca de la aceleración lineal
Sí se depositan de manera erronea
un cambio en la frecuencia de descarga nerviosa
Información erronea
puede evolucionar
Vértigo Postural Paroxístico Benigno (VPPB)
como resultado de
Neuritis Vestibular que no se rehabilitó
Secuela de la Neuritis Vestibular, después de un tiempo
Se exacerba con movimientos o cambios de posición (postural); el evento es de corta duración (paroxistico); (benigno)
Otolitos libres
se desplazan respecto a la gravedad
movimiento de la endolnfa
modifica sensibilidad de la cupula
AFECTA INFORMACIÓN ACERCA DE LA ACELERACIÓN
se genera nistagmo
estimulan celulas ciliadas
generan descarga exitatoria
sensibilidad a las aceleraciones lineales de un conducto semicircular
Produce mareo con los cambios de posicion
Canal Semicircular afectado
Conducto semicircular Superior
Rotación hacia anterior y posterior
Aparecerá un nistagmo rotatorio geo o ageotrópico y vertical hacia abajo
Conducto semicircular horizontal
sacudir la cabeza (para decir no)
aparece un nistagmo latero-lateral
Conducto semicircular Posterior
inclinación lateral
Aparecerá un nistagmo rotatorio geotrópico y vertical hacia arriba
Sí no es controlado
de arriba a abajo, de lado a lado, y la inclinación de un lado al otro.
DEFICIENCIAS EN
Marcha
Dificultad para caminar
Información errónea del nervio vestibular
Presencia de mareos
Cambios de posición
Nistagmo
Afecta posura
Respuestas compensatorias
Balance
Problemas del equilibrio
Estático
Dinámico
percepción alterada
Corta duración
Integridad de nervios craneales y periféricos
RIESGO DE CAIDAS
LIMITACIONES
TRABAJO
Se ve influenciado por el lugar
se encarga de poner vidrios, en edificios o grandes alturas
los movimientos postulares
Un episodio corto con los síntomas comunes
La normal ejecución de sus tareas y responsabilidades laborales
DESPLAZAMIENTO
Los movimientos de cabeza exacerban el mareo
el movimiento requiera de asistencia
mientras pasan los sintomas
JUGAR FÚTBOL
se ven afectadas las actividades que frecuenta el paciente
evitar movimientos bruscos
empeoran la sintomatología o generan un nuevo episodio
puede presentar
RESTRICCIONES
FAMILIAR
se encuentra acargo economicamente de su mamá y parciamente de su hermnana
represeta un problema
su percepción de participacion
TRABAJO
El ultimo evento que se presento
le impidió asistir al trabajo
disminución del ingreso de recusos económicos de la persona y la familia
AMIGOS
esta afectado el rol social, no e es posible
jugar fútbol los fines de semana
desacondicionamiento físico
entrenar como la hacia habitualmente entre semana
Disminucion en el rendimiento
afecta emocionalmente
