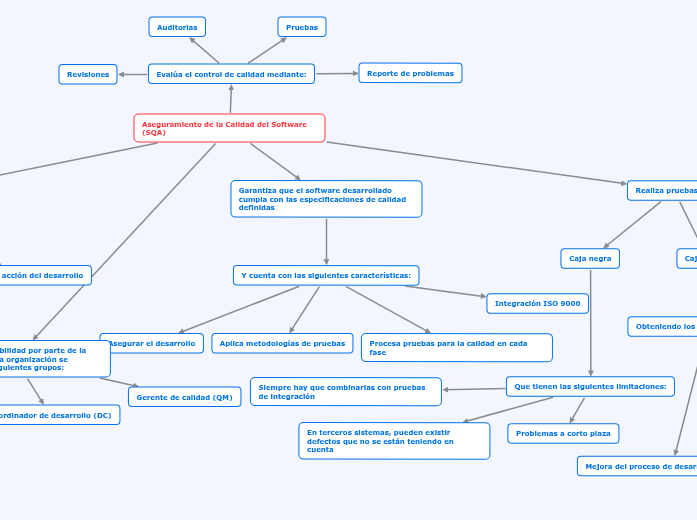
Aseguramiento de la Calidad del Software (SQA)
Identifica una acción correctiva y una acción preventiva, y posteriormente realiza los siguientes tres procesos:
Proceso de acción correctiva
Proceso de acción preventiva
Proceso de acción del desarrollo
Garantiza que el software desarrollado cumpla con las especificaciones de calidad definidas
Y cuenta con las siguientes características:
Asegurar el desarrollo
Aplica metodologías de pruebas
Procesa pruebas para la calidad en cada fase
Integración ISO 9000
Realiza pruebas de:
Caja negra
Que tienen las siguientes limitaciones:
Siempre hay que combinarlas con pruebas de integración
En terceros sistemas, pueden existir defectos que no se están teniendo en cuenta
Problemas a corto plaza
Caja blanca
Obteniendo los siguiente beneficios:
Mejora del proceso de desarrollo en general
Mejora de aspectos de seguridad del codigo
Pronta identificación de problemas que puedan impactar la producción
Indicación de mejoras para optimizar el código
Sugerencias para mejores practicas de construcción de software
Necesita responsabilidad por parte de la organización, dicha organización se compone de los siguientes grupos:
Ingenieros del software (SE)
Project manager (PM)
Líder de grupo (TL)
Gerente de calidad (QM)
Coordinador de desarrollo (DC)
Evalúa el control de calidad mediante:
Revisiones
Auditorias
Reporte de problemas
Pruebas
