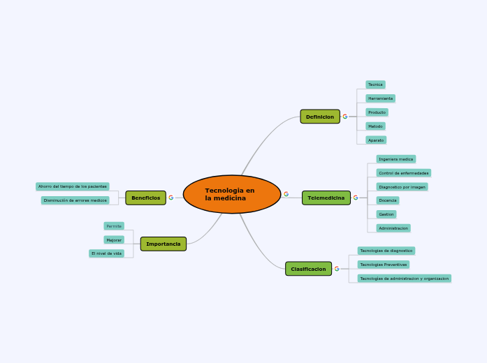
Tecnologia en la medicina

Definicion

Tecnica

Herramienta

Producto

Metodo

Aparato

Telemedicina

Ingeniera medica

Control de enfermedades

Diagnostico por imagen

Docencia

Gestion

Administracion

Clasificacion

Tecnologias de diagnostico

Tecnologias Preventivas

Tecnologìas de administracion y organizacion

Beneficios

Ahorro del tiempo de los pacientes

Disminución de errores medicos

Importancia

Permite

Mejorar

El nivel de vida