capacidad
capacidad
Capacidad
Capacidad
Capacidad
capacidad

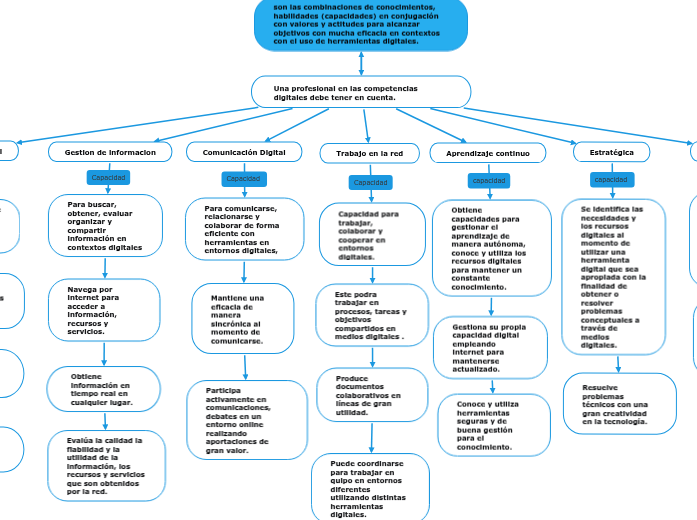
Una profesional en las competencias digitales debe tener en cuenta.

son las combinaciones de conocimientos, habilidades (capacidades) en conjugación con valores y actitudes para alcanzar objetivos con mucha eficacia en contextos con el uso de herramientas digitales.

Conocimiento digital

Para desenvolverse profesional y personalmente en plataformas digitales.

Utiliza de forma eficiente los recursos y herramientas digitales.

Integra las nuevas lógicas digitales en su campo laboral.

Interviene de forma responsable, segura y ética en entornos digitales.

Gestion de informacion

Para buscar, obtener, evaluar organizar y compartir información en contextos digitales

Navega por internet para acceder a información, recursos y servicios.

Obtiene información en tiempo real en cualquier lugar.

Evalúa la calidad la fiabilidad y la utilidad de la información, los recursos y servicios que son obtenidos por la red.

Comunicación Digital

Para comunicarse, relacionarse y colaborar de forma eficiente con herramientas en entornos digitales,

Mantiene una eficacia de manera sincrónica al momento de comunicarse.

Participa activamente en comunicaciones, debates en un entorno online realizando aportaciones de gran valor.

Trabajo en la red

Capacidad para trabajar, colaborar y cooperar en entornos digitales.

Este podra trabajar en procesos, tareas y objetivos compartidos en medios digitales .

Produce documentos colaborativos en líneas de gran utilidad.

Puede coordinarse para trabajar en quipo en entornos diferentes utilizando distintas herramientas digitales.

Aprendizaje continuo

Obtiene capacidades para gestionar el aprendizaje de manera autónoma, conoce y utiliza los recursos digitales para mantener un constante conocimiento.

Gestiona su propia capacidad digital empleando internet para mantenerse actualizado.

Conoce y utiliza herramientas seguras y de buena gestión para el conocimiento.

Estratégica

Se identifica las necesidades y los recursos digitales al momento de utilizar una herramienta digital que sea apropiada con la finalidad de obtener o resolver problemas conceptuales a través de medios digitales.

Resuelve problemas técnicos con una gran creatividad en la tecnología.

Orientación en red

Capacidad para entender, comprender, saber interactuar satisfaciendo alguna orientación principalmente en el entorno digital.

Genera una capacidad para coordinar y orientar equipos de trabajos distribuidos en red y en entornos digitales.

LAS COMPETENCIAS DIGITALES.