Razones para planificar nuestra vida
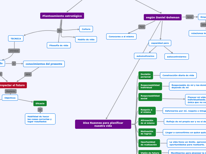
según Daniel Goleman
Conocerse a si mismo
capacidad para
automotivarme
autocontrolarme
Empatia
relaciones interpersonales
Diez Razones para planificar nuestra vida
Decisión personal
Construcción diaria de vida
Responsabilidad individual
Responsable de mi y los demás. Todo depende de mi
Responsabilidad social
Planear mi vida convertirme en una persona individualizada. la vida es una oportunidad única que no volverá a repetirse.
Respeto a sí mismo
Esforzarme por mí. respeto e integridad a la vida
Afirmación de sí mismo
Reflejo de mi propio ser y no el de alguien más.
Motivación de logros
Llegar a convertirme en quien quiero ser
Oportunidad de realización
La vida tiene un limite. aprovechar las oportunidades para realizarte.
Visión de futuro
Movilizarme para alcanzar la meta
Proyecto de vida
La vida adquiere mayor propósito
Velocidad del cambio
Todo esta en constante cambio. No debemos perder oportunidades.
Planteamiento estratégico
Filosofía de vida
Cultura
Habito de vida
TECNICA
Experiencias del pasado
Proyectar el futuro
Objetivos
Eficiencia
Habilidad de hacer las cosas bien
Eficacia
Habilidad de hacer las cosas correctas y lugar resultados
conocimientos del presente
