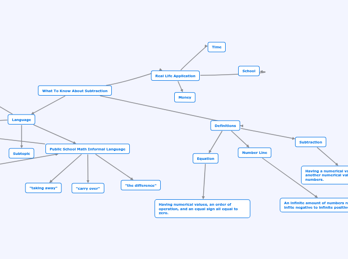
What To Know About Subtraction
Language
Public School Math Informal Language
"taking away"
"the difference"
"carry over"
Subtopic
Subtopic
Definitions
Subtraction
Having a numerical value decrease by another numerical value in terms of infinite numbers.
Equation
Having numerical values, an order of operation, and an equal sign all equal to zero.
Number Line
An infinite amount of numbers ranging from infite negative to infinite positive numbers
Real Life Application
School
Money
Time
Formal Language
Symbols
minus
-
equal sign
=
Order of Operations
PEMDAS
