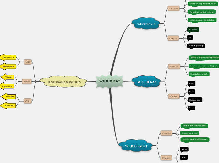
WUJUD ZAT

WUJUD CAIR

Ciri-Ciri

Memiliki bentuk berubah-ubah

volume yang berubah-ubah

Mengikuti bentuk tempat

Letak molekul berdekatan

Contoh

Air raksa

Air

Minyak goreng

WUJUD GAS

Ciri-Ciri

Bnetuk dan volumen berubah tergantung tempatya

Letak antar molekul berjauhan

Kepadatan rendah

Contoh

Kayu

Batu

Batang besi

Kaca

WUJUD PADAT

Ciri-Ciri

Bentuk dan volume pasti

Kepadatan tinggi

Letak molekul berdekatan

Contoh

Angin

Asap

Kabut

PERUBAHAN WUJUD

Gas

Mengembun

Cair

Mengkristal

Padat

Padat

Mencair

Cair

Menyublim

Gas

Cair

Menguap

Gas

Membeku

Padat