Kategoriak: Guztiak - economía - acceso - contaminación - comportamientos

arabera Melany Arvizu 3 years ago

145

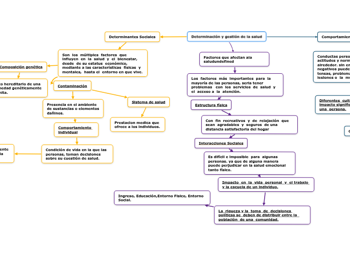
Determinación y gestión de la salud

Determinación y gestión de la salud

Sistema de salud

Prestacion medica que ofrece a los individuos.

Determinación y gestión de la salud

Determinantes Sociales

Son los múltiples factores que influyen en la salud y el bienestar, desde de su estatus económico, mediante a las características físicas y mentales, hasta el entorno en que vive.
Contaminación

Presencia en el ambiente de sustancias o elementos dañinos.

Comportamiento individual

Condición de vida en la que las personas, toman decisiones sobre su cuestión de salud.

*Biología Humana*Medioambiente *Organización del Cuidado de la Salud *Estilo de Vida

Composición genética

Aspecto hereditario de una enfermedad genéticamente congénita.

Comportamientos y conductas personales

Conductas personales son un reflejo de las actitudes y normas sociales que hay alrededor. sin embargo hay comportamientos negativos pueden dar lugar a relaciones tensas, problemas crónicos de salud e incluso lesiones o la muerte.
Diferentes culturas pueden tener un impacto significativo en el bienestar de una persona.

Cultura y Salud

Factores que afectan ala salud

Los factores más importantes para la mayoría de las personas, seria tener problemas con los servicios de salud y el acceso a la atención.
Estructura física

Con fin recreativos y de relajación que sean agradables y seguros de una distancia satisfactoria del hogar

Interacciones Sociales

Es difícil e imposible para algunas personas. ya que de alguna manera puede perjudicar en la salud emocional tanto físico.

Impacto en la vida personal y el trabajo y la escuela de un individuo.

La riqueza y la toma de decisiones políticas se deben de distribuir entre la población de una comunidad.

Ingreso, Educación,Entorno Fisico, Entorno Social.