Kategoriak: Guztiak - dolor - marcha - aeróbica - sobrepeso

arabera ANA MILENA GUARIN ARDILA 5 years ago

341

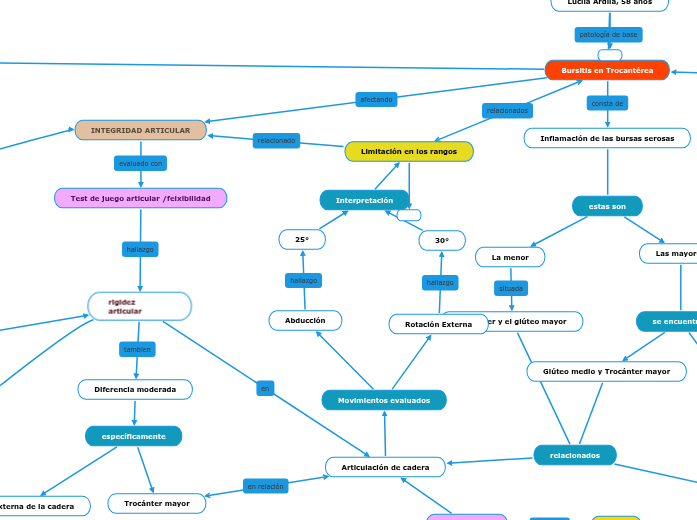
Lucila Ardila, 58 años

Lucila Ardila, 58 años

Dificultad en posiciones mantenidas

relación

Maneja los asuntos financieros con independencia

Cuestionarios

Aumento de sintomatología al realizar actividades

Moderada
Asiste a una iglesia

y realiza juego de ajedrez

Topic flotante

Interpretacion

capacidad aerobica

Test de Cooper(12 minutos)

episodios de disnea
Caminatas de tiempos prolongados

también afectando

VIDA LABORAL

adminitracion de empresa

VIDA SOCIAL

VIDA DOMESTICA

Escalas de AIVD, observación, test de capacidad física
Vivienda llega a ser una barrera

Recomienda realizar modificaciones

Escalas de AIVD,

6-7. Dependencia ligera.
Barrera de acuerdo a las actividades laborales

MARCHA

TECNNOLOGIAS DE ASISTENCIA

CARACTERISTICAS ANTROPOMETRICAS
IMC

Altura/Peso

27.5

Sobrepeso

Entrevistas, observación
Limitación de la marcha para ayudar a distribuir mejor las cargas

Ciclo de marcha

Disminución de la marcha en la amplitud de la base
Altura de los pasos a 3 cm

Interpretación

Limitación en los rangos

INTEGRIDAD ARTICULAR
Test de juego articular /felxibilidad

rigidez articular

Diferencia moderada

específicamente

Trocánter mayor

Cara externa de la cadera

Movimientos evaluados

Rotación Externa

30°

Abducción

25°

relacionados

Varían

Según la velocidad del impulso

Ganglios de la raíz dorsal
Asta Dorsal

Corteza somatosensorial

Sensación del dolor

ROM

Goniometría

Articulación de cadera

por movimientos repetitivos

Mecanismo Inflamatorio

afectando la categoría de, ya que no se realiza una adecuada irrigacion
circulacion

no llega suficiente irrigacion de sangre por lo cual

se ve afectada

tegumentaria

Escalas de clasificación, observación y vancouver

grosor:2

vascularidad :3

Pigmentación: 2

cicatriz queloide

evaluado con el test de levin

Diferencia en transporte en el oxigeno venoso

tension arteria de 135/63

Alterada

Promueve la síntesis
Prostaglandinas

Vía Espinotalámica lateral

Neuronas primarias

a traves

Fibras C

Fibras A Delta

DOLOR
Escala de Categoría Numerica

En la escala de 5/10

Punzante

Irradia

M.M.I

Lucila Ardila, 58 años

Bursitis en Trocantérea

Antecedentes
madre

Artrosis

Degeneración del Cartílago Hialino

Hiperpresión

Destrucción de la matriz cartilaginosa

Inflamación de las bursas serosas
estas son

Las mayores

se encuentran

Glúteo mayor y el tendón del glúteo medio

Permitir el deslizamiento

Pasar sobre el Trocánter mayor

del musculo de la fascia lata y Ligamento iliotibial

Movimientos de Flexo extensión

Fricción

Glúteo medio y Trocánter mayor

La menor

Trocánter y el glúteo mayor