Kategoriak: Guztiak - matematik - eğitim

arabera AYŞE EZMECİ 2 years ago

227

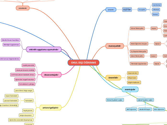
OKUL DIŞI ÖĞRENME

OKUL DIŞI ÖĞRENME

OKUL DIŞI ÖĞRENME

arttırır/geliştirir

yaratıcılığı
öğrenciler arasındaki dayanışmayı
iletişim becerisini
hayal gücünü
farkındalık
diğer insamların farkındalığı
çevresel farkındalık
kişisel farkındalık
çevre bilinci /doğa sevgisi

dezavantajıdır

Formalitelerin çokluğu
öğrencileri negatif tutumları
sınıf mevcudunun kalabalık olması
meatryal donanım eksikliği
maddi yetersizlik

etkinlik uygulama aşamalrıdır

Etkinlik Sonrası Değerlendirme
yöntemleridir

Açık Uçlu Sorular

Zihin Haritaları

Anlam Çözümleme Tabloları

Bulmacalar

Kompozisyon/Mektup Yazma

Etkinliğin Uygulanması
Etkinlik Öncesi Hazırlıklar

etkinlik hazırlama aşamalarıdır

Ortam: Nerede?
Yöntem: Nasıl?
İçerik: Ne?

felsefi temeller içerir

MATEMATİĞİN İNŞASI İLE İLGİLİ FELSEFİ GÖRÜŞLER
MUTLAKÇI OLMAYANLAR

Yarı deneyselcilik

MUTLAKÇILAR

Sezgiciler

Formalistler

Mantıkçılar

pür matematik mi yugulamalı matematik mi ?
modern klasik matemetik ayrımı
matematik bir keşif midir yada bir icat mıdır ?
Dewey‘indeneyimsel öğrenme modeli

Pestallozi (keşfetme)

Rousseau (5 duyu)

Comenius (doğa ile bağlantı)

avantajıdır

eğitsel faydalar sağlar
kalıcı öğrenme
akademik başarı
aktif öğrenme
fiziksel faydalalr sağlar

önemlidir

bilginin kullanımı
bilişsel alan
duyussal alan

materyalidir

Teknolojik Uygulamalar

Arttırılmış Gerçeklik Uygulamaları

Web siteleri

İşitsel Materyaller

Sesli Rehberler

Üç Boyutlu Materyaller
Mobil Öğrenme Araçları

Akıllı Telefonlar

Tabletler

Görsel Materyaller
kapsar

Çalışma Kitapçıkları

Rubrikler

Broşürler

Kavram Haritaları

parçasıdır

EGİTİM
3 e ayrılır

formal

informal

non formal

ortamlarıdır

bilim şenlikleri
hayvanat bahçaleri
müzeler
planeteryumlar
gözlem evleri
bilim merkezleri