Infarto Mindmaps - Öffentliche Galerie

Entdecken Sie unsere große öffentliche Sammlung von infarto Mindmaps, die von Mindomo-Nutzern auf der ganzen Welt erstellt wurden. Hier finden Sie alle öffentlichen Diagramme zum Thema infarto. Sie können sich diese Beispiele ansehen, um sich inspirieren zu lassen. Einige Diagramme geben Ihnen auch das Recht, sie zu kopieren und zu bearbeiten. Dank dieser Flexibilität können Sie diese Mindmaps als Vorlagen verwenden, was Zeit spart und Ihnen einen guten Ausgangspunkt für Ihre Arbeit bietet. Sie können zu dieser Galerie mit Ihren eigenen Diagrammen beitragen, sobald Sie sie veröffentlichen, und Sie können eine Inspirationsquelle für andere Nutzer sein und hier vorgestellt werden.

IAM  CASO 4
David Vera

IAM CASO 4

von David Vera

lupus
Stefany Garzon

lupus

von Stefany Garzon

INFARTO AGUDO DE MIOCARDIO
Alejandro Yate

INFARTO AGUDO DE MIOCARDIO

von Alejandro Yate

Fisiopatologia del infarto agudo al miocardio
Diana Huertas

Fisiopatologia del infarto agudo al miocardio

von Diana Huertas

SÍNDROME CORONARIO AGUDO
HECTOR RUBEN CRIOLLO RAMIREZ

SÍNDROME CORONARIO AGUDO

von HECTOR RUBEN CRIOLLO RAMIREZ

Infarto agudo de miocardio
Andrea pérez

Infarto agudo de miocardio

von Andrea pérez

infarto al miocardio
erika mirez gonzales

infarto al miocardio

von erika mirez gonzales

caso 5 PP
erika ruiz

caso 5 PP

von erika ruiz

EMBOLIAS
Estefania lopez bustamante

EMBOLIAS

von Estefania lopez bustamante

ECG G8
María Paula Tarazona

ECG G8

von María Paula Tarazona

ECG G8 (2)
María Paula Tarazona

ECG G8 (2)

von María Paula Tarazona

SECUELAS  DE EVC metagrafo
Emmanuel Aguila

SECUELAS DE EVC metagrafo

von Emmanuel Aguila

HIPERTENCION
ANA MARIA BUENO PANG

HIPERTENCION

von ANA MARIA BUENO PANG

FIBRAS CEREBRALES
Catalina González Ortiz

FIBRAS CEREBRALES

von Catalina González Ortiz

Caso 5
Jose Macias

Caso 5

von Jose Macias

Infarto agudo miocardio
Luis Fajardo

Infarto agudo miocardio

von Luis Fajardo

SISTEMA CARDIOVASCULAR
Andrea Figueroa

SISTEMA CARDIOVASCULAR

von Andrea Figueroa

Caso 5
Manuela Ramirez

Caso 5

von Manuela Ramirez

Fisiopatologia del infarto agudo al miocardio
Yurlendy liceth Sánchez Naveros

Fisiopatologia del infarto agudo al miocardio

von Yurlendy liceth Sánchez Naveros

Organigrama arbol
veronica viviana vasquez villamil

Organigrama arbol

von veronica viviana vasquez villamil

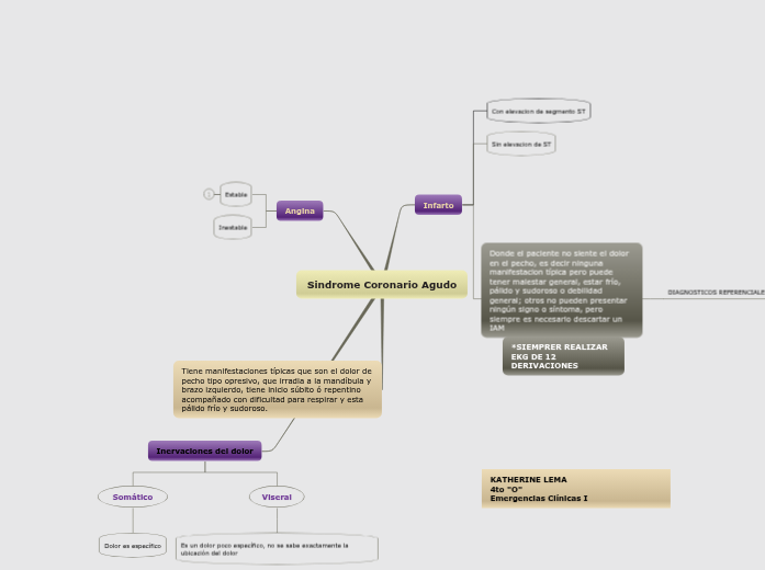
Sindrome Coronario Agudo
Katherin Lema

Sindrome Coronario Agudo

von Katherin Lema

PROGRAMA SISTEMA DE VIGILANCIA EPIDEMIOLÓGICA PARA EL CONTROL DE RIESGO
CARDIOVASCULAR
Maria Mazo

PROGRAMA SISTEMA DE VIGILANCIA EPIDEMIOLÓGICA PARA EL CONTROL DE RIESGO CARDIOVASCULAR

von Maria Mazo

INFARTOS Y ARRITMIAS
ANDREA ZAMBRANO

INFARTOS Y ARRITMIAS

von ANDREA ZAMBRANO

SINDROME METABÓLICO
Juliana Zuluaga Restrepo

SINDROME METABÓLICO

von Juliana Zuluaga Restrepo

INFARTO AGUDO DEL MIOCARDIO
Vanne Cajamarca

INFARTO AGUDO DEL MIOCARDIO

von Vanne Cajamarca

Caso Clinico Electro 2017
maria paula leyva

Caso Clinico Electro 2017

von maria paula leyva

Los daños cerebrales mas frecuentes y peligrosos causados por las drogas
Nayeli Narciso

Los daños cerebrales mas frecuentes y peligrosos causados por las drogas

von Nayeli Narciso

RCCP
tatiana gaona

RCCP

von tatiana gaona

Infarto agudo
Santiago Rocha

Infarto agudo

von Santiago Rocha

TIPOS DE ONDA Y PROBLEMAS FUNCIONALES DEL CORAZÓN
MAR�A PERLA PI�A HERN�NDEZ

TIPOS DE ONDA Y PROBLEMAS FUNCIONALES DEL CORAZÓN

von MAR�A PERLA PI�A HERN�NDEZ

Tipos de Onda y Problemas funcionales del Corazon
Flor de Mayo

Tipos de Onda y Problemas funcionales del Corazon

von Flor de Mayo

GUIA PRACTICA
Natalia Paola Guevara Bolivar

GUIA PRACTICA

von Natalia Paola Guevara Bolivar

Organigrama arbol
veronica viviana vasquez villamil

Organigrama arbol

von veronica viviana vasquez villamil

Infarto agudo al miocardio
Daniela Fuentes Cordova

Infarto agudo al miocardio

von Daniela Fuentes Cordova

PATOLOGIAS CARDIACAS
Karol Ariel Heredia Carrión

PATOLOGIAS CARDIACAS

von Karol Ariel Heredia Carrión

Caso clínico N°1
DIONER TELLO CORONEL

Caso clínico N°1

von DIONER TELLO CORONEL

Infarto agudo
mateo cancino revelo

Infarto agudo

von mateo cancino revelo

SINDROME CORONARIO AGUDO
Paulina Lozano  Gallego

SINDROME CORONARIO AGUDO

von Paulina Lozano Gallego

Varón de 65 años de edad Quién sufre un infarto cerebral isquémico lagunar derecho durante el descanso nocturno tras el cual aparece una hemiplejía izquierda
Paula Rojas

Varón de 65 años de edad Quién sufre un infarto cerebral isquémico lagunar derecho durante el descanso nocturno tras el cual aparece una hemiplejía izquierda

von Paula Rojas

Riesgo de infarto de miocardio en pacientes críticos mayores de
65 años
Mariah Lucero Pimentel Miranda

Riesgo de infarto de miocardio en pacientes críticos mayores de 65 años

von Mariah Lucero Pimentel Miranda

IAM
natalia rodriguez

IAM

von natalia rodriguez

COMPLICACIONES DE LA DIABETES MELLITUS 2
Keylly Kjumu Piñe

COMPLICACIONES DE LA DIABETES MELLITUS 2

von Keylly Kjumu Piñe

El infarto miocárdico agudo (IMA)
DANITZA YANELA MEDINA GUEVARA

El infarto miocárdico agudo (IMA)

von DANITZA YANELA MEDINA GUEVARA

Esquema para anteproyecto de investigacion.
Francisco Morales

Esquema para anteproyecto de investigacion.

von Francisco Morales

DIAGNOSTICOS MAS COMUNES
Jennifer Rodriguez

DIAGNOSTICOS MAS COMUNES

von Jennifer Rodriguez

Problemas funcionales del corazon
TRINIDAD DEL CARMEN DE LA ROSA FLOTA

Problemas funcionales del corazon

von TRINIDAD DEL CARMEN DE LA ROSA FLOTA

METAS DE REANIMACION SEPSIS 2023
Cristian David Agredo

METAS DE REANIMACION SEPSIS 2023

von Cristian David Agredo

CASO CLINICO N°6
JHOSTYN ANTONIO CAMINO NAVARRO

CASO CLINICO N°6

von JHOSTYN ANTONIO CAMINO NAVARRO

COMPLICACIONES DE LA DIABETES MELLITUS
ROSA ANGELICA CAROLINA MENCHOLA QUIROZ

COMPLICACIONES DE LA DIABETES MELLITUS

von ROSA ANGELICA CAROLINA MENCHOLA QUIROZ