Kategoriak: Guztiak - confederación - presidentes - territorios - asamblea

arabera Ashly Pichilingue Aragón 3 years ago

489

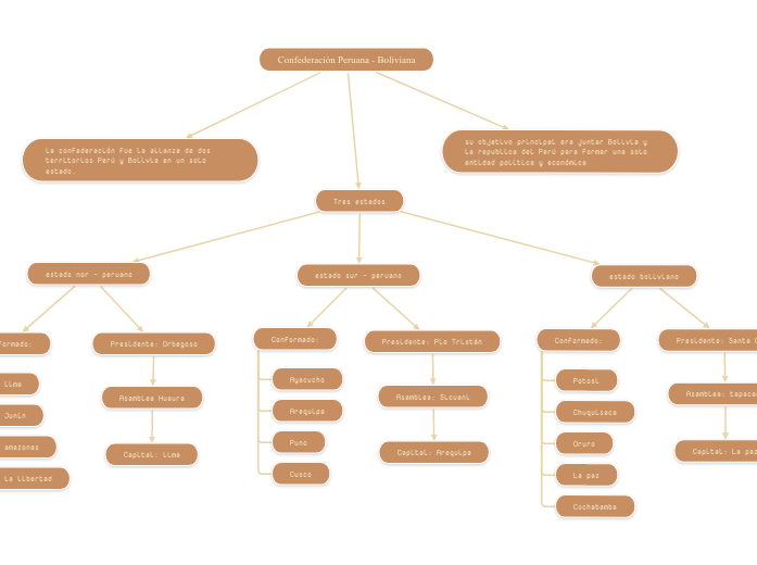
Confederación Peruana - Boliviana

Confederación Peruana - Boliviana

su objetivo principal era juntar Bolivia y la republica del Perú para formar una solo entidad política y económica

Confederación Peruana - Boliviana

Tres estados

estado boliviano
Presidente: Santa Cruz

Asamblea: tapacari

Capital: La paz

Cochabamba

La paz

Oruro

Chuquisaca

Potosi

estado nor - peruano
Presidente: Orbegoso

Asamblea Huaura

Capital: lima

la libertad

amazonas

Junín

lima

estado sur - peruano
Presidente: Pio Tristán

Asamblea: Sicuani

Capital: Arequipa

Conformado:

Cusco

Puno

Arequipa

Ayacucho

la confederación fue la alianza de dos territorios Perú y Bolivia en un solo estado.