Kategoriak: Guztiak - interpretación - hermenéutica - existencial - comprensión

arabera catalina aguirre 5 years ago

470

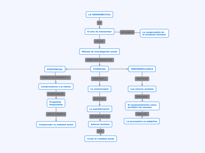
LA HERMENÉUTICA

LA HERMENÉUTICA

Topic flotante

LA HERMENÉUTICA

El arte de interpretar

La comprensión de la conducta humana
Método de investigación social
VIVENCIAL

La comprension

La autoliberacion

Actores Sociales

Crean la realidad social

FENOMENOLOGICA

Los actores sociales

El comportamiento como perciben los sucesos

La percepcion es subjetiva

EXISTENCIAL

Comprenderse a si mismo

Preguntas Respuestas

Comprender la realidad social