Deterioro Mindmaps - Öffentliche Galerie

Entdecken Sie unsere große öffentliche Sammlung von deterioro Mindmaps, die von Mindomo-Nutzern auf der ganzen Welt erstellt wurden. Hier finden Sie alle öffentlichen Diagramme zum Thema deterioro. Sie können sich diese Beispiele ansehen, um sich inspirieren zu lassen. Einige Diagramme geben Ihnen auch das Recht, sie zu kopieren und zu bearbeiten. Dank dieser Flexibilität können Sie diese Mindmaps als Vorlagen verwenden, was Zeit spart und Ihnen einen guten Ausgangspunkt für Ihre Arbeit bietet. Sie können zu dieser Galerie mit Ihren eigenen Diagrammen beitragen, sobald Sie sie veröffentlichen, und Sie können eine Inspirationsquelle für andere Nutzer sein und hier vorgestellt werden.

PROPIEDAD PLANTA Y EQUIPO
Raquel Garcia

PROPIEDAD PLANTA Y EQUIPO

von Raquel Garcia

Deterioro ambiental en la salud humana.
Kärol Santoyä

Deterioro ambiental en la salud humana.

von Kärol Santoyä

PROPIEDAD PLANTA Y EQUIPO
viviam rodriguez

PROPIEDAD PLANTA Y EQUIPO

von viviam rodriguez

NIC 10
heidy grijalva

NIC 10

von heidy grijalva

NIF C-6
BRISA OSORIO

NIF C-6

von BRISA OSORIO

Biodiversidad en México
Cake Show

Biodiversidad en México

von Cake Show

Mapa Mental Deterioro Ambinetal Terminado
Iván Peralta García

Mapa Mental Deterioro Ambinetal Terminado

von Iván Peralta García

FERTILIDAD DEL SUELO
WILSON POOL VASQUEZ VALDIVIA

FERTILIDAD DEL SUELO

von WILSON POOL VASQUEZ VALDIVIA

El compromiso social para el cuidado del ambiente
Alvaro de Jesús Chino

El compromiso social para el cuidado del ambiente

von Alvaro de Jesús Chino

HISTORIA DE LA PSICOPATOLOGÍA EN LA ADULTEZ Y LA VEJEZ
Nolberto Lozano

HISTORIA DE LA PSICOPATOLOGÍA EN LA ADULTEZ Y LA VEJEZ

von Nolberto Lozano

seccion 18- ACTIVOS INTANGIBLES DE LA PLUSVALIA
Mechelle Valentina Gomez Sanchez

seccion 18- ACTIVOS INTANGIBLES DE LA PLUSVALIA

von Mechelle Valentina Gomez Sanchez

PROCEDIMIENTOS CONTABLES CON ACTIVOS
diana marcela rodriguez rangel

PROCEDIMIENTOS CONTABLES CON ACTIVOS

von diana marcela rodriguez rangel

ACTIVIDADES ANTROPICAS
MARIA CIELO HUAMAN CAHUANA

ACTIVIDADES ANTROPICAS

von MARIA CIELO HUAMAN CAHUANA

NIC 16
Ronald Ramón Guanuche

NIC 16

von Ronald Ramón Guanuche

REQUESITOS PARA LAS DEDUCCIONES     ARTICULO 27°
Ana López

REQUESITOS PARA LAS DEDUCCIONES ARTICULO 27°

von Ana López

Aw en los alimentos
Eimy Garza

Aw en los alimentos

von Eimy Garza

NIIF 9
Aleja González

NIIF 9

von Aleja González

Caja de cambios
Rodrigo Hernan Abad Villegas

Caja de cambios

von Rodrigo Hernan Abad Villegas

NIIF para las PYMES
Byron Sosa

NIIF para las PYMES

von Byron Sosa

DESARROLLO FÍSICO Y COGNOSCITIVO EN LA ADULTEZ TARDÍA   ( 65 AÑOS EN ADELANTE)
LILIANA CRUZ CONTRERAS

DESARROLLO FÍSICO Y COGNOSCITIVO EN LA ADULTEZ TARDÍA ( 65 AÑOS EN ADELANTE)

von LILIANA CRUZ CONTRERAS

Principales problemas ambientales en el Perú y el mundo
esperanza apaza salas

Principales problemas ambientales en el Perú y el mundo

von esperanza apaza salas

NIC 10

HECHOS OCURRIDOS DEPUES DEL PERIODO
Santiago Herrera

NIC 10 HECHOS OCURRIDOS DEPUES DEL PERIODO

von Santiago Herrera

Cuidado de si mismo
Alma Miyuky

Cuidado de si mismo

von Alma Miyuky

Deterioro ambiental
andres haddad

Deterioro ambiental

von andres haddad

Cuidado de si mismo
Alma Miyuky

Cuidado de si mismo

von Alma Miyuky

La importancia de la aw en los alimentos
CURA GARCIA CURA GARCIA

La importancia de la aw en los alimentos

von CURA GARCIA CURA GARCIA

Pymes sección 27 Deterioro del valor de los activos
Gary Garcia

Pymes sección 27 Deterioro del valor de los activos

von Gary Garcia

DOCTRINA CONTABLE PÚBLICA
LISETH KARINA ZAPATA SISA

DOCTRINA CONTABLE PÚBLICA

von LISETH KARINA ZAPATA SISA

Diplomacia Bolivariana de Paz
Genesis Pizzoferrato

Diplomacia Bolivariana de Paz

von Genesis Pizzoferrato

Propiedades, Planta y Equipo
DANIELA MACHADO

Propiedades, Planta y Equipo

von DANIELA MACHADO

LA INFANCIA Y LA VEJEZ
yamilet jimenez Diaz

LA INFANCIA Y LA VEJEZ

von yamilet jimenez Diaz

Pymes sección 17 Propiedades, planta y equipo
Gary Garcia

Pymes sección 17 Propiedades, planta y equipo

von Gary Garcia

paciente de 85 años
daniela sandoval

paciente de 85 años

von daniela sandoval

Atención
Alanis Lenissa

Atención

von Alanis Lenissa

Deterioro del valor de los activos
Camilo Esteban Urueña Rivera

Deterioro del valor de los activos

von Camilo Esteban Urueña Rivera

Alimentos con Aw baja,intermedia, alta
Azul Luna

Alimentos con Aw baja,intermedia, alta

von Azul Luna

DERRAME PLEURAL
Cynthia Manrique

DERRAME PLEURAL

von Cynthia Manrique

MAPA DE CARACTERÍSTICAS DEL ADULTO MAYOR
Jimena Alva

MAPA DE CARACTERÍSTICAS DEL ADULTO MAYOR

von Jimena Alva

sección 11
julieth renteria

sección 11

von julieth renteria

psicologia ambiental
karen alexandra gutierrez coral

psicologia ambiental

von karen alexandra gutierrez coral

NIIF 6 Exploración y Evaluación de Recursos Minerales
CHRISTIAN SANTIAGO PINEDA PULGARIN

NIIF 6 Exploración y Evaluación de Recursos Minerales

von CHRISTIAN SANTIAGO PINEDA PULGARIN

Métodos de Valoración Ambiental II
Anaité Gálvez

Métodos de Valoración Ambiental II

von Anaité Gálvez

Desacondicionamiento físico
Maria Camila Forero

Desacondicionamiento físico

von Maria Camila Forero

Aw en Alimentos
Lupita Noriega

Aw en Alimentos

von Lupita Noriega

ECONOMIA
d marce

ECONOMIA

von d marce

Conceptos Generales Patología de la Construcción y Tipos de Daños.
Orientación Diagnostico e Intervención de Estructuras.
DAIRO CASTRO PEÑA

Conceptos Generales Patología de la Construcción y Tipos de Daños. Orientación Diagnostico e Intervención de Estructuras.

von DAIRO CASTRO PEÑA

PROYECTO DE NORMAS PARA EL ROCONOCIMIENTO, MEDICIÓN, REVELACIÓN Y PRESENTACIÓN DE LOS HECHOS ECONÓMICOS
Ana Sofia Orjuela Ochoa

PROYECTO DE NORMAS PARA EL ROCONOCIMIENTO, MEDICIÓN, REVELACIÓN Y PRESENTACIÓN DE LOS HECHOS ECONÓMICOS

von Ana Sofia Orjuela Ochoa

SECCIÓN 14
INVERSIONES EN ASOCIADAS
Wilson Ramírez

SECCIÓN 14 INVERSIONES EN ASOCIADAS

von Wilson Ramírez

sdfsfd
valeria nieto

sdfsfd

von valeria nieto

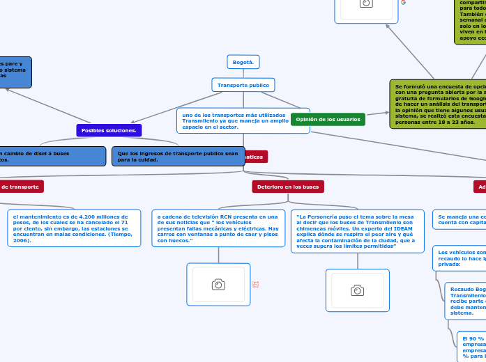
Transporte público en Bogotá.
valentina Doncel

Transporte público en Bogotá.

von valentina Doncel

La adultez tardía
dania cuevas

La adultez tardía

von dania cuevas

ETICA Y VALORES
pedro luis parra

ETICA Y VALORES

von pedro luis parra

Mecanismo de deterioro
Diego Diaz

Mecanismo de deterioro

von Diego Diaz

EL  ALZHEIMER
Cristian Ricardo Sango T

EL ALZHEIMER

von Cristian Ricardo Sango T

Seccion 11 InstrumentosFinancierosBásicos
ANDREA MARCELA MONTENEGRO QUILISMAL

Seccion 11 InstrumentosFinancierosBásicos

von ANDREA MARCELA MONTENEGRO QUILISMAL

 NIC 36 DETERIORO DEL VALOR DE LOS ACTIVOS
CHRISTIAN SANTIAGO PINEDA PULGARIN

NIC 36 DETERIORO DEL VALOR DE LOS ACTIVOS

von CHRISTIAN SANTIAGO PINEDA PULGARIN

NIVELES DE DEMENCIA, ESCALA DE DETERIORO GLOBAL
Marcela Jimena Santana moreno

NIVELES DE DEMENCIA, ESCALA DE DETERIORO GLOBAL

von Marcela Jimena Santana moreno

Impacto de las actividades humanas
sobre el medio ambiente
Pedro Ivan Larios Garcia

Impacto de las actividades humanas sobre el medio ambiente

von Pedro Ivan Larios Garcia

Trastorno de Comunicación
Nardy Caisaguano

Trastorno de Comunicación

von Nardy Caisaguano

Carpeta PED #1
María Fernanda Herrera G.

Carpeta PED #1

von María Fernanda Herrera G.

Estudios sobre el ambientey la ciencia ambiental.
nicolas paez

Estudios sobre el ambientey la ciencia ambiental.

von nicolas paez

EL ENVEJECIMIENTO
amanda arevalo

EL ENVEJECIMIENTO

von amanda arevalo

Deterioro Ambiental
Anna Dávila

Deterioro Ambiental

von Anna Dávila

EDUCACIÓN PARA LA SALUD Y PREVENCIÓN DE MALNUTRICIÓN DEL EN EL ADULTO MAYOR
Alexia GonDiaz

EDUCACIÓN PARA LA SALUD Y PREVENCIÓN DE MALNUTRICIÓN DEL EN EL ADULTO MAYOR

von Alexia GonDiaz

la huella humana
luis rodriguez

la huella humana

von luis rodriguez

Costa Rica en la economía actual, año 2020
America Mora

Costa Rica en la economía actual, año 2020

von America Mora

ACTIVOS INTANGIBLES
damareli maldonado

ACTIVOS INTANGIBLES

von damareli maldonado

Central tema
lina daniela prieto arenas

Central tema

von lina daniela prieto arenas

Desarrollo físico, cognoscitivo y psicosocial de la adultez tardía
DIANA CAROLINA PALENCIA

Desarrollo físico, cognoscitivo y psicosocial de la adultez tardía

von DIANA CAROLINA PALENCIA

Mapa semantico persona ciega
VIVI CASTILLO CHAVEZ

Mapa semantico persona ciega

von VIVI CASTILLO CHAVEZ

Organigrama arbol
Paula Alejandra Silva Cruz

Organigrama arbol

von Paula Alejandra Silva Cruz

AW
Luis Castilleja

AW

von Luis Castilleja

LOS LIBROS
samanda huaman bolimbo

LOS LIBROS

von samanda huaman bolimbo

Provisiones
Juan Carlos

Provisiones

von Juan Carlos

TRASTORNO MENTAL, NO ESPECIFICADO
WALKIS DAYANA TOVAR DIAZ

TRASTORNO MENTAL, NO ESPECIFICADO

von WALKIS DAYANA TOVAR DIAZ

PROPIEDADES PLANTA Y EQUIPO
JOSE DAVID RAMOS RAMOS

PROPIEDADES PLANTA Y EQUIPO

von JOSE DAVID RAMOS RAMOS

Desarrollo humano, adultez tardía
Janer Diaz

Desarrollo humano, adultez tardía

von Janer Diaz

memeria visual
Mauricio Cardona

memeria visual

von Mauricio Cardona

Desarrollo físico y cognoscitivo en la adultez media
Ana Paulino

Desarrollo físico y cognoscitivo en la adultez media

von Ana Paulino

LAS TEORIAS DEL COMERCIO INTERNACIONAL
nani gomez

LAS TEORIAS DEL COMERCIO INTERNACIONAL

von nani gomez

Diagnostico Psiquiatrico y Trastornos mentales.
karen muñoz

Diagnostico Psiquiatrico y Trastornos mentales.

von karen muñoz

Estructura de puente
grover smith ramos curo

Estructura de puente

von grover smith ramos curo

Inversiones en asociadas
Nataly Botero Contreras

Inversiones en asociadas

von Nataly Botero Contreras

Sample Mind Map
Angela Julieth

Sample Mind Map

von Angela Julieth

RECURSOS  HUMANOS
PATRICIO TORRES

RECURSOS HUMANOS

von PATRICIO TORRES

AW EN LOS ALIMENTOS
Giselle Sanchez

AW EN LOS ALIMENTOS

von Giselle Sanchez

ACERCA DE LOS PROCESOS
 DE EXCLUSIÓN SOCIAL ASPECTOS CONCEPTUALES
Lucero Yazmin Sanchez Guerrero

ACERCA DE LOS PROCESOS DE EXCLUSIÓN SOCIAL ASPECTOS CONCEPTUALES

von Lucero Yazmin Sanchez Guerrero

TIPOS DE RIESGOS EN LABORES MINERAS BAJO
sandra Johana Roman

TIPOS DE RIESGOS EN LABORES MINERAS BAJO

von sandra Johana Roman

Sus efectos en el lado Académico
(Departamento de Lambayeque)
Esteban Cabrera Arbizu

Sus efectos en el lado Académico (Departamento de Lambayeque)

von Esteban Cabrera Arbizu

Definiciones de Discapacidad
JUAN SEBASTIAN

Definiciones de Discapacidad

von JUAN SEBASTIAN

NIC 10
Edy Pantaleón Mendoza Rales

NIC 10

von Edy Pantaleón Mendoza Rales

EVALUACION AMBIENTAL DE LOS PROYECTOS
Liliana Pabuena Villarreal

EVALUACION AMBIENTAL DE LOS PROYECTOS

von Liliana Pabuena Villarreal

Estructura de un puente
grover smith ramos curo

Estructura de un puente

von grover smith ramos curo

Sample Mind Map
Diana Rodriguez

Sample Mind Map

von Diana Rodriguez

Microbiología
de alimentos.
VALERIA LILIANA GUTIERREZ RODRIGUEZ

Microbiología de alimentos.

von VALERIA LILIANA GUTIERREZ RODRIGUEZ

Organigrama
ESTIVEN DAVID TORRES SOLANO

Organigrama

von ESTIVEN DAVID TORRES SOLANO

proyecto apoyo canino
angie marcela

proyecto apoyo canino

von angie marcela

NIC 10      HECHOS      POSTERIORES     AL    PERIODO QUE    SE    TRANSFORMA
Gabriela Téquiz

NIC 10 HECHOS POSTERIORES AL PERIODO QUE SE TRANSFORMA

von Gabriela Téquiz

síndromes neuropsicológicos
Maria Fernanda Ardila

síndromes neuropsicológicos

von Maria Fernanda Ardila

DETERIORO COGNITIVO MODERADO
slendy zamary paz

DETERIORO COGNITIVO MODERADO

von slendy zamary paz