Tensión Mindmaps - Öffentliche Galerie

Entdecken Sie unsere große öffentliche Sammlung von tensión Mindmaps, die von Mindomo-Nutzern auf der ganzen Welt erstellt wurden. Hier finden Sie alle öffentlichen Diagramme zum Thema tensión. Sie können sich diese Beispiele ansehen, um sich inspirieren zu lassen. Einige Diagramme geben Ihnen auch das Recht, sie zu kopieren und zu bearbeiten. Dank dieser Flexibilität können Sie diese Mindmaps als Vorlagen verwenden, was Zeit spart und Ihnen einen guten Ausgangspunkt für Ihre Arbeit bietet. Sie können zu dieser Galerie mit Ihren eigenen Diagrammen beitragen, sobald Sie sie veröffentlichen, und Sie können eine Inspirationsquelle für andere Nutzer sein und hier vorgestellt werden.

ley de kirchhoff
daniela prudencio

ley de kirchhoff

von daniela prudencio

INDUCCION ELECTROMAGNETICA
VICTOR GARCIA PRECIADO

INDUCCION ELECTROMAGNETICA

von VICTOR GARCIA PRECIADO

SOLIDOS Y LIQUIDOS
Jose Rodolfo Ramirez

SOLIDOS Y LIQUIDOS

von Jose Rodolfo Ramirez

Entrevista Laboral
gerber sanchez

Entrevista Laboral

von gerber sanchez

TIPOS DE FUERZA
angie delgado

TIPOS DE FUERZA

von angie delgado

GENERACIÓN DE ENERGÍA
FERNANDA PARDO

GENERACIÓN DE ENERGÍA

von FERNANDA PARDO

CRISIS Y SALUD FAMILIAR
Yukiny Paola

CRISIS Y SALUD FAMILIAR

von Yukiny Paola

CIRCUITOS SERIE, PARALELO Y MIXTO
Oscar Ramos

CIRCUITOS SERIE, PARALELO Y MIXTO

von Oscar Ramos

Instrumentos de medición de magnitudes eléctricas
Angel Silva

Instrumentos de medición de magnitudes eléctricas

von Angel Silva

Respuesta a la deformacion de los tejidos blandos
Bryan Paiz

Respuesta a la deformacion de los tejidos blandos

von Bryan Paiz

EL GRAN PROCESO MIGRATORIO ARGENTINO
Melinasoledad Ortiz

EL GRAN PROCESO MIGRATORIO ARGENTINO

von Melinasoledad Ortiz

Signos Vitales
Andrea Guzmán

Signos Vitales

von Andrea Guzmán

Organigrama
María Parco

Organigrama

von María Parco

resolucion 1536 de 2015
claudia tibaduiza

resolucion 1536 de 2015

von claudia tibaduiza

la Ley de ohm y Ley de Kirchhoff.
neilyn portillo

la Ley de ohm y Ley de Kirchhoff.

von neilyn portillo

respuesta de los tejidos blandos a la deformacion
Daniel Martinez

respuesta de los tejidos blandos a la deformacion

von Daniel Martinez

ENSAYOS 
MECÁNICOS
Jose Elias

ENSAYOS MECÁNICOS

von Jose Elias

tvt y tot
María Paula Forero Sierra

tvt y tot

von María Paula Forero Sierra

Biomecánica tejido conectivo
Biomecanica Umb

Biomecánica tejido conectivo

von Biomecanica Umb

Las variables elctricas.
MELANNY OLIVAR OSSA

Las variables elctricas.

von MELANNY OLIVAR OSSA

TENSIONES Y ANTINOMIAS EN EL CURRÍCULO
Sonia Carvajal

TENSIONES Y ANTINOMIAS EN EL CURRÍCULO

von Sonia Carvajal

riesgo eléctricos y mecánicos
Karen estrada

riesgo eléctricos y mecánicos

von Karen estrada

Polarización del Diodo
Alejandro Arias

Polarización del Diodo

von Alejandro Arias

crisis y salud familiar
andrea cardenas

crisis y salud familiar

von andrea cardenas

El origen e importancia del agua
Jean Carlos Tapia Sánchez

El origen e importancia del agua

von Jean Carlos Tapia Sánchez

PAZ ARMADA
pichi iq

PAZ ARMADA

von pichi iq

caracteristicas de los fluidos
ricardo aguilar

caracteristicas de los fluidos

von ricardo aguilar

planeacion de los foros
yamillet alzate

planeacion de los foros

von yamillet alzate

HISTORIA DE LA ELECTRICIDAD
esneyder anacona

HISTORIA DE LA ELECTRICIDAD

von esneyder anacona

resolucion 1536 de 2015
claudia tibaduiza

resolucion 1536 de 2015

von claudia tibaduiza

contracción muscular
 Elasticidad
John Alexander Pistala

contracción muscular Elasticidad

von John Alexander Pistala

Elasticidad lineal
María Guadalupe Andrade Ceron

Elasticidad lineal

von María Guadalupe Andrade Ceron

Técnica de relajación   de jacobson
yuli calderon

Técnica de relajación de jacobson

von yuli calderon

El discurso dramático.
karina calderon

El discurso dramático.

von karina calderon

MAQUINA INDUSTRIAL RECTA
PINANGO CABASCANGO SAMIA MIREYA

MAQUINA INDUSTRIAL RECTA

von PINANGO CABASCANGO SAMIA MIREYA

Cap 2 Norton 4Ed
JOSE DANIEL BOHORQUEZ GUERRA

Cap 2 Norton 4Ed

von JOSE DANIEL BOHORQUEZ GUERRA

Organigrama arbol
acosta maria

Organigrama arbol

von acosta maria

PAUSAS ACTIVAS
Cristian David Rodriguez Sanchez

PAUSAS ACTIVAS

von Cristian David Rodriguez Sanchez

Personalidad en el contexto laboral
ZENAYDA MOLINA

Personalidad en el contexto laboral

von ZENAYDA MOLINA

El Antiguo Cercano Oriente y el estudio del Antiguo Testamento - Gustavo Giannini
GUSTAVO EDUARDO GIANNINI

El Antiguo Cercano Oriente y el estudio del Antiguo Testamento - Gustavo Giannini

von GUSTAVO EDUARDO GIANNINI

Tarea 4: Antropología Psicológica
Laurita Santacruz

Tarea 4: Antropología Psicológica

von Laurita Santacruz

D.5 Fuerzas de especial interés
Miguel De la Torre

D.5 Fuerzas de especial interés

von Miguel De la Torre

D.5 Fuerzas de especial interés
Miguel De la Torre

D.5 Fuerzas de especial interés

von Miguel De la Torre

mapa conceptual español
Juan Manuel Osuna Faura

mapa conceptual español

von Juan Manuel Osuna Faura

INSTRUMENTOS DE MEDICIÓN DE MAGNITUDES ELÉCTRICAS
Gerardo cuellar

INSTRUMENTOS DE MEDICIÓN DE MAGNITUDES ELÉCTRICAS

von Gerardo cuellar

RESISTENCIAS
LLorenc Burguera

RESISTENCIAS

von LLorenc Burguera

Estrategias de potenciación o fortalecimiento, factores de
 tensión, animación sociocultural.
diana marcela arroyo

Estrategias de potenciación o fortalecimiento, factores de tensión, animación sociocultural.

von diana marcela arroyo

Riesgo Eléctrico:
Daniela Triana

Riesgo Eléctrico:

von Daniela Triana

Tecnología Web
María Fernanda Hernández

Tecnología Web

von María Fernanda Hernández

POP artroplastia de cadera
Daniela Gaitan

POP artroplastia de cadera

von Daniela Gaitan

Aplicación de los ensayos destructivos
LUIS ADRIAN DEFAZ YUGCHA

Aplicación de los ensayos destructivos

von LUIS ADRIAN DEFAZ YUGCHA

SINDROME DOLOR MIOFASCIAL
Ruben Rojass

SINDROME DOLOR MIOFASCIAL

von Ruben Rojass

Conceptos Básicos de Electricidad
Yuliana Andrea Bermudez

Conceptos Básicos de Electricidad

von Yuliana Andrea Bermudez

Emiliano Malagon Aguilar
           Elasticidad:
emiliano malagon aguilar

Emiliano Malagon Aguilar Elasticidad:

von emiliano malagon aguilar

Organigrama arbol
Luis Alberto Silva Bucio

Organigrama arbol

von Luis Alberto Silva Bucio

Subestaciones
Javier Castro

Subestaciones

von Javier Castro

Molecula del agua
Jesús Ramón Avilés Sauceda

Molecula del agua

von Jesús Ramón Avilés Sauceda

mapa conceptual español
Juan Manuel Osuna Faura

mapa conceptual español

von Juan Manuel Osuna Faura

Análisis de la película un milagro para Lorenzo
Gustavo Chicaiza

Análisis de la película un milagro para Lorenzo

von Gustavo Chicaiza

MIEMBROS EN TENSIÓN
MANUELA GIANELLA ARTEAGA MARTINEZ

MIEMBROS EN TENSIÓN

von MANUELA GIANELLA ARTEAGA MARTINEZ

Guerra Cibernetica entre USA y Rusia
Natalia Ortiz Rojas

Guerra Cibernetica entre USA y Rusia

von Natalia Ortiz Rojas

Transistor IGBT (Transistor bipolar de puerta aislada)
Daniel Beltran

Transistor IGBT (Transistor bipolar de puerta aislada)

von Daniel Beltran

Fluidos reales o ideales.
Nicole Alvarenga 11

Fluidos reales o ideales.

von Nicole Alvarenga 11

PELIGRO DE INSEGURIDAD
laura valentina pedraza castañeda

PELIGRO DE INSEGURIDAD

von laura valentina pedraza castañeda

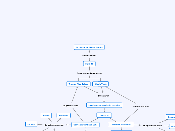
La guerra de las corrientes
GORDOX GORDOX

La guerra de las corrientes

von GORDOX GORDOX

Taller teorico grado 9
camilo chacon

Taller teorico grado 9

von camilo chacon

Distribucion
Ximena Zorrilla

Distribucion

von Ximena Zorrilla

Organigrama arbol
Luis Alberto Silva Bucio

Organigrama arbol

von Luis Alberto Silva Bucio

DEFINICIÓN DE ALGUNOS CONCEPTOS FUNDAMENTALES EN LA ANTROPOLOGÍA PSICOLÓGICA
Jelber Eduardo Cortes Rojas

DEFINICIÓN DE ALGUNOS CONCEPTOS FUNDAMENTALES EN LA ANTROPOLOGÍA PSICOLÓGICA

von Jelber Eduardo Cortes Rojas

CARACTERÍSTICAS DEL SONIDO
Leticia Robles

CARACTERÍSTICAS DEL SONIDO

von Leticia Robles

el conflicto
daniela sierra

el conflicto

von daniela sierra

Mejora en el manejo del estrés 
y la administración del tiempo
valentina ochoa

Mejora en el manejo del estrés y la administración del tiempo

von valentina ochoa

fatiga muscular
laura rusinque

fatiga muscular

von laura rusinque

CONCEPTOS BASICOS DE LA ELECTRICIDAD
Casandra Mtz

CONCEPTOS BASICOS DE LA ELECTRICIDAD

von Casandra Mtz

COMUNICACIÓN EN LA EMPRESA Y LA MOTIVACIÓN Y EL LIDERAZGO
Fernando Nova

COMUNICACIÓN EN LA EMPRESA Y LA MOTIVACIÓN Y EL LIDERAZGO

von Fernando Nova

disturbios electricos
Mosiah Helaman

disturbios electricos

von Mosiah Helaman

Diferencias de los textos argumentativo, descriptivo y narrativo.
Yulissa Velázquez

Diferencias de los textos argumentativo, descriptivo y narrativo.

von Yulissa Velázquez

MODELO EDUCATIVO
lilibeth maldonado

MODELO EDUCATIVO

von lilibeth maldonado

CONOZCAMOS LOS FLUIDOS
Lic. Mario Delgado

CONOZCAMOS LOS FLUIDOS

von Lic. Mario Delgado

El mundo en la posguerra
Franco Meza

El mundo en la posguerra

von Franco Meza

Medicones Electricas
Jose Bonilla

Medicones Electricas

von Jose Bonilla

Populismos latinoamericanos en
el siglo XX.
NICOLAS DAMIAN RONCANCIO TAVERA

Populismos latinoamericanos en el siglo XX.

von NICOLAS DAMIAN RONCANCIO TAVERA

Segunda Guerra Mundial 1939-1945
rothman yanzaguano

Segunda Guerra Mundial 1939-1945

von rothman yanzaguano

Transformadores
cristhian cruz

Transformadores

von cristhian cruz

Fuerza y sus tipos
Tunita Tunita

Fuerza y sus tipos

von Tunita Tunita

prueba
yeray roldan gonzalez

prueba

von yeray roldan gonzalez

Evaporación y cristalización.
Gisell Villalba Martinez

Evaporación y cristalización.

von Gisell Villalba Martinez

Funcionamiento de un convertidor AD de un microcontrolador PIC
Gonzales Pérez Christian Andy

Funcionamiento de un convertidor AD de un microcontrolador PIC

von Gonzales Pérez Christian Andy

enfermedades tecnologicas
laura castro

enfermedades tecnologicas

von laura castro

SOLIDIFICACION Y PROPIEDADES MECANICAS DE LOS METALES
Brandon Rodríguez

SOLIDIFICACION Y PROPIEDADES MECANICAS DE LOS METALES

von Brandon Rodríguez

La Energía Eléctrica
Esteban García

La Energía Eléctrica

von Esteban García

LA MOTIVACIÓN COMO PROCESO  DE SASTIFACIÓN  DE NECESIDADES.
dilan guarnizo

LA MOTIVACIÓN COMO PROCESO DE SASTIFACIÓN DE NECESIDADES.

von dilan guarnizo

Aspectos de Composición
Sofia Castell

Aspectos de Composición

von Sofia Castell

Fluidos
Sofia Tristancho

Fluidos

von Sofia Tristancho

Constitucionalismo
Sebastian Scioscioli

Constitucionalismo

von Sebastian Scioscioli

Fuerza de nuestro entorno
Kristell Garcia Garcia

Fuerza de nuestro entorno

von Kristell Garcia Garcia

FUERZAS DE NUESTRO ENTORNO
Michel Tinoco Marmanillo

FUERZAS DE NUESTRO ENTORNO

von Michel Tinoco Marmanillo

Literatura
Matuteee .

Literatura

von Matuteee .

EFECTOS MULTISISTEMICOS DE LA PRESIÓN POSITIVA
juliana carrero

EFECTOS MULTISISTEMICOS DE LA PRESIÓN POSITIVA

von juliana carrero

ANEXO GENERAL DEL RETIE RESOLUCIÓN 9 0708 DE AGOSTO 30 DE 2013 CON SUS AJUSTES
Natalia FAJARDO SERNA

ANEXO GENERAL DEL RETIE RESOLUCIÓN 9 0708 DE AGOSTO 30 DE 2013 CON SUS AJUSTES

von Natalia FAJARDO SERNA