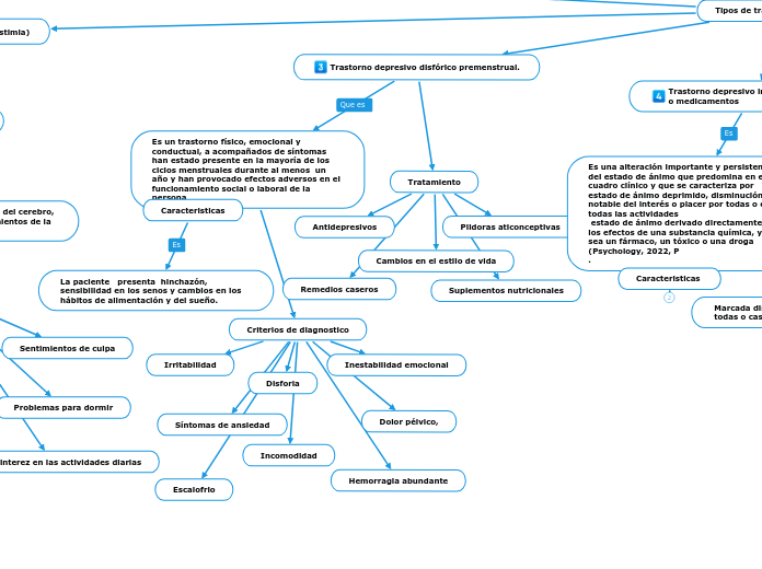
Clasificacion segun el CIE-10 Trastorno del humor (afectivos)F30-F39
Type in the name of your organization.
F39 Trastorno del humor(afectivo) sin especificacion
F38 Otros trastorno del humor (afectivos)
F38.8 Otros trastornos del humor (afectivco
F38.1 Otros trastorno del humor (afectivo) recurrentes
F38.0 Otros trastorno del humor (afectivo) aislados
It is not uncommon for those who are working on the tactics of an organization to be unaware of the strategy, objectives, mission, and vision behind them.
- How aware are your staff of the bigger picture?
- Do most people know understand it, or are some people working in the dark?
F34 Trastorno del humor (afectivos) persistentes
F34.9 Trastorno del humor (afectivo) persistentes sin especificacion
Consider each Strategy together with the tactical projects for executing it.
- Are these the right things to do?
- Do all of the actions align with this strategy, or are some of them not really connected?
- Are enough things being done? Or do you need to take some extra actions to execute the strategy?
F34.8 Otros trastornos del humor (afectivos) persistentes
- Do all your tactical projects join up, or are there gaps or overlaps?
- Are there any areas where effort is being duplicated?
- Could these be streamlined to support more than one strategy?
YesNoOther
F34.1 Distimia
- Does the VMOST tree contain all your current tactical projects?
- Or have some projects been left out?
- Might this be because they don't quite 'fit' with everything else?
F34.0 Ciclotimia
To execute your strategy, it will break down into a number of tactical activities.
Tactics are practical projects that bring your strategy to life.
Example: Make a list of preferred areas and research the independent food retail outlets in each.
F33 Episodios depresivos recurrentes
F33.9 Trastorno depresivo recurrente sin especificacion.
F33.8 Otros trastornos depresivos recurrentes.
F33.4 Trastorno depresivo recurrente actualmente en remisión.
Consider each objective together with the strategies that solve future problems and obstacles.
- Are these solutions enough?
- Will some obstacles remain that have not yet been addressed?
- Are vision, mission, and objectives being used to hide a lack of strategy?
F33. 3 trastorno depresivo recurrente, episodio actual grave con síntomas psicóticos.
Review all your strategies across objectives.
- Do they all fit together?
- Do any of them work against each other, or not line up?
YesNoOther
F33. 2 trastorno depresivo recurrente, episodio actual grave sin síntomas psicóticos.
Review each of your strategies and check that they really are strategies.
- Does each strategy solve an identified problem?
- Is each problem really a core problem, or are there other mechanisms behind it? Solving symptoms is not strategy.
- Are any of your strategies actually goals or objectives? 'Be the best' is not a strategy.
YesNoOther
F33. 1 trastorno depresivo recurrente, episodio actual moderado
- Does the VMOST tree contain all your current strategies?
- Are you aware of formal or informal strategies that have been left out?
- Might this be because they don't quite 'fit' with everything else?
F33.0 trastorno depresivo recurrente, episodio actual leve
To deliver this objective, you will need to work strategically.
For any objective, there will be obstacles and problems.
Your strategy should show that you understand the key problems, and know how to solve them.
Example: Establish a high-value exclusive brand to limit competition.
F32 Episodios depresivos
F32.9 Episodio depresivo sin especificación
F32.8 Otros episodios depresivos
F32.3 Episodios depresivo grave con síntomas psicóticos
Review all your objectives.
- Do they all fit together?
- Can they all be achieved without conflict?
- Will you need to make difficult choices between them?
- Do they overlap or duplicate effort?
YesNoOther
F32.2 Episodios depresivo grave sin síntomas psicóticos
F32.1 Episodios depresivo moderado
- Does the VMOST tree contain all your objectives?
- Are you aware of any others that your organisation is pursuing, that have been left out?
- Might this be because they don't quite 'fit' with everything else?
F32.0 Episodio depresivo leve
To deliver your mission, you will need a number of primary objectives.
These are major milestones, showing that you are achieving your mission. These should be written as SMART objectives, which means they are
- Specific,
- Measurable,
- Achievable,
- Relevant, and
- Time-bound
Example: To partner with 5 new organic food retail outlets this year.
F31Trastorno Bipolar
F31.9Trastorno bipolar sin especificación
F31.8Otros trastornos bipolares
F31.7Trastorno bipolar, actualmente en remisión
F31.6Trastorno bipolar, episodio actual mixto
F31.5Trastorno bipolar, episodio actual depresivo grave con síntomas psicóticos
F31.4Trastorno bipolar, episodio actual depresivo grave sin síntomas psicóticos
F31.3Trastorno bipolar, episodio actual depresivo leve o moderado
F31.2Trastorno bipolar, episodio actual maníaco con síntomas psicóticos
F31.1Trastorno bipolar, episodio actual maníaco sin síntomas psicóticos
Review your vision statement and mission statement together.
Does your mission statement bring your vision to life? Do the targets in your mission statement align with your vision?
YesNoOther
F31.0 trastorno bipolar, episodio actual hipomaniaco
In one sentence, summarise your mission.
Your mission states how you express your vision - what you are aiming to do, to make your vision into reality.
Example: to be the leading supplier of organic foods in your area
F30Episodio Maníaco
F30.9 Episodio maniaco sin especificacion
F30.8 Otros episodios maniatico
F30.2Mania con sintomas psicoticos
Make some notes about how your vision statement could be improved.
F30.1 Manía sin síntomas psicóticos
Review your Vision statement:
Does your vision really reflect the values and beliefs that motivate you and your staff?
YesNoOther
F30.0 Hipomania
In one sentence, describe the vision of your organization. Your vision should:
- Inspire your staff
- Say something about your values
- Say something about your beliefs
- Be something you can always work towards
Example: You believe that sustainable organic foods are better for people and the environment