Kategorien: Alle - lenguaje - argumentos - razonamiento - proposiciones

von rodolfo orozco Vor 3 Jahren

319

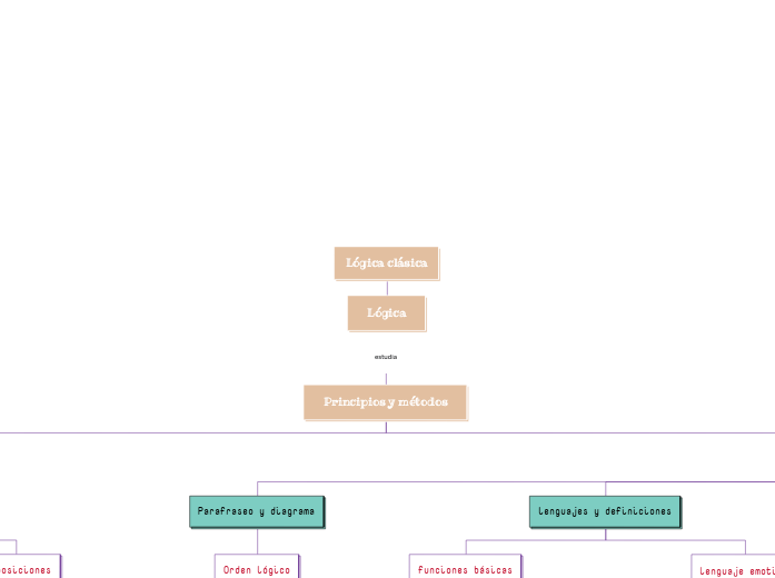
Lógica clásica

Lógica clásica

estudia

Principios y métodos

Análisis de argumento
falacias

De ambiguedad

Composición

Acento

Equivocación

De presuposición

Pregunta compleja

Accidente

Indicación deficiente

Argumento de ignorancia

Causa falsa

De Relevancia

Apelación a la fuerza

Apelación

Pista Falsa

lenguajes y definiciones

lenguaje emotivo

Neutral lenguaje médico

Expresiva emocional

funciones básicas

Formular

Afirmar o negar

Informar

Parafraseo y diagrama

Orden lógico

Técnicas Utiles

del
Razonamiento

Proposiciones

Compuestas

Hipotéticas

Disyuntivas

Simples

Argumentos

Inductivo

Deductivo

Lógica clásica

Lógica