Kategorien: Alle - detección - ordenamiento - análisis - investigación

von Luis Cobo Vor 9 Jahren

440

Mètode_revisió_bibliogràfica_descriptiva_snow_avalanches

Mètode_revisió_bibliogràfica_descriptiva_snow_avalanches

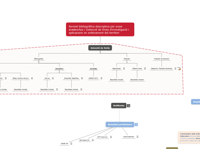
RefWorks

Es prioritzen els resultats provinents de la base de dades Web of Knowledge més quantiosa i alhora ordenats per nombre de cites, després la resta.

La cerca de determinats documents quina referència s'ha trobat a les bases de dades es complementa amb els cercadors, on s'arriben de vegades a trobar els originals.

L'anàlisi es fa mitjançant la seqüència de prioritats següent:

1 títol i abstract

2 document

3 títol

Els resultats obtinguts de CCUC, Wiley Online Library, no han estat seleccionats per a l'anàlisi per no trobar-se ordenats per la seva rellevància en el món científic o per quedar molt pocs després de l'anàlisi de duplicitats amb els resultats de Web of Science.

Només 1 resultat de CSIC ha quedat afegit a la llista de 1.255 resultats de Web of Science.

La importància i interès de la temàtica Ordenament del Territori per al treball d'investigació ha provocat la cerca escalonada de prop de 200 documents sencers seleccionats, no havent trobat finalment el total dels articles científics buscats. Com primera font al cercador ScienceDirect, la següent font de cerca de documents sencers ha estat SpringerLink i la tercera les actes del International Snow Science Workshop, Davos, Suïssa, del 27 de setembre al 2 d'octubre de 2009: ISSW 09.

Aquests documents sencers són d'utilitat en l'anàlisi i extracció de troballes.

ISSW 09

Tercera font d'obtenció d'alguns articles sencers.

Obtenció després dels resultats preliminars de classificació de la bibliografia de la base de dades d'articles de Web of Science en grans categories.

Cerca després d'esgotar la cerca d'articles sencers amb ScienceDirect i SpringerLink.

Obtenció d'articles principalment relacionats amb ordenament del territori.

SpringerLink

Segona font d'obtenció d'alguns articles sencers.

Obtenció després dels resultats preliminars de classificació de la bibliografia de la base de dades d'articles de Web of Science en grans categories.

Cerca després d'esgotar la cerca d'articles sencers amb ScienceDirect.

Obtenció d'articles principalment relacionats amb ordenament del territori.

WIT eLibrary

Obtenció després dels resultats preliminars de classificació de la bibliografia de la base de dades d'articles de Web of Science en grans categories.

Obtenció d'articles principalment relacionats amb ordenament del territori.

Obtenció d'alguns articles sencers sobre anàlisi dels riscos, sense tenir en compte la classificació per quantitat de cites. Articles concretament de la sèrie de llibres Risk Analysis editats per Brebbia, C.A. al Wessex Institute of Technology, Regne Unit.

ScienceDirect

Primera font d'obtenció d'alguns articles sencers.

Obtenció després dels resultats preliminars de classificació de la bibliografia de la base de dades d'articles de Web of Science en grans categories.

Obtenció d'articles principalment relacionats amb ordenament del territori.

snow avalanches

Eliminar duplicitats entre diferents cerques però no en una mateixa

Aplicacions en ordenament del territori

És un resultat

Conclusions

Paraules clau

relacionades amb ordenament del territori (buscades/potencials): management, policy, analysis, control, mapping, hazards, natural, risk, defence, protective, land, use, planning.

Resultats preliminars

Anàlisi

Obtenció línies d'investigació relacionades

És un resultat.

Revisió bibliogràfica descriptiva per snow avalanches / Detecció de línies d'investigació i aplicacions en ordenament del territori

Selecció de fonts

Treballs d'empresa
Desplom Treballs Verticals

Empresa amb seu en Andorra, Argentina i Espanya.

http://desplom.com/es/node/2

Patents
Patent Lens

Clasificació per puntuació (score).

1200 resultats, que son tractats només els millors classificats.

Espacenet

Clasificació per puntuació (score).

53 resultats.

Bibliografia
Jornades

EAWS 2011

16a Reunió European Avalanche Warning Services, Grenoble, France. Setembre 15-16 de 2011.

Cercadors

Scientific WebPlus

156 resultats a data 31/10/2011

Scirus

31.879 resultats, categoritzables per contingut:

revistes científiques (2.282)

ScienceDirect (2,081)

Wiley-Blackwell (39)

MEDLINE / PubMed (35)

IOP Publishing (35)

Scitation (31)

Royal Society Publishing (24)

American Physical Society (13)

SAGE Publications (10)

Pubmed Central (5)

Hindawi Publishing Corporation (3)

Nature Publishing Group (3)

BioMed Central (1)

webs preferides (1.359)

NDLTD (583)

Digital Archives (384)

Patents Offices (271) (patents)

RePEc (42)

DiVA (34)

Way (18)

Caltech (13)

MD Consult (8)

E-Print ArXiv (7)

University of Toronto T-Space (7)

altres webs (28.238)

Aquests resultats no han estat seleccionats per a l'anàlisi per no trobar-se ordenats per la seva rellevància en el món científic, però és una eina complementària per cercar documents quan cal completar informació.

Bases de dades

Wiley Online Library

15 resultats

CCUC

4 resultats

CSIC

3 resultats

Web of Knowledge / Web of Science

Clasificació dels 1254 resultats per més a menys nombre de cites

Resultats inicials