Kategorien: Alle - percepción - razón - inteligencia - experiencia

von Laura Najera Vor 6 Jahren

370

Modelos psicoterapéuticos

Modelos psicoterapéuticos

Modelos psicoterapéuticos

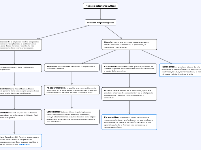
Prácticas mágico religiosas

Filosofía: aporto a la psicología diversos temas de estudio como son la sensación, la percepción, la inteligencia y la memoria.
Humanismo: Los principios básicos de este nuevo enfoque de la psicología eran: La auto-realización, la creatividad, la salud, la individualidad, la naturaleza intrínseca y el significado de la vida.
Racionalismo: Descartes afirma que solo por medio de la razón se podían descubrir ciertas verdades universales, a través de la geometría.

Ps. de la forma: Estudio de la percepción, aplico sus principios al campo del pensamiento y de la inteligencia, al aprendizaje, memoria, evolución psíquica y conductual.

Ps. cognitiva: Tiene como objeto de estudio los mecanismos básicos y profundos por los que se elabora el conocimiento, desde la percepción, la memoria y el aprendizaje, hasta la formación de conceptos y el razonamiento lógico.

Empirismo: Conocimiento a través de la experiencia y experiencia sensible.

Ps. experimental: Es imposible una observación exacta no fundada en la experiencia, lo importante es predecir el comportamiento, verificar hechos y comprobar leyes.

Conductismo: Watson define a la psicología como ciencia del comportamiento externo y observable, excluyó a los fenómenos psíquicos internos como objeto de estudio y a los métodos introspectivos como técnica para estudiarlos.

Prácticas chamanicas: En la antigüedad nuestros antepasados atribuían los fenómenos no explicables a la acción de fuerzas sobrenaturales como dioses, demonios y espíritus. La vida psíquica y los trastornos mentales no eran una excepción.
Psicosíntesis (Salvador Roquet): Guiar la búsqueda interior y de significados.

Magnetismo animal: Franz Anton Mesmer, Fluidos eléctricos, cada persona tiene una energía que puede ser modificada, y por medio de ella es posible curar.

Terapias hipnóticas: Charcot propuso que la hipnosis era útil para reproducir los síntomas de la histeria. Aqui surgio el termino de sugestión

Psicoanálisis: Freud recibió fuertes impresiones de la posibilidad de existencia de potentes procesos psíquicos presentes, aunque ocultos a la conciencia de los hombres.