Categorías: Todo - cognición - enseñanza - experiencias - educación

por David Sanchez hace 4 años

373

arte y cognicion

arte y cognicion

Topic flotante

Referencias

Cohen, B. B. (1993). Sensing, Feeling, and Action. The experiential anatomy of Body-Mind Centering®. Third Edition. Retrieved from https://openlibrary.org/books/OL15452489M/Sensing_feeling_and_action


Efland, A. D. (2004). Arte y cognición : la integración de las artes visuales en el currículum

. Retrieved from https://www.casadellibro.com/libro-arte-y-cognicion-integracion-de-las-artes-visuales-en-el-curricu-lum/9788480636391/989837


Eisner, E. (2004).

The Arts and the Creation of Mind

. New York: YALE UNIVERSITY PRESS/NEW HAVEN & LONDON.

Gardner, H. (2011). Educación artística y desarrollo humano

. Retrieved from https://pucp.ent.sirsi.net/client/es_ES/campus/search/results?qu=educacion+artistica+y+desarrollo+humano&te=


Gardner, H. (2012).

Tercera parte: educación artística. En El desarrollo y la educación de la mente. Barcelona: Paidós.


Wood, D. (2005). Imágenes de la niñez y su reflejo en la enseñanza. En Cómo piensan y aprenden los niños (pp. 19–48). Buenos Aires: Siglo XXI Editores.


 Tedx Talks [Tedx Talks]. (2014, noviembre 26). Teaching art or teaching to think like an artist? Cindy Foley TEDxColumbus [Archivo de video]. Recuperado de:

https://www.youtube.com/watch?v=ZcFRfJb2ONk


emociones

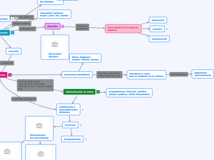
Necesidades Psicológicas Basicas

relación

La escuela permite vivenciar un sentido de pertenencia a una comunidad y es un espacio donde se cultivan cosas, en este caso, el desarrollo de la mente. (Eisner, 2004). Wood (2005) afirma que los niños construyen su propio conocimiento actuando sobre objetos en un espacio y tiempo; pero este saber de los niños es una construcción conjunta entre su propia comprensión y la de otros miembros más expertos de su cultura. 


autonomía

competencia

Arte y Cognición

El arte es un proceso mental. Una empresa cognitiva. Una forma de expandir nuestro conocimiento del mundo, lo que es y lo que podría ser. Sería más cercano a la ciencia que a la naturaleza (Gardner, 2012)


¿Cuáles son las contribuciones del arte a la creación de la mente? 

Según Eisner (2004)


1. Desarrollo de las habilidades de pensamiento en el contexto de una forma de arte

2. Expresión y comunicación de formas propias de significado.


3. Capacidad de experimentar experiencias movilizadoras y conmovedoras a la vez, experiencias de carácter consumatorio o cristalizadoras, experiencias que son atesoradas por su valor intrínseco 



valoración estética: mejor, peor, feo, bonito

interacción o el conocimiento del símbolo

Emoción

capacidad de experimentar formas de experiencia que son movilizadoras y conmovedoras a la vez.


1.   ¿La emoción puede obnubilar el pensamiento?

Según el Body Mind Centering el ser humano aprende a través de la integración del pensamiento, emoción, sensación y el movimiento.


La emoción como soporte del proceso de alfabetización de símbolos. La emoción como una capacidad también relacionada a lo cognitivo.


Las abstracciones conceptualmente densas desvinculadas de la emoción marginan posibilidades mas ricas para experimentar el mundo. (Eisner, 2002)


creación

símbolos

Los símbolos son un sello distintivo de la cognición humana.


La percepción y la producción artísticas implican el uso de símbolos”(Gardner, 2012)


Comparación arte y ciencia

El arte se centra en un determinado uso de símbolos (pinturas, gestos, etc.) diferente a las formulas químicas. (Gardner, 2012)

productos simbólicos

libros, imágenes juegos, rituales, danzas

funciones y roles que se realizan en la cultura

siguientes generaciones

cultura

alfabetización en artes

La alfabetización en las artes es una competencia de aprendizaje.


Para alcanzar competencia en las artes es necesario antes una alfabetización en y desde la artes (Eisner, 2004; Gardner, 2012). El individuo competente en términos artísticos es capaz de “leer” y “escribir” símbolos en ámbitos como la literatura, la danza, la música, las artes visuales. Promover una alfabetización que no solo se quede en la lectura y escritura como únicos medios para representar la experiencia y desarrollar la sensibilidad humana. Es necesario que estas formas de representación salgan de su lugar marginal en la educación.  



codificación y descodificación símbolos

La educación artística para el Proyecto Zero de Harvard estaría enfocada en la investigación sobre métodos para mejorar la capacidad de codificar y descodificar los símbolos artísticos, secundadas por la emoción. (Gardner, 2012).


Eisner opina que los pensamientos más complejos y sutiles se dan cuando los estudiantes tienen la oportunidad de trabajar de manera significativa en la creación de imágenes (sean visuales, de danza, literarias, etc.) y apreciarlos analíticamente. (Eisner, 2004). Esto se evidencia en nuestro contexto educativo en las competencias del currículo nacional del área de Arte y Cultura: aprecia críticamente y crea proyectos artísticos.


Currículo

Para Eisner (2004) es importante pensar en la enseñanza como una empresa artística, concebir que el aprendizaje tenga características estéticas, considerar el diseño de un entorno educativo como una tarea artística.


Alfabetizar desde y en las artes para que los estudiantes se encuentren con el mundo usando un marco de referencia estético que le permita interactuar con formas que hagan posible crear conocimiento. 


Cindy Foley (TEDX Talks, 2014) dice que el valor del arte en el pensamiento reside en la capacidad del arte para desarrollar estudiantes que piensan como artistas, lo que significa estudiantes creativos, curiosos, que buscan preguntas, desarrollan ideas y juegan.


Foley critica que la creatividad sea vista como una habilidad técnica artística. Ella propone que los estudiantes incorporen en su pensamiento tres hábitos o maneras de actuar:


1.      Confort con la ambigüedad o incertidumbre

2.      Enseñar a generar ideas

3.      Investigar de forma transdisciplinaria


Nos corresponde a los que estamos en la educación tratar de diseñar las situaciones en las que los esfuerzos de los niños se vuelven cada vez más sofisticados, sensibles, imaginativos y hábiles. Esta no es una tarea pequeña, y no es un logro menor cuando se realiza. Con esta mirada del arte como proceso mental, sostenido por la emoción, analizaremos las competencias artísticas que proponen desarrollar las propuestas educativas de las sesiones de aprendizaje que nos toca estudiar.

Dimensiones del aprendizaje

Dimensión afectiva

Taxonomía de Bloom

Competencias

Aprecia

Crea

proposicional, literario, poético visual, auditivo, táctil, kinestésico

metáforas

La metáfora y la narrativa operan en toda la gama de la cognición humana: vida cotidiana, conceptualizaciones abstractas de nivel elevado como la ciencia y en las artes.


Johnson va mas allá afirmando que “las operaciones cognitivas imaginativas como la metáfora emergen en el punto mas alto del expectro de la actuación cognitiva humana” (Efland, 2004)


Las metáforas pueden lograr que se transmita un mensaje de manera sucinta y efectiva, por lo tanto podría generar un efecto de comprensión más contundente que una representación lingüística literal. (Wood, 2005)


“...en el arte es donde la experiencia, la naturaleza y la estructura de la metáfora se convierte en el principal objeto de estudio. Esto ocurre en actividades en que los individuos crean obras de arte, pero también entra en juego en la interpretación de obras de arte”. (Efland, 2004 p. 206)

La alfabetización simbolica que propone Gardner, seria entonces la competencia para interpretar y crear metáforas?

sentidos y percepcion

¿La experiencia sensorial ocupa un lugar inferior en la jerarquía del funcionamiento intelectual?


Los sentidos y la percepción como base de nuestro aprendizaje. Nuestra comprensión del mundo comienza en los sentidos (Eisner, 2004). 


En la práctica, el sentir al igual que el percibir, es un proceso mental activo que responde a una intencionalidad; para Susanne Langer, "ver" es en sí mismo un proceso de formulación; nuestra comprensión del mundo visible comienza en los ojos, (Eisner, 2004). 


Pero nuestras primeras percepciones no se dan a través de lo visual sino a través del movimiento. Según Cohen (1993), aprendemos primero a través de la percepción del movimiento y al ser la primera percepción de aprendizaje, juega un rol importante en el establecimiento de los lineamientos de la manera en que percibimos con los otros sentidos y en suma de nuestro concepto o proceso de percibir.


La percepción es un proceso cognitivo cíclico, activo e intencional (Cohen, 1993; Eisner, 2004) que vincula nuestras dos formas para experimentar el mundo: a través de nuestras capacidades innatas que vienen con nuestro diseño biológico y nuestra capacidad de aprendizaje sensorio perceptual que se desarrolla con la cultura. Aprendemos a ver, a escuchar, a diferenciar las cualitativas complejidades del sabor y el tacto; en un proceso moldeado por el lenguaje, impactado por las creencias, afectado por los valores, y moderados por las distintivas características de nuestra individualidad. El arte como manifestación cultural que tiene como materia prima la percepción y como medios de aprendizaje a los sistemas sensoriales, también nos permite experimentar el entorno, perseguir nuestro propio desarrollo, crearnos y construir conocimiento. (Eisner, 2004).


La educación artística en el curriculum debe aprovechar las diversas formas de representación de la experiencia haciendo uso de los sentidos y la percepción para interactuar y comprender las distintas cualidades de la realidad. (Eisner, 2002)