Luokat: Kaikki - תלמידים

jonka zion joury 9 vuotta sitten

415

- אקלים חברתי - יוזמה בית ספרית

 - אקלים חברתי - יוזמה בית ספרית

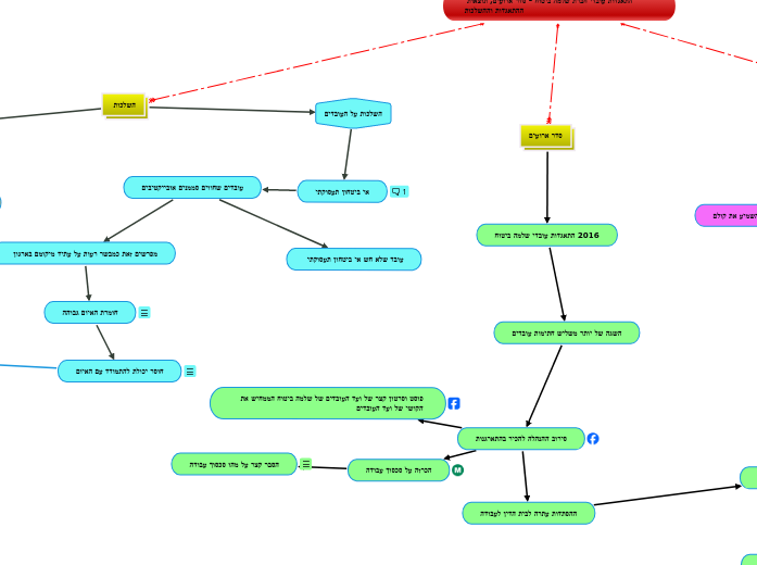
יוזמה בית ספרית: שיפור אקלים חברתי בעזרת שאלון אינטרנטי

קשיים שאיתם עלי להתמודד

ניתוח כלל התוצאות עלול לקחת זמן רב
טכנית: הזמנת חדר המחשבים לכל כיתות בית הספר
רתימת צוות ההנהלה

בעלי תפקידים שיכולים לסייע לי

יועצות בשכבות מקבילות
רכזים
מנהלת החטיבה
מנהל התיכון

מטרות היוזמה

הבנה מעמיקה יותר של מצבו של כל תלמיד ותלמיד
השוואת האקלים החברתי בין שכבות שונות בבי"ס
השוואת האקלים החברתי בין כיתות שונות בשכבה
ניתור האקלים החברתי ושיפורו בהתאם לממצאים