Aula Mielikartat - Julkinen galleria

Tutustu laajaan julkiseen kokoelmaan aula Mindomon käyttäjien luomia miellekarttoja ympäri maailmaa. Täältä löydät kaikki aula aiheeseen liittyvät julkiset mielikartat. Voit tarkastella näitä esimerkkejä saadaksesi inspiraatiota. Joistakin kaavioista saat myös oikeuden kopioida ja muokata niitä. Tämän joustavuuden ansiosta voit käyttää näitä miellekarttoja malleina, mikä säästää aikaa ja antaa sinulle vahvan lähtökohdan työhösi. Voit osallistua tähän galleriaan omilla kaavioillasi, kun julkaiset ne, ja voit olla inspiraation lähteenä muille käyttäjille ja tulla esitellyksi täällä.

Sobrevivir en el aula por Hernan Aldana
Rosa Ramos

Sobrevivir en el aula por Hernan Aldana

luonut Rosa Ramos

LA ATENCIÓN A LA DIVERSIDAD EN EL AULA
Jefferson Montachana

LA ATENCIÓN A LA DIVERSIDAD EN EL AULA

luonut Jefferson Montachana

La biblioteca virtual
Eduardo Duque

La biblioteca virtual

luonut Eduardo Duque

Teoría de las inteligencias múltiples (Howard Gardner)
María Tenorio

Teoría de las inteligencias múltiples (Howard Gardner)

luonut María Tenorio

COMUNICACION DOCENTE
JAZMIN ELENA MAYA HERNANDEZ

COMUNICACION DOCENTE

luonut JAZMIN ELENA MAYA HERNANDEZ

AULA INVERTIDA
Modelo  Híbrido
Ángel Fidalgo Blanco /Marisa Sein-Echaluce. 
Universidad Politécnica de Madrid / Universidad de Zaragoza
DOI 10.5281/zenodo.3959351
A Fidalgo

AULA INVERTIDA Modelo Híbrido Ángel Fidalgo Blanco /Marisa Sein-Echaluce. Universidad Politécnica de Madrid / Universidad de Zaragoza DOI 10.5281/zenodo.3959351

luonut A Fidalgo

Mapas y nuevas tecnologias
Rubén Martínez

Mapas y nuevas tecnologias

luonut Rubén Martínez

HÁBITOS DE ESTUDIO PARA NIÑOS
Alcira silvera

HÁBITOS DE ESTUDIO PARA NIÑOS

luonut Alcira silvera

Dimensión física
Carla Camila Guillen Muñoz

Dimensión física

luonut Carla Camila Guillen Muñoz

Sample Mind Map
marcela corena

Sample Mind Map

luonut marcela corena

BARRERAS PARA EL APRENDIZAJE Y LA PARTICIPACIÓN
BLANCA E ANGELES

BARRERAS PARA EL APRENDIZAJE Y LA PARTICIPACIÓN

luonut BLANCA E ANGELES

La dislalia
Tamara Pereiro Expósito

La dislalia

luonut Tamara Pereiro Expósito

RELACIÓN ENTRE LA ADQUISICIÓN DE LA LENGUA MATERNA Y EL APRENDIZAJE DE UNA SEGUNDA LENGUA
maria fernanda

RELACIÓN ENTRE LA ADQUISICIÓN DE LA LENGUA MATERNA Y EL APRENDIZAJE DE UNA SEGUNDA LENGUA

luonut maria fernanda

Ambientes docentes que apoyan la instrucción diversificada.
Oscar Cesareo

Ambientes docentes que apoyan la instrucción diversificada.

luonut Oscar Cesareo

FUNDAMENTOS TEÓRICOS Y METODOLÓGICOS DE LAS TÉCNICAS DE OBSERVACIÓN IN SITU
Brigith Ocampo

FUNDAMENTOS TEÓRICOS Y METODOLÓGICOS DE LAS TÉCNICAS DE OBSERVACIÓN IN SITU

luonut Brigith Ocampo

Educación Híbrida
Sofía Sánchez Rodríguez

Educación Híbrida

luonut Sofía Sánchez Rodríguez

El maestro como investigador en el aula
Camila Román N.

El maestro como investigador en el aula

luonut Camila Román N.

mapa conceptual implementos padel
lurdes alonso martínez

mapa conceptual implementos padel

luonut lurdes alonso martínez

maestro
Elvira Gonzalez Juarez

maestro

luonut Elvira Gonzalez Juarez

ACTIVIDADES PARA EL BUEN USO DE LA TECNOLOGÍA EN EL AULA
DIANA MARILU

ACTIVIDADES PARA EL BUEN USO DE LA TECNOLOGÍA EN EL AULA

luonut DIANA MARILU

La Neuroeducaciòn
Cielo Gutierrez

La Neuroeducaciòn

luonut Cielo Gutierrez

AULA INVERTIDA: UNA VISIÓN CONCEPTUAL
WENDY ANAHI TAIPE SIMBA�A

AULA INVERTIDA: UNA VISIÓN CONCEPTUAL

luonut WENDY ANAHI TAIPE SIMBA�A

Reflexionemos sobre las acciones éticas realizadas en un salón de clase.
Kevin Real

Reflexionemos sobre las acciones éticas realizadas en un salón de clase.

luonut Kevin Real

EL AULA
erika marcela lozano garcia

EL AULA

luonut erika marcela lozano garcia

Flor de Oro
Kelly Huayhuas

Flor de Oro

luonut Kelly Huayhuas

Interacción y dinámica educativa
Ivan Arias

Interacción y dinámica educativa

luonut Ivan Arias

SUJETO-OBJETO
silvia giraldo

SUJETO-OBJETO

luonut silvia giraldo

Unidad Pedagogica
Marisa Ferreyra

Unidad Pedagogica

luonut Marisa Ferreyra

NUEVAS TECNOLOGÍAS EN EL AULA
Mayra Medina

NUEVAS TECNOLOGÍAS EN EL AULA

luonut Mayra Medina

Plan de Autoprotección. Simulacro de autoprotección 2014/2015
Miguel Heras Rodríguez

Plan de Autoprotección. Simulacro de autoprotección 2014/2015

luonut Miguel Heras Rodríguez

COMUNICACION EFECTIVA (Comunicacion del docente)
Carlos Gutiérrez Sánchez

COMUNICACION EFECTIVA (Comunicacion del docente)

luonut Carlos Gutiérrez Sánchez

Ventajas y desventajas del modelo de Aula Invertida
Comunicación Profesional I y II

Ventajas y desventajas del modelo de Aula Invertida

luonut Comunicación Profesional I y II

La innovación educativa docente es el plan para alcanzar la meta, pero nunca es la meta. Universidad de ATACAMA
 Ángel Fidalgo Blanco. 
Universidad Politécnica de Madrid
A Fidalgo

La innovación educativa docente es el plan para alcanzar la meta, pero nunca es la meta. Universidad de ATACAMA Ángel Fidalgo Blanco. Universidad Politécnica de Madrid

luonut A Fidalgo

LA PLANEACIÓN EDUCATIVA
Angie Caicedo

LA PLANEACIÓN EDUCATIVA

luonut Angie Caicedo

Situación socio-escolar de las niñas y niños.
Priscila Jimbo

Situación socio-escolar de las niñas y niños.

luonut Priscila Jimbo

Mapa conceptual-Flipped Classroom
Irene Ballesta

Mapa conceptual-Flipped Classroom

luonut Irene Ballesta

Aula Invertida como estrategia educativa
Franklin wp

Aula Invertida como estrategia educativa

luonut Franklin wp

Educacion y medios de comunicación
Dorka Elizabeth Germán Ferreira

Educacion y medios de comunicación

luonut Dorka Elizabeth Germán Ferreira

LAS TIC EN LA PRIMERA INFANCIA
sharon alejandra torres sanchez

LAS TIC EN LA PRIMERA INFANCIA

luonut sharon alejandra torres sanchez

Los Fundamentos Didácticos de la Enseñanza-Aprendizaje de la Geografía
JORGE EDUARDO PAZO PANTA

Los Fundamentos Didácticos de la Enseñanza-Aprendizaje de la Geografía

luonut JORGE EDUARDO PAZO PANTA

SINERGIA
Jose Alberto Rodríguez Panameño

SINERGIA

luonut Jose Alberto Rodríguez Panameño

AUTORIDAD Y PODER
Donaji Kim

AUTORIDAD Y PODER

luonut Donaji Kim

Sistema de información de la Uniminuto
Nicol GUTIERREZ BONNHETT

Sistema de información de la Uniminuto

luonut Nicol GUTIERREZ BONNHETT

El celular
Agustina Fernandez Weigel

El celular

luonut Agustina Fernandez Weigel

Iap
Jose Armando Rodriguez

Iap

luonut Jose Armando Rodriguez

Teoria de inteligència múltiples, Mapa mental
sonia collado izquierdo

Teoria de inteligència múltiples, Mapa mental

luonut sonia collado izquierdo

NEUROEDUCACIÒN
Frank Rado Zuñiga

NEUROEDUCACIÒN

luonut Frank Rado Zuñiga

Sistemas de informacion Uniminuto
Deyber Mora Torres

Sistemas de informacion Uniminuto

luonut Deyber Mora Torres

INVESTIGACIÓN DE AULA
geyson uribe

INVESTIGACIÓN DE AULA

luonut geyson uribe

cambios y evolucion epistemologica de la didactica como diciplina
Denis Cornejo

cambios y evolucion epistemologica de la didactica como diciplina

luonut Denis Cornejo

Artemisa
Artemisa De Gyves Orozco

Artemisa

luonut Artemisa De Gyves Orozco

II BIMESTRE TECNOLOGIA
Mindomo Web

II BIMESTRE TECNOLOGIA

luonut Mindomo Web

EDUCACIÓN EN LINEA
Miriam Lopez Leguizamo

EDUCACIÓN EN LINEA

luonut Miriam Lopez Leguizamo

Ciencias Sociales II
Erika Pérez Molina

Ciencias Sociales II

luonut Erika Pérez Molina

espacios educativos
VÍCTOR GARCÍA GAMERO

espacios educativos

luonut VÍCTOR GARCÍA GAMERO

Concepción infancia
natalia vargas

Concepción infancia

luonut natalia vargas

HERRAMIENTAS DE CONTROL DE AULA
Gabriela Vecino

HERRAMIENTAS DE CONTROL DE AULA

luonut Gabriela Vecino

ORGANIZACIÓN DEL ESPACIO ESCOLAR, EQUIPAMIENTO Y LOS RECURSOS DIDÁCTICOS
Susan Amezquita

ORGANIZACIÓN DEL ESPACIO ESCOLAR, EQUIPAMIENTO Y LOS RECURSOS DIDÁCTICOS

luonut Susan Amezquita

Ejemplo1
Jessica Cárdenas

Ejemplo1

luonut Jessica Cárdenas

trabajo cooperativo 2017
Bachir Hichou

trabajo cooperativo 2017

luonut Bachir Hichou

USO PEDAGÓGICO DE LAS TIC PARA  EL FORTALECIMIENTO  DE  ESTRATEGIAS DIDÁCTICAS DEL PROGRAMA TODOS A APRENDER
Ana Ponce

USO PEDAGÓGICO DE LAS TIC PARA EL FORTALECIMIENTO DE ESTRATEGIAS DIDÁCTICAS DEL PROGRAMA TODOS A APRENDER

luonut Ana Ponce

Organigrama
Liseth LENGUA FUERTES

Organigrama

luonut Liseth LENGUA FUERTES

Organigrama
Carolina larrotta

Organigrama

luonut Carolina larrotta

FLIPPED CLASSROOM COMO ESTRATEGIA DIDÁCTICA PARA LA ENSEÑANZA DE LA QUÍMICA EN BACHILLERATO
Monica PINTADO

FLIPPED CLASSROOM COMO ESTRATEGIA DIDÁCTICA PARA LA ENSEÑANZA DE LA QUÍMICA EN BACHILLERATO

luonut Monica PINTADO

Sistema De Información Institucional UNIMINUTO
martha bohorquez

Sistema De Información Institucional UNIMINUTO

luonut martha bohorquez

Organigrama
Carmen Garcia

Organigrama

luonut Carmen Garcia

Las tabletas en educación
José Carlos Pagador

Las tabletas en educación

luonut José Carlos Pagador

FLIPPED  CLASSROOM   Y  BLOOM
Carmina Espinosa

FLIPPED CLASSROOM Y BLOOM

luonut Carmina Espinosa

como elaborar proyectos de aula
margarita ceballos isaza

como elaborar proyectos de aula

luonut margarita ceballos isaza

ENSEÑANZA POR CAMBIO CONCEPTUAL
Ana Acosta

ENSEÑANZA POR CAMBIO CONCEPTUAL

luonut Ana Acosta

HERRAMIENTAS ONLINE ORGANIZADORES GRÁFICOS
ANA MOSCOSO PARRA

HERRAMIENTAS ONLINE ORGANIZADORES GRÁFICOS

luonut ANA MOSCOSO PARRA

TIC-BG:  Flipped classroom
Pedro MARTÍNEZ-LAGE

TIC-BG: Flipped classroom

luonut Pedro MARTÍNEZ-LAGE

Gestion
daniel hernandez

Gestion

luonut daniel hernandez

Estructura del aula virtual
según el modelo PACIE - CURSO DE QUÍMICA GENERAL
aura martinez

Estructura del aula virtual según el modelo PACIE - CURSO DE QUÍMICA GENERAL

luonut aura martinez

CONCEPTUALIZACIÓN DEL COMPORTAMIENTO DISRUPTIVO EN NIÑOS Y ADOLESCENTES
Vicente Félix Mateo
luisa fernanda diaz morales

CONCEPTUALIZACIÓN DEL COMPORTAMIENTO DISRUPTIVO EN NIÑOS Y ADOLESCENTES Vicente Félix Mateo

luonut luisa fernanda diaz morales

THE FLIPPED CLASSROOM
MARY PEREZ

THE FLIPPED CLASSROOM

luonut MARY PEREZ

Unidad 1. Actividad 3. Dhamar Astrid Espinoza Lòpez.
Astrid Espinoza

Unidad 1. Actividad 3. Dhamar Astrid Espinoza Lòpez.

luonut Astrid Espinoza

Proyecto "El colegio"
María López

Proyecto "El colegio"

luonut María López

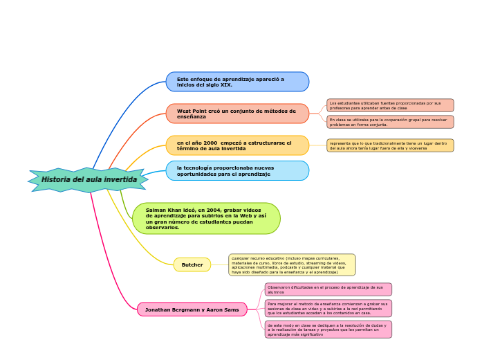
Historia del aula invertida
Josselyn Zambrano

Historia del aula invertida

luonut Josselyn Zambrano

Las Herramientas De Google
JULIA ISABEL SANTA CRUZ FACUNDO

Las Herramientas De Google

luonut JULIA ISABEL SANTA CRUZ FACUNDO

LA ESCULA
Ilian outahyon

LA ESCULA

luonut Ilian outahyon

Tic como recursos didacticos
Edwin Cerritos

Tic como recursos didacticos

luonut Edwin Cerritos

mapa mental+
eivys puelojimenez

mapa mental+

luonut eivys puelojimenez

Horario
Dana Sierra henao

Horario

luonut Dana Sierra henao

SERVICIOS DIGITALES DE LA UAC
shareli silva berrio

SERVICIOS DIGITALES DE LA UAC

luonut shareli silva berrio

TIC en la UNIVERSIDAD
L Fernadno Pabon T.

TIC en la UNIVERSIDAD

luonut L Fernadno Pabon T.

Sistemas de información institucionales
John Andrade

Sistemas de información institucionales

luonut John Andrade

Lectura Crítica de los medios
maria hossain

Lectura Crítica de los medios

luonut maria hossain

ORGANIZACIÓN DEL AMBIENTE ADECUADO PARA EL DESARROLLO DEL LENGUAJE
analia hurtado

ORGANIZACIÓN DEL AMBIENTE ADECUADO PARA EL DESARROLLO DEL LENGUAJE

luonut analia hurtado

INCLUSIÓ DIGITAL
Ana González Catala

INCLUSIÓ DIGITAL

luonut Ana González Catala

aula invertida
Pablo Rodríguez Luaces

aula invertida

luonut Pablo Rodríguez Luaces

Procesos Internos en SEEAD
Tivisay Mendez

Procesos Internos en SEEAD

luonut Tivisay Mendez

Actividad 4 - Tendencias educativas
Kenya Ruiz

Actividad 4 - Tendencias educativas

luonut Kenya Ruiz

Istructor Senati
maria seclen tiparra

Istructor Senati

luonut maria seclen tiparra

PREGUNTAS GENERADORAS
LEIDY PAOLA

PREGUNTAS GENERADORAS

luonut LEIDY PAOLA

Philip W. Jackson, karina salmón López.
karina Salmón López

Philip W. Jackson, karina salmón López.

luonut karina Salmón López

Aula invertida y aprendizaje invertido
GLADYS IRACE

Aula invertida y aprendizaje invertido

luonut GLADYS IRACE

AULA INVERTIDA
Modelo  Híbrido
Ángel Fidalgo Blanco /Marisa Sein-Echaluce. 
Universidad Politécnica de Madrid / Universidad de Zaragoza
A Fidalgo

AULA INVERTIDA Modelo Híbrido Ángel Fidalgo Blanco /Marisa Sein-Echaluce. Universidad Politécnica de Madrid / Universidad de Zaragoza

luonut A Fidalgo

4Pasos para Aprenderlo
Yury Saenz

4Pasos para Aprenderlo

luonut Yury Saenz

El rol del estudiante en el Modelo de Aula Invertida.
Alex Mauricio Palacios Yunga

El rol del estudiante en el Modelo de Aula Invertida.

luonut Alex Mauricio Palacios Yunga