Luokat: Kaikki - alquimia - bronce - elementos - oro

jonka David Patiño 4 vuotta sitten

1425

Desarrollo histórico de la química

Desarrollo histórico de la química

Desarrollo histórico de la química

The part of speech is a category to which a word is assigned according to its syntactic functions. In English the main parts of speech are noun, pronoun, adjective, determiner, verb, adverb, preposition, conjunction, and interjection.

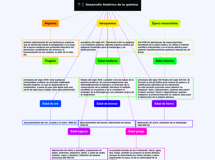
Edad griega

A conjunction is a word like 'if' 'but' or 'and' which is used to connect sentences or clauses together.

se postulan teorías de los 4 elemento: tierra, agua, aire, fuego, también se propone la teoría atómica, aunque es descartada por varias mentes y estos argumentan la suya, es de la continuidad de la materia.

Edad egipcia

A preposition is one of the most exciting parts of grammar. A preposition is used to describe the location of something in relation to something else.

fabricación de vidrio y esmaltes; preparación de jabón, perfumes, bálsamos, betún, y sales de sodio, potasio, cobre y aluminio; imitación de piedras preciosas 600-300 AC

Edad de hierro

An interjection is used to express emotion in a sentence.

Think of other interjections!

fabricación de acero, iniciación de la metalurgia 1000-400 AC

Edad de bronce

An adverb is used to describe a verb, but it can also describe an adjective or another adverb.

Adverbs normally help paint a fuller picture by describing how something happens.

descubrimiento del bronce; fabricación de armas. 1200 AC

Edad de oro

A numeral is a word or phrase that describes a numerical quantity.

Some theories of grammar use the word 'numeral' to refer to cardinal numbers that act as a determiner to specify the quantity of a noun, for example the 'two' in 'two hats'.

descubrimiento del oro, la plata y el cobre. 4000 AC

Edad atómica

principios del siglo XIX finales del siglo XIX-XX. Se formulo la ley de Dalton para mezcla de gases y la clasificación periódica de los elementos. De este período conocido como atómico se destacan: Hahn y Strassmann, quienes descubren la fisión nuclear; Fermi y Oppenheimer quienes realizaron la primera reacción en cadena, base para la fabricación de la bomba atómica.

Edad moderna

An article is a word used to modify a noun, which is a person, place, object, or idea. Technically, an article is an adjective, which is any word that modifies a noun.

finales del siglo XVIII. Lavoisier crea las bases de la química moderna. En sus investigaciones usa sistemáticamente la balanza y el principio de la conservación de la materia. Introduce el método científico en la química y se le considera el fundador de la fisiología por sus estudios acerca de la respiración.

Flogisto

A pronoun is a word that can be used in place of a noun, typically after the noun itself has already been stated.

principios del siglo XVIII: toda sustancia combustible contiene un principio inflamable llamado flogisto, el cual se desprende de la combustión, a pesar de que esta teoría esta mal, sirvió de base para realizar otros descubrimientos

Época renacentista

An adjective is a word that's used to describe a specific noun and to provide more detail to the listener.

XVI-XVIII Se abandonan las especulaciones filosóficas de la edad media y se utiliza el método científico inductivista y se la teoría atómica para explicar transformaciones químicas llamada ley de Boyle.

Iatroquímica

A noun is defined as a person, place, thing or idea. Proper nouns always begin with a capital letter. Common nouns, which are general words, such as 'cars,' are not capitalized.

principios del siglo XVI. Transición entre la alquimia y la verdadera química, llamada química médica. Se preparan fundentes para la metalurgia y los medicamentos.

Alquimia

A verb is an action word or 'doing' word that signifies movement in some way.

estudio experimental de los fenómenos químicos que se desarrolló desde la Antigüedad y a lo largo de la época medieval que pretendía descubrir los elementos constitutivos del universo, la transmutación de los metales, el elixir de la vida, etc.