Luokat: Kaikki - marcadores - envejecimiento - factores - desarrollo

jonka ESTEFANIA COLINA SÁNCHEZ 5 vuotta sitten

1161

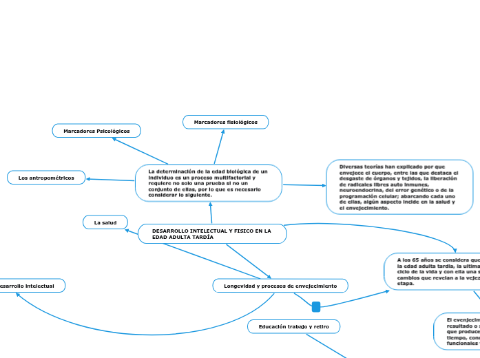
DESARROLLO INTELECTUAL Y FISICO EN LA EDAD ADULTA TARDÍA

DESARROLLO INTELECTUAL Y FISICO EN LA EDAD ADULTA TARDÍA

Longevidad y procesos de envejecimiento

Aspectos del desarrollo intelectual

No todos los individuos envejecen al mismo tiempo, ni todos los órganos, ni todos los sistemas del mismo individuo lo hacen a la vez, esto dependerá a diversos factores como la raza, el tipo de alimentación, las enfermedades, las condiciones ambientales, los contaminantes y los trastornos psicológicos.

A los 65 años se considera que ha llegado a la edad adulta tardia, la ultima etapa del ciclo de la vida y con ella una serie de cambios que revelan a la vejez como una etapa.

El evenjecimiento se define como el resultado o suma de todas las alteraciones que produce el organismo con el paso del tiempo, conduciendo a variaciones funcionales y a la muerte.

La salud

Educación trabajo y retiro

DESARROLLO INTELECTUAL Y FISICO EN LA EDAD ADULTA TARDÍA

La determinación de la edad biológica de un individuo es un proceso multifactorial y requiere no solo una prueba si no un conjunto de ellas, por lo que es necesario considerar lo siguiente.

Diversas teorías han explicado por que envejece el cuerpo, entre las que destaca el desgaste de órganos y tejidos, la liberación de radicales libres auto inmunes, neuroendocrina, del error genético o de la programación celular; abarcando cada uno de ellas, algún aspecto incide en la salud y el envejecimiento.
Marcadores fisiológicos
Marcadores Psicológicos
Los antropométricos