Luokat: Kaikki

jonka Maria Ojala 12 vuotta sitten

1369

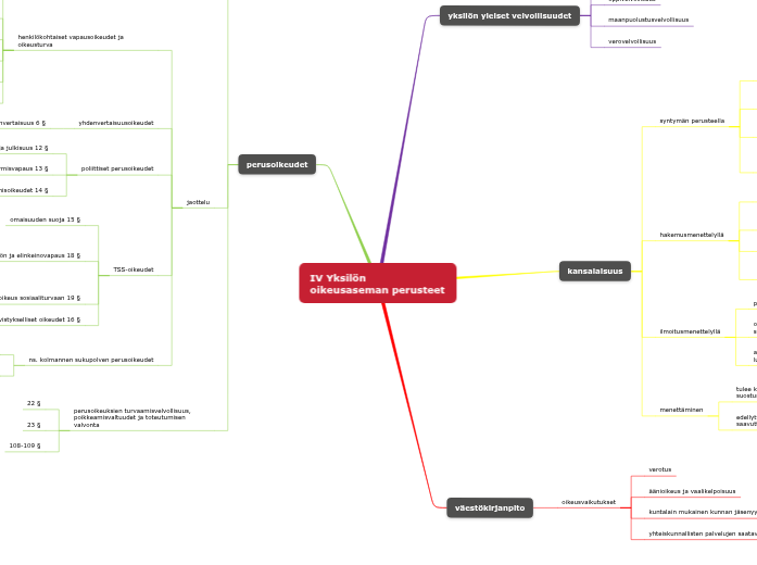
IV Yksilön oikeusaseman perusteet

IV Yksilön oikeusaseman perusteet

IV Yksilön oikeusaseman perusteet

väestökirjanpito

oikeusvaikutukset
yhteiskunnallisten palvelujen saatavuus
kuntalain mukainen kunnan jäsenyys
äänioikeus ja vaalikelpoisuus
verotus

kansalaisuus

menettäminen
edellyttää toisen valtion kansalaisuuden saavuttamista
tulee kysymykseen vain omasta suostumuksesta tai hakemuksesta
ilmoitusmenettelyllä
aiemmin Suomen kansalaisuudesta luopuneet
ottolapset ja muut lapset, joilla on suomalainen huoltaja
pitkäaikaiset Suomessa asuneet
hakemusmenettelyllä
hänen ja perheensä toimeentulo katsotaan turvatuksi
hän on elänyt kunniallisesti
hänen varsinainen asuntonsa ja kotinsa on ollut viimeiset 5 vuotta Suomessa
hän on täyttänyt 18 vuotta
syntymän perusteella
muu lapsi, joka syntyy Suomessa, eikä syntyessään saa muun valtion kansalaisuutta
aviolapsi, jonak isä on kuollut, mutta on kuollessaan ollut Suomen kansalainen
lapsi, jonka isä on Suomen kansainen ja avioliitossa äidin kanssa
lapsi, jonka äiti on suomalainen

yksilön yleiset velvollisuudet

verovelvollisuus
maanpuolustusvelvollisuus
oppivelvollisuus
statusvelvollisuudet

perusoikeudet

perusoikeuksien turvaamisvelvollisuus, poikkeamisvaltuudet ja toteutumisen valvonta
108-109 §
23 §
22 §
jaottelu
ns. kolmannen sukupolven perusoikeudet

vastuu ympäristöstä 20 §

estäminen ja edistäminen

oikeus omaan kieleen ja kulttuuriin 17 §

yksi- ja kaksikieliset kunnat

TSS-oikeudet

sivistykselliset oikeudet 16 §

oikeus sosiaaliturvaan 19 §

palvelut

edellytykset toimia yhteiskunnan täysivaltaisena jäsenenä

oikeus työhön ja elinkeinovapaus 18 §

työllisyyden edistäminen

työn valinnan vapauden rajoitukset

omaisuuden suoja 15 §

poliittiset perusoikeudet

vaali- ja osallistumisoikeudet 14 §

kokoontumis- ja yhdistymisvapaus 13 §

sananvapaus ja julkisuus 12 §

vapaa mielipiteenmuodostus

yhdenvertaisuusoikeudet

yhdenvertaisuus 6 §

henkilökohtaiset vapausoikeudet ja oikeusturva

oikeusturva 21 §

uskonnon ja omantunnon vapaus 11 §

yksityiselämän suoja 10 §

liikkumisvapaus 9 §

rikosoikeudellinen laillisuusperiaate 8 §

nullum crimen nulla poena sine lege

oikeus elämään ja henkilökohtaiseen vapauteen ja koskemattomuuteen 7 §

yleiset opit
vaikutukset

turvaamisvelvoite

perustuslaillinen toimeksianto

perusoikeusmyönteinen tulkinta

velvoite olla loukkaamatta

erityinen pysyvyys ja loukkaamattomuus