Luokat: Kaikki

jonka 19O13O23 RESTY APRILIANI 5 vuotta sitten

524

Preparing for an Interview

Preparing for an Interview

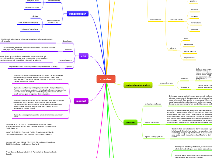
ANESTESI

Type in the name of the company you are going to have an interview with.

Mekanisme Anestesi

What are your hobbies?


What do you like to do in your free time? What was the last film you saw or the last book you read? Think of the activities that relax you the most. Fill in several hobbies.

Anestesi IV

Bekerja berdasar perkiraan bahwa anestesi umum dibawah pengaruh SSP

Anestesi inhalasi

Bekerja spontan menekan & membangkitkan aktivitas neuron berbagai area dalam otak

Tahapan Anestesi

How ambitious are you?

Paralysis medular = tahap toxic dari anestesi
Surgical = operasi

What experience have you got from your previous jobs? Make sure you specify all your previous work experience, part-time jobs, vacation jobs, voluntary work, and unpaid work experience that are relevant for the position you are applying for.

Delinum = kehilangan kesadaran

Describe a typical work day in your previous/current position.

Analgesia = anti nyeri

Penggolongan

Anestesi umum (secara fisik)
Obat anestesi yang menguap
Anestesi lokal (secara kimia)

Why will/did you leave your existing/last job?

Senyawa lainnya

Defenisi

Do you fully understand what this position implies?

After you've made some research on the company, read the job description thoroughly, and try to fully understand what your responsibilities will be.

Obat anestesi = obat untuk menghilangkan rasa sakit saat operasi
Anestesi = suatu tindakan pada saat melakukan pembedahan ataupun berbagai prosedur lain untuk menghilangkan rasa sakit

What will be your main tasks?


Type them in.

Contoh obat

Anestesi lokal
Lainnya

Fenol

Cryoflouran

Benzil alokohol

Senyawa ester

Tetrakain

Prokain

Kokain

Benzokain

Senyawa amida

Prilokain

Mepivakain

Lidokain

Dibukain

Anestesi umum
Menguap

Tiklorefilen

Metoksifluran

Halotan

Etilklorida

Eter

Subtopic
Inhalasi

Siklopropan

Dinitrogen monoksida

IV
Barbiturat

Ventanil

Na. tiamilal

Na. thiopental

Na. nitroheksital

Ketamin

Droperidol

Diazepam