Luokat: Kaikki - genética - gravedad - movimiento - fuerzas

jonka Pedro Molina 5 vuotta sitten

982

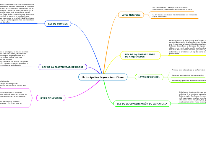
Principales leyes científicas

Principales leyes científicas

Principales leyes científicas

LEYES DE NEWTON

Tercera ley de Newton: principio de acción y reacción Dice que toda acción genera una reacción igual, pero en sentido opuesto.
Segunda ley de Newton: ley fundamental de la dinámica Postula que la fuerza neta que es aplicada sobre un cuerpo es proporcional a la aceleración que adquiere en su trayectoria.
Primera ley de Newton: ley de la inercia Postula que un cuerpo permanecerá en reposo o en movimiento recto con una velocidad constante, a menos que se aplique una fuerza externa.

LEY DE LA ELASTICIDAD DE HOOKE

La ley de elasticidad dice que si un objeto, como por ejemplo un resorte, es alargado hasta una distancia x, la fuerza de recuperación F ejercida por el objeto es proporcional a x. La fórmula es la conocida: «F= -kx», donde k es una constante, llamada constante del resorte. De niño Hooke fue muy poco saludable por lo que los padres no invirtieron en su educación, pensando que no llegaría a la edad adulta, por lo cual siempre fue un autodidacta.

LEY DE FOURIER

La conducción de calor o transmisión de calor por conducción es un proceso de transmisión de calor basado en el contacto directo entre los cuerpos, sin intercambio de materia, por el que el calor fluye desde un cuerpo de mayor temperatura a otro de menor temperatura que está en contacto con el primero. La propiedad física de los materiales que determina su capacidad para conducir el calor es la conductividad térmica. La propiedad inversa de la conductividad térmica es la resistividad térmica, que se la capacidad de los materiales para oponerse al paso de calor.

LEY DE LA CONSERVACIÓN DE LA MATERIA

Esta ley es fundamental para una adecuada comprensión de la química. El principio es bastante preciso para reacciones de baja energía. En el caso de reacciones nucleares o colisiones entre partículas en altas energías, en las que la definición clásica de masa no aplica, hay que tener en cuenta la equivalencia entre masa y energía.

LEYES DE MENDEL

Tercera ley: principio de la transmisión independiente.
Segunda ley: principio de segregación.
Primera ley: principio de la uniformidad.

LEY DE LA FLOTABILIDAD DE ARQUÍMEDES

De acuerdo con el principio de Arquímedes, un objeto sumergido parcial o totalmente en un líquido flota gracias a una fuerza igual al peso del líquido desplazado. La fuerza de flotación depende de la densidad del líquido y el volumen del objeto, pero no de su forma. Es una ley simple, pero no intuitiva. Esta ley tiene muchas aplicaciones, por ejemplo determinar la presión de un líquido como una función de profundidad.

Leyes Naturales

La ley es una teoría que ha demostrado ser verdadera y que nunca falla.
Ley de gravedad : siempre que se tire una piedra al aire, esta caerá nuevamente a la tierra.