Luokat: Kaikki - signals - timing

jonka María García Ramos 4 vuotta sitten

387

SEÑAL DE AVISO. SIMULACIÓN 1: 2 LEDS

SEÑAL DE AVISO. SIMULACIÓN 1: 2 LEDS

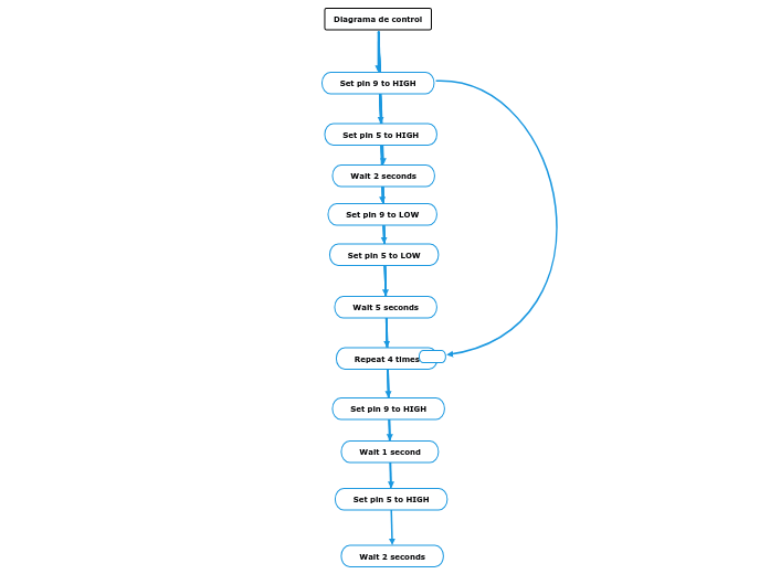
SEÑAL DE AVISO "LedR LedAm"

USED LedR: 5, LedAm: 9

Set pin 5 to LOW
Set pin 9 to LOW

Set pin 5 to HIGH

Set pin 9 to HIGH

Wait 2 secs

Wait 5 secs

Wait 1 secs

USAMOS LedR: 5, LedAm: 9

APAGAR LedR
APAGAR LedAm

ENCENDER LedR

ENCENDER LedAm

ESPERAR 2000

ESPERAR 5000

ESPERAR 1000