Árbol Hărți Mentale - Galeria publică

Explorați vasta noastră colecție publică de árbol hărți mentale create de utilizatorii Mindomo din întreaga lume. Aici, puteți găsi toate diagramele publice legate de árbol. Puteți vizualiza aceste exemple pentru a obține puțină inspirație. Unele diagrame vă oferă, de asemenea, dreptul de a le copia și edita. Această flexibilitate vă permite să folosiți aceste hărți mentale ca șabloane, economisind timp și oferindu-vă un punct de plecare solid pentru munca dvs. Puteți contribui la această galerie cu propriile diagrame, odată ce le faceți publice, și puteți fi o sursă de inspirație pentru alți utilizatori și să fiți inclus aici.

sistemas de distribución motor diésel
juan sebastian velasquez arciniegas

sistemas de distribución motor diésel

creat de juan sebastian velasquez arciniegas

LOS SUEÑOS DEL SAPO
Joaquín Verona

LOS SUEÑOS DEL SAPO

creat de Joaquín Verona

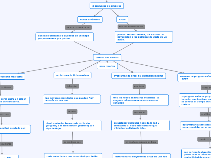
Modelos de Red
paula salgado

Modelos de Red

creat de paula salgado

Generador Sintáctico
SANCAN MACIAS SANCAN MACIAS

Generador Sintáctico

creat de SANCAN MACIAS SANCAN MACIAS

Tipos De Ordenamientos
Gamaliel del valle

Tipos De Ordenamientos

creat de Gamaliel del valle

Tipos de abstractos de datos
Davis Taez

Tipos de abstractos de datos

creat de Davis Taez

MI ARBOL GENEALOGICO
Monica Sánchez

MI ARBOL GENEALOGICO

creat de Monica Sánchez

redes sociales
Alejandrita Gomez

redes sociales

creat de Alejandrita Gomez

el arbol queen
sofi hoyos

el arbol queen

creat de sofi hoyos

Análisis Sintactico
ITG ITG

Análisis Sintactico

creat de ITG ITG

RECURSOS PARA TRABAJAR "LA FAMILIA"
Lucía Estévez Díaz

RECURSOS PARA TRABAJAR "LA FAMILIA"

creat de Lucía Estévez Díaz

Árboles de expansión mínima copia
Luis Fredy Huachaca Vargas

Árboles de expansión mínima copia

creat de Luis Fredy Huachaca Vargas

Carballo
Julio Darriba

Carballo

creat de Julio Darriba

partes del arbol
carlos alberto duarte gomez

partes del arbol

creat de carlos alberto duarte gomez

Reyes Católicos
Antonio Martín

Reyes Católicos

creat de Antonio Martín

árbol genealogico mariana
mariana jimenez velasquez

árbol genealogico mariana

creat de mariana jimenez velasquez

PROBABILIDAD Y ESTADISTICA
María Fernanda Rosas Borrell

PROBABILIDAD Y ESTADISTICA

creat de María Fernanda Rosas Borrell

mapa conceptual los guardaparques
Quinto Grado Escuela 41

mapa conceptual los guardaparques

creat de Quinto Grado Escuela 41

simbolos emblematicos de colombia
eider suarez

simbolos emblematicos de colombia

creat de eider suarez

Topología de Red
# ElParce

Topología de Red

creat de # ElParce

Árbore xenealóxica
lucas silva

Árbore xenealóxica

creat de lucas silva

Arbol
FABRIZZIO SILVA CANCINO

Arbol

creat de FABRIZZIO SILVA CANCINO

Las Plantas 1ºE.P.
Alba Hernández

Las Plantas 1ºE.P.

creat de Alba Hernández

Palta con mayor exportación en el mundo
ARIANA NATHALY AYALA ZEVALLOS

Palta con mayor exportación en el mundo

creat de ARIANA NATHALY AYALA ZEVALLOS

Los metales
Helen Jineth Gonzalez Garzon

Los metales

creat de Helen Jineth Gonzalez Garzon

Tipos de redes según la forma en que se conectan
Giselle D. Pavón

Tipos de redes según la forma en que se conectan

creat de Giselle D. Pavón

Árbol Genio lógico.
Selvin Omar López Méndez.

Árbol Genio lógico.

creat de Selvin Omar López Méndez.

Proceso de transformacion de recursos
Waripolox_ _Xernon

Proceso de transformacion de recursos

creat de Waripolox_ _Xernon

mi árbol familiar
Juandiego Cortez Flores

mi árbol familiar

creat de Juandiego Cortez Flores

Organigrama arbol
Isaac jauregui

Organigrama arbol

creat de Isaac jauregui

TOPOLOGÍA DE RED
Joselyn EMG

TOPOLOGÍA DE RED

creat de Joselyn EMG

TEORIA DE GRAFOS
BRANDON ALEXANDER GARCIA ALVAREZ

TEORIA DE GRAFOS

creat de BRANDON ALEXANDER GARCIA ALVAREZ

mapas mentales
elena valiente

mapas mentales

creat de elena valiente

proceso de transformacion de recursos
francisco rojas t

proceso de transformacion de recursos

creat de francisco rojas t

ORGANIZACIÓN OLIMPIADAS
Yuli Amaya

ORGANIZACIÓN OLIMPIADAS

creat de Yuli Amaya

TOPOLOGIA
jose luciano

TOPOLOGIA

creat de jose luciano

Active Directory
Franklin Rivas

Active Directory

creat de Franklin Rivas

La reflexión 💯
Karla Uchupaille

La reflexión 💯

creat de Karla Uchupaille

ANÁLISIS DE DECISIONES
ELVIS ALEXANDER LECCA MENDOZA

ANÁLISIS DE DECISIONES

creat de ELVIS ALEXANDER LECCA MENDOZA

ÁRBOL FILOGENÉTICO
AMANDA DANIELA MOYA RODRIGUEZ

ÁRBOL FILOGENÉTICO

creat de AMANDA DANIELA MOYA RODRIGUEZ

NAVIDAD
Sandra Bravo

NAVIDAD

creat de Sandra Bravo

TOPOLOGIA DE RED
Juan Manuel Cutipa almendras

TOPOLOGIA DE RED

creat de Juan Manuel Cutipa almendras

Modelos de Redes
Mariluz Huamán Alex Christian

Modelos de Redes

creat de Mariluz Huamán Alex Christian

 Topologías de red
Kayle Gonzalez

Topologías de red

creat de Kayle Gonzalez

El Árbol
Grupo Udi

El Árbol

creat de Grupo Udi

Organigrama arbol
leidy prieto

Organigrama arbol

creat de leidy prieto

LA ESTRUCTURA DE LOS PROBLEMAS
LEONARDO CHEPPER PUMACAHUA APAZA

LA ESTRUCTURA DE LOS PROBLEMAS

creat de LEONARDO CHEPPER PUMACAHUA APAZA

Caja Cambios Manual
CARLOS BARREÑADA

Caja Cambios Manual

creat de CARLOS BARREÑADA

Organigrama arbol
Keren Chaves

Organigrama arbol

creat de Keren Chaves

Motores Térmicos y sus Sistemas Auxiliares
Mario Guillén Sánchez

Motores Térmicos y sus Sistemas Auxiliares

creat de Mario Guillén Sánchez

Redes según topología física
brayan moreno

Redes según topología física

creat de brayan moreno

ORGANIZADORES GRAFICOS     Representación visual explicativa para presentar información basándose en conceptos fundamentales
ildefonso sierra

ORGANIZADORES GRAFICOS Representación visual explicativa para presentar información basándose en conceptos fundamentales

creat de ildefonso sierra

Escribe objetos de navidad
MARIELA HORTENCIA MAURICIO GIL

Escribe objetos de navidad

creat de MARIELA HORTENCIA MAURICIO GIL

Clasificación de las Redes Informáticas
Geisha Andrea Fernández Caldera

Clasificación de las Redes Informáticas

creat de Geisha Andrea Fernández Caldera

TOPOLOGÍAS DE REDES
Valentina Serrano

TOPOLOGÍAS DE REDES

creat de Valentina Serrano

Método de Árbol de causas
Ximena Pedraza Bolaños

Método de Árbol de causas

creat de Ximena Pedraza Bolaños

clasificación de las redes
ACEVEDO GONZALEZ NELSON STIVEN

clasificación de las redes

creat de ACEVEDO GONZALEZ NELSON STIVEN

Lexico y sinapcico
Diego Alejandro Sarmiento Vargas

Lexico y sinapcico

creat de Diego Alejandro Sarmiento Vargas

planta de cacau
CESAR AÑAPA

planta de cacau

creat de CESAR AÑAPA