Plantillas >

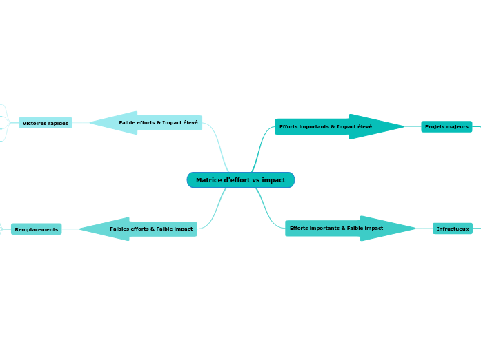
Matrice d'effort vs impact

Matrice d'effort vs impact

Utilisez cette carte mentale pour gérer votre temps plus efficacement. Évaluez les activités en fonction du niveau d'effort requis et de l'impact ou des avantages potentiels qu'elles auront.

Mots clés: usage personnel, effort vs impact

Matrice d'effort vs impact

Matrice d'effort vs impact

Utilisez cette matrice impact vs effort pour évaluer vos activités en fonction de l'effort et du niveau d'impact qu'elles auront.

Les activités sont divisées en quatre catégories:

Efforts importants et Impact élevé

Efforts importants et Faible impact

Faibles efforts et Faible impact

Faible efforts et Impact élevé

Les activités Efforts importants & Impact élevé vous apporteront des bénéfices à long terme, mais peuvent être plus difficiles à exécuter. Ce sont vos projets majeurs.

Les activités Efforts importants & Faible impact sont des pertes de temps. Ils demanderont beaucoup d'efforts mais ne vous offriront pas l'impact dont vous avez besoin. Essayez de ne pas vous concentrer sur ce type d'activité.

Les activités Faibles efforts & Faible impact ne nécessitent pas beaucoup d'efforts, mais n'offrent pas non plus de nombreux avantages.

Les activités Faible efforts & Impact élevé sont les meilleurs de tous, également appelés les gains rapides. Concentrez-vous d'abord sur ces derniers.

Matrice d'effort vs impact

La Matrice d'effort vs impact est un outil simple mais puissant pour préciser quelles devraient être toutes vos priorités.

Faibles efforts & Faible impact

Remplacements

Ne nécessitent pas beaucoup d’efforts, mais ils n’offrent pas non plus de nombreux avantages.

Faible efforts & Impact élevé

Victoires rapides

Activities that give the best return based on the effort. They are valuable and fundamental to your success. Focus on these actions and complete them before anything else.

Efforts importants & Faible impact

Infructueux

Activités chronophages à faible impact à éviter.

Perte de temps

Efforts importants & Impact élevé

Projets majeurs

Fournit un profit à long terme mais peut être plus complexe à exécuter.

¿Por qué utilizar una modelo de mapa mental Mindomo?

Los mapas mentales ayudan a realizar lluvias de ideas, establecer relaciones entre conceptos, organizar y generar ideas.

Sin embargo, las modelos de mapas mentales ofrecen una forma más fácil de empezar, ya que son estructuras que contienen información sobre un tema específico con instrucciones orientativas. En esencia, las modelos de mapas mentales garantizan la estructura que combina todos los elementos de un tema específico y sirven como punto de partida para su mapa mental personal. Son un recurso que proporciona una solución práctica para crear un mapa mental sobre un tema concreto, ya sea para los negocios o para la educación.

Mindomo le ofrece modelos de mapas mentales inteligentes que le permiten funcionar y pensar sin esfuerzo.

Una plantilla tiene varias funcionalidades:

  • Topics descriptivos
  • Topics con texto de fondo
  • Rama por defecto
  • Eliminar los datos de la modelo

Puede elegir entre una variedad de modelos de mapas mentales de las cuentas empresariales o educativas de Mindomo, o puede crear sus propios modelos de mapas mentales desde cero. Cualquier mapa mental puede transformarse en un mapa plantilla añadiendo notas orientativas a uno de sus temas.