Sjablonen >

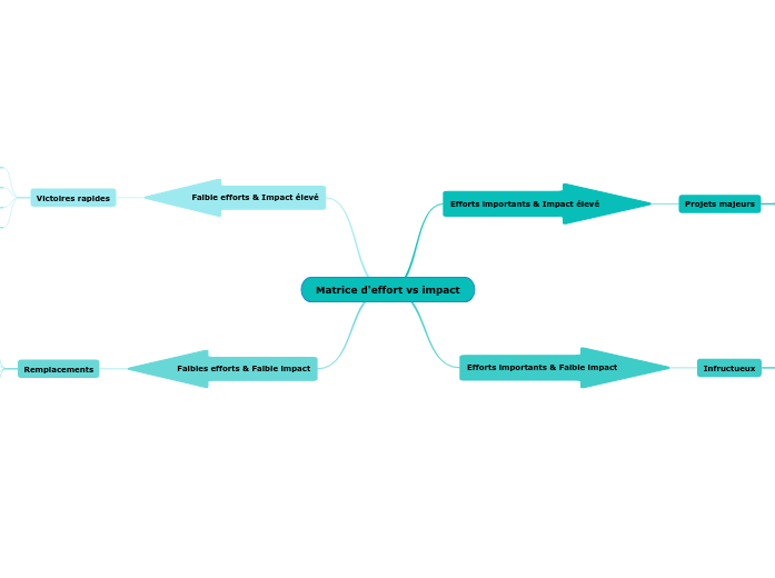
Matrice d'effort vs impact

Matrice d'effort vs impact

Utilisez cette carte mentale pour gérer votre temps plus efficacement. Évaluez les activités en fonction du niveau d'effort requis et de l'impact ou des avantages potentiels qu'elles auront.

Mots clés: usage personnel, effort vs impact

Matrice d'effort vs impact

Matrice d'effort vs impact

Utilisez cette matrice impact vs effort pour évaluer vos activités en fonction de l'effort et du niveau d'impact qu'elles auront.

Les activités sont divisées en quatre catégories:

Efforts importants et Impact élevé

Efforts importants et Faible impact

Faibles efforts et Faible impact

Faible efforts et Impact élevé

Les activités Efforts importants & Impact élevé vous apporteront des bénéfices à long terme, mais peuvent être plus difficiles à exécuter. Ce sont vos projets majeurs.

Les activités Efforts importants & Faible impact sont des pertes de temps. Ils demanderont beaucoup d'efforts mais ne vous offriront pas l'impact dont vous avez besoin. Essayez de ne pas vous concentrer sur ce type d'activité.

Les activités Faibles efforts & Faible impact ne nécessitent pas beaucoup d'efforts, mais n'offrent pas non plus de nombreux avantages.

Les activités Faible efforts & Impact élevé sont les meilleurs de tous, également appelés les gains rapides. Concentrez-vous d'abord sur ces derniers.

Matrice d'effort vs impact

La Matrice d'effort vs impact est un outil simple mais puissant pour préciser quelles devraient être toutes vos priorités.

Faibles efforts & Faible impact

Remplacements

Ne nécessitent pas beaucoup d’efforts, mais ils n’offrent pas non plus de nombreux avantages.

Faible efforts & Impact élevé

Victoires rapides

Activities that give the best return based on the effort. They are valuable and fundamental to your success. Focus on these actions and complete them before anything else.

Efforts importants & Faible impact

Infructueux

Activités chronophages à faible impact à éviter.

Perte de temps

Efforts importants & Impact élevé

Projets majeurs

Fournit un profit à long terme mais peut être plus complexe à exécuter.

Waarom een Mindomo mindmap template gebruiken?

Mindmappen helpen je brainstormen, relaties leggen tussen concepten, organiseren en ideeën genereren.

Lege mindmapsjablonen bieden echter een eenvoudigere manier om aan de slag te gaan, omdat het kaders zijn die informatie bevatten over een specifiek onderwerp met begeleidende instructies. In essentie zorgen mindmapsjablonen voor de structuur die alle elementen van een specifiek onderwerp combineert en als startpunt dient voor je persoonlijke mindmap. Ze zijn een hulpmiddel om een praktische oplossing te bieden voor het maken van een mindmap over een bepaald onderwerp, zowel voor het bedrijfsleven als voor het onderwijs.

Mindomo brengt je slimme mindmap templates waarmee je moeiteloos kunt functioneren en denken.

Een sjabloon heeft verschillende functionaliteiten:

  • Beschrijvende onderwerpen
  • Onderwerpen met achtergrondtekst
  • Standaard tak
  • De sjabloongegevens verwijderen

Je kunt kiezen uit verschillende mind map templates van Mindomo's zakelijke of educatieve accounts, of je kunt je eigen mind map templates maken. Elke mindmap kan getransformeerd worden in een mindmap template map door extra notities toe te voegen aan één van de onderwerpen.