Șabloane >

Matrice d'effort vs impact

Matrice d'effort vs impact

Utilisez cette carte mentale pour gérer votre temps plus efficacement. Évaluez les activités en fonction du niveau d'effort requis et de l'impact ou des avantages potentiels qu'elles auront.

Mots clés: usage personnel, effort vs impact

Matrice d'effort vs impact

Matrice d'effort vs impact

Utilisez cette matrice impact vs effort pour évaluer vos activités en fonction de l'effort et du niveau d'impact qu'elles auront.

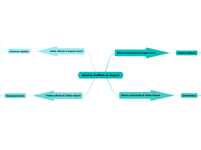
Les activités sont divisées en quatre catégories:

Efforts importants et Impact élevé

Efforts importants et Faible impact

Faibles efforts et Faible impact

Faible efforts et Impact élevé

Les activités Efforts importants & Impact élevé vous apporteront des bénéfices à long terme, mais peuvent être plus difficiles à exécuter. Ce sont vos projets majeurs.

Les activités Efforts importants & Faible impact sont des pertes de temps. Ils demanderont beaucoup d'efforts mais ne vous offriront pas l'impact dont vous avez besoin. Essayez de ne pas vous concentrer sur ce type d'activité.

Les activités Faibles efforts & Faible impact ne nécessitent pas beaucoup d'efforts, mais n'offrent pas non plus de nombreux avantages.

Les activités Faible efforts & Impact élevé sont les meilleurs de tous, également appelés les gains rapides. Concentrez-vous d'abord sur ces derniers.

Matrice d'effort vs impact

La Matrice d'effort vs impact est un outil simple mais puissant pour préciser quelles devraient être toutes vos priorités.

Faibles efforts & Faible impact

Remplacements

Ne nécessitent pas beaucoup d’efforts, mais ils n’offrent pas non plus de nombreux avantages.

Faible efforts & Impact élevé

Victoires rapides

Activities that give the best return based on the effort. They are valuable and fundamental to your success. Focus on these actions and complete them before anything else.

Efforts importants & Faible impact

Infructueux

Activités chronophages à faible impact à éviter.

Perte de temps

Efforts importants & Impact élevé

Projets majeurs

Fournit un profit à long terme mais peut être plus complexe à exécuter.

De ce să folosiți un șablon Mindomo de tip hartă mentală?

Hărțile mentale vă ajută să faceți brainstorming, să stabiliți relații între concepte și să organizați și generați idei.

Cu toate acestea, șabloanele de hărți mentale oferă o modalitate mai simplă de a începe, deoarece sunt modele care includ informații despre un subiect și instrucțiuni de ghidare. În esență, ele asigură structura care combină toate elementele unui subiect și servesc drept punct de plecare pentru harta mentală personală. Sunt o resursă practică pentru a crea hărți mentale pe diverse subiecte, fie în domeniul afacerilor, fie în educație.

Mindomo vă oferă șabloane inteligente de hărți mentale, care vă ajută să acționați și să gândiți fără efort.

Un șablon are diverse funcționalități:

  • Subiecte descriptive
  • Subiecte cu text de fundal
  • Ramură implicită
  • Eliminarea datelor șablonului

Puteți alege dintr-o varietate de șabloane de hărți mentale disponibile în conturile pentru afaceri sau educaționale ale Mindomo sau puteți crea propriile șabloane de la zero. Orice hartă mentală poate fi transformată într-un șablon prin adăugarea de instrucțiuni de ghidare suplimentare la unul dintre subiectele sale.