Catégories : Tout - риски

par Alina Khvostova Il y a 3 années

351

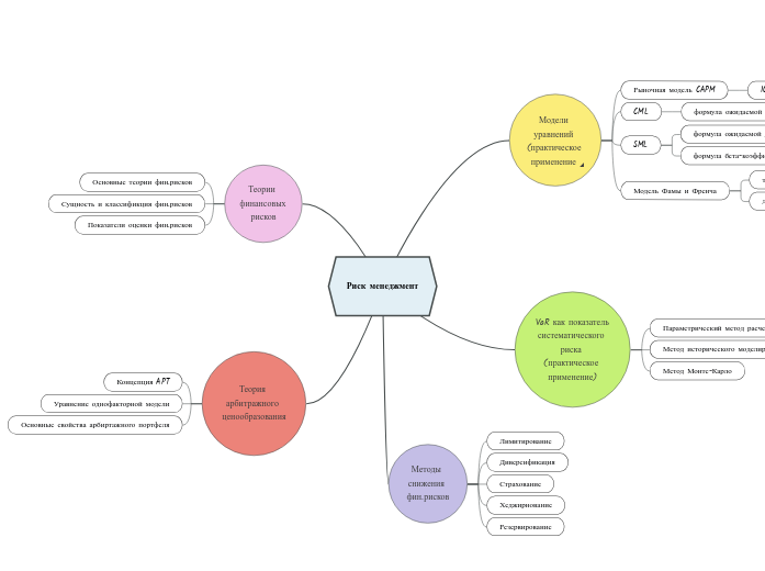
Риск менеджмент и финансовое моделирование

Риск менеджмент и финансовое моделирование

Риск менеджмент и финансовое моделирование

+ Семинарские занятия:

Расчет VaR
Риск и доходность портфеля
Ожид.норма дохода на ценные бумаги
Дисперсия ожид.дохода портфеля
Коэффициент корреляции
Ковариация
Дисперсия для ценной бумаги

Методы снижения финансовых рисков

Резервирование
Резервы на предстоящие расходы
Непредвиденные расходы
Хеджирование
Срочные контракты
Секьюритизация
Андеррайтинг
Страхование
Диверсификация
Лимитирование
Структурные лимиты
Позиционные лимиты
Stop-loss

VAR как показатель систематического риска

Сущность и осн.методы расчета VaR
Монте-Карло
Исторического моделирования
Параметрический

Теории арбитражного ценообразования (APT)

Основные свойства арбитражного портфеля
Имеет положительную доходность
Не чувствителен к факторам факторной модели
Не нуждается в доп.ресурсах инвестора
Процесс формирования арбитражного портфеля

Модель Фамы и Френча как одна из интерпретаций рыночной версии модели CAPM

2-х факторная модель для облигаций
3-х факторная модель для акций
+ Индексы "мелких" и "крупных" акций
Факторы, влияющие на ежемесячную доходность ценных бумаг
Firm value to market value
Размер капитализации
Фондовый индекс

Модель оценки финансовых активов (CAMP)

Рыночная версия CAPM
Общий риск ценной бумаги
Однофакторная модель

доходность ценной бумаги

CML&SML уравнения
Бетта-коэффициент
SML для неэффективных портфелей

ожидаемая доходность ценных бумаг

СML для эффективного портфеля

ожидаемая доходность портфелей

Осн.предположения (ограничения) модели

Теории финансовых рисков

Показатели оценки фин.рисков
+ Дисперсия и станд.отклон.
Неопределенность
Вероятность
Сущность и классификация фин.рисков
Классификация по уровню фин.потерь
Классификация в зависимости от факторов, которые их вызывают
Основные теории
Нейроэкономическая
Гибридная теория Фрэнка
Неоклассическая
Классическая