Catégories : Tout - sacerdotes - israel - mesopotamia - aceite

par Gustavo Gueico Il y a 3 années

333

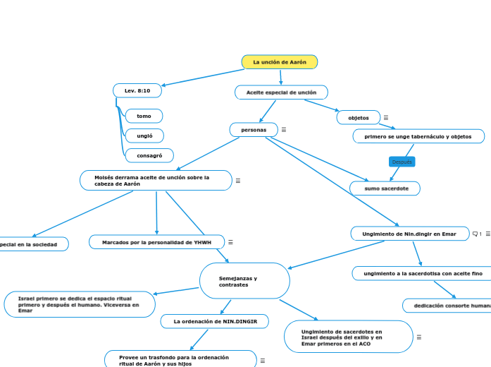
La unción de Aarón

La unción de Aarón

Semejanzas y contrastes

La ordenación de NIN.DINGIR

Provee un trasfondo para la ordenación ritual de Aarón y sus hijos

A su vez podría ayudar para establecer una fecha para la ordenación específica, ayudando en mostrar la fecha de un determinado libro. Es por lo tanto probable establecer una fecha mosaica para durante el siglo XIV AC.

Ungimiento de sacerdotes en Israel después del exilio y en Emar primeros en el ACO

Ejemplo de ungimiento político y religioso en Mesopotamia

Israel primero se dedica el espacio ritual primero y después el humano. Viceversa en Emar

sumo sacerdote

La unción de Aarón

Aceite especial de unción

objetos

Los objetos ungidos indicaban los lugares primarios de los servicios de los sacerdotes y los límites de su servicio

primero se unge tabernáculo y objetos
personas

sacerdotes, reyes.

Ungimiento de Nin.dingir en Emar

Contexto legal y ritual

Seis fragmentos de Tableta representando 4 manuscritos

ungimiento a la sacerdotisa con aceite fino

Aspecto público y religioso

dedicación consorte humana y divina

Moisés derrama aceite de unción sobre la cabeza de Aarón

aceite de unción: mezcla de especies específicas(canela mirra, caña y casia) y aceite de oliva (Exo 30:22-23)

Eran especiales, muy olorosas, debe ser interpretado en el contexto del ACO en cuanto a su importancia de olores.

status especial en la sociedad

Marcados por la personalidad de YHWH

La fragancia de YHWH impregnaba al mobiliario y también a sus ministros.

Lev. 8:10

consagró
ungió
tomo