Catégories : Tout - relaciones - abandono - estrés - fracaso

par PACHECO MARTÍNEZ OSCAR RICARDO Il y a 5 années

326

LAS CONSECUENCIAS NEGATIVAS DEL ESTRÉS EN LA EDUCACIÓN

LAS CONSECUENCIAS NEGATIVAS DEL ESTRÉS EN LA EDUCACIÓN

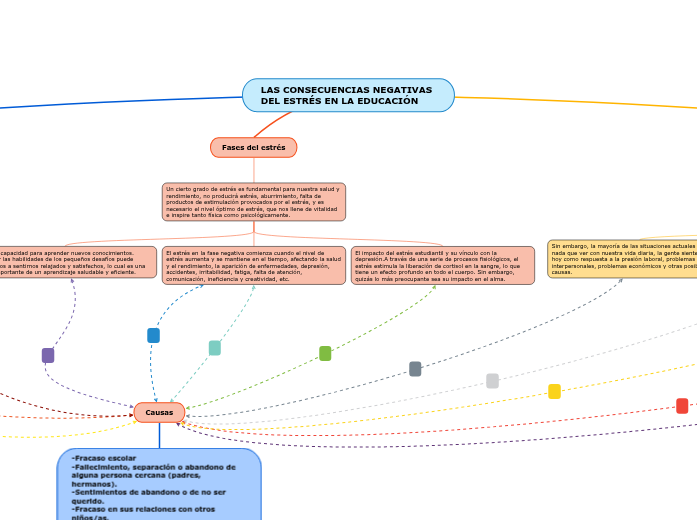
Causas

-Fracaso escolar -Fallecimiento, separación o abandono de alguna persona cercana (padres, hermanos). -Sentimientos de abandono o de no ser querido. -Fracaso en sus relaciones con otros niños/as. -Carencia de afectividad. -Ausencia de modelos y valores sociales. -Insuficiente tiempo para jugar o relajarse. -Nivel muy alto de exigencia escolar o personal. -Excesiva dependencia de la televisión o videojuegos. -Malos hábitos alimentarios, salud, higiene.

LAS CONSECUENCIAS NEGATIVAS DEL ESTRÉS EN LA EDUCACIÓN

Causas del estrés escolar

El estrés se produce como una reacción evolutiva, y su propósito es proteger nuestra vida y seguridad de las amenazas físicas que nuestros antepasados enfrentan todos los días en la batalla por la supervivencia.
Sin embargo, si el estrés es su naturaleza inherente, la respuesta a corto plazo al peligro personal es un esfuerzo a largo plazo, y la combinación de estrés y educación puede ser la fuente del desastre.
Siempre hay metas y plazos para completar. Si seguimos experimentando un ciclo de especialización y especialización, entonces pasaremos al menos diez años de tiempo de aprendizaje en nuestra vida, y se puede extender a casi dos años, lo que significa que a medida que pase el tiempo, se realizarán una serie de pruebas periódicas. , Exámenes finales, la presión se ha incorporado al sistema educativo.
Debido a todos los procesos fisiológicos involucrados, puede ser contraproducente bajo ciertas circunstancias y el estrés prolongado puede tener efectos destructivos en el cuerpo y la mente.El modelo de educación occidental se basa en una tensión constante.
El estrés es una respuesta de todas las personas (activación del sistema nervioso simpático, liberación de catecolaminas, cortisol y encefalinas, aumento de azúcar en sangre, etc.), no una adaptación
Sin embargo, la mayoría de las situaciones actuales no tienen nada que ver con nuestra vida diaria, la gente siente presión hoy como respuesta a la presión laboral, problemas interpersonales, problemas económicos y otras posibles causas.

Fases del estrés

Un cierto grado de estrés es fundamental para nuestra salud y rendimiento, no producirá estrés, aburrimiento, falta de productos de estimulación provocados por el estrés, y es necesario el nivel óptimo de estrés, que nos llene de vitalidad e inspire tanto física como psicológicamente.
El impacto del estrés estudiantil y su vínculo con la depresión.A través de una serie de procesos fisiológicos, el estrés estimula la liberación de cortisol en la sangre, lo que tiene un efecto profundo en todo el cuerpo. Sin embargo, quizás lo más preocupante sea su impacto en el alma.
El estrés en la fase negativa comienza cuando el nivel de estrés aumenta y se mantiene en el tiempo, afectando la salud y el rendimiento, la aparición de enfermedades, depresión, accidentes, irritabilidad, fatiga, falta de atención, comunicación, ineficiencia y creatividad, etc.
Nuestra capacidad para aprender nuevos conocimientos. Dominar las habilidades de los pequeños desafíos puede ayudarnos a sentirnos relajados y satisfechos, lo cual es una parte importante de un aprendizaje saludable y eficiente.

Estrés

El estrés es una parte normal y natural de nuestras vidas, ocurre como respuesta a una amplia variedad de circunstancias.
El estrés también puede perturbar el proceso de pensamiento y toma de decisiones, todos los cuales están diseñados para responder de manera rápida y decisiva a la situación actual.
El estrés tiene muchos efectos en el cuerpo, pero el objetivo básico del estrés es prepararnos para una acción inmediata: luchar o huir.
Esta es una respuesta evolutiva activada por una falta de control que prepara nuestro cuerpo para situaciones difíciles y potencialmente peligrosas.