Catégories : Tout - neolítico - griegos - fenicios - romanos

par Daniel Sabio Lopez Il y a 4 années

354

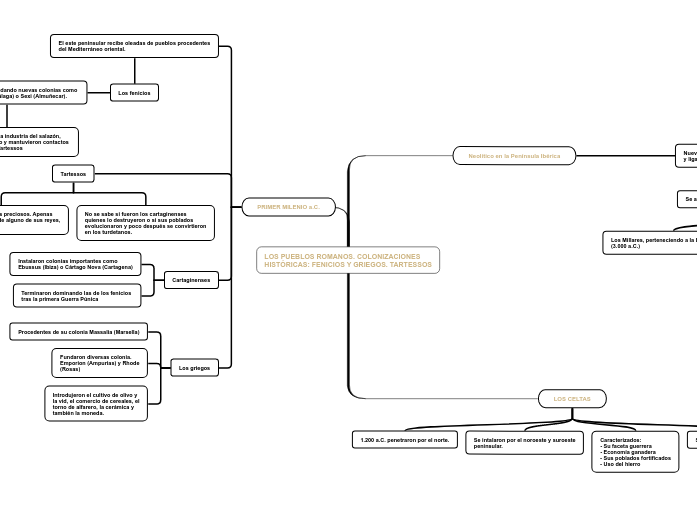
LOS PUEBLOS ROMANOS. COLONIZACIONES HISTÓRICAS: FENICIOS Y GRIEGOS. TARTESSOS

LOS PUEBLOS ROMANOS. COLONIZACIONES
HISTÓRICAS: FENICIOS Y GRIEGOS. TARTESSOS

LOS PUEBLOS ROMANOS. COLONIZACIONES HISTÓRICAS: FENICIOS Y GRIEGOS. TARTESSOS

PRIMER MILENIO a.C.

Los griegos
Introdujeron el cultivo de olivo y la vid, el comercio de cereales, el torno de alfarero, la cerámica y también la moneda.
Fundaron diversas colonia. Emporion (Ampurias) y Rhode (Rosas)
Procedentes de su colonia Massalia (Marsella)
Cartaginenses
Terminaron dominando las de los fenicios tras la primera Guerra Púnica
Instalaron colonias importantes como Ebussus (Ibiza) o Cártago Nova (Cartagena)
Tartessos
No se sabe si fueron los cartaginenses quienes lo destruyeron o si sus poblados evolucionaron y poco después se convirtieron en los turdetanos.
Cultura rica en metales preciosos. Apenas se conoce el nombre de alguno de sus reyes, Argontonio
El este peninsular recibe oleadas de pueblos procedentes del Mediterráneo oriental.
Los fenicios

Llegaron en el IX a.C. fundando nuevas colonias como Gadir (Cádiz), Malaca (Málaga) o Sexi (Almuñecar).

Se especializaron en la industria del salazón, propagaron el alfabeto y mantuvieron contactos comerciales con los Tartessos

LOS CELTAS

Surge la cultura de los celtíberos.
Caracterizados: - Su faceta guerrera - Economía ganadera - Sus poblados fortificados - Uso del hierro
Se intalaron por el noroeste y suroeste peninsular.
1.200 a.C. penetraron por el norte.

Neolítico en la Península Ibérica

Nuevas comunidades agricultoras y ganaderas, y ligadas al fenómeno del megalitismo.
Se asentaron creando poblados permanentes.

El Argar, de la Edad del Bronce (2.000 a.C.)

Se extendieron por el sureste con aparentes influencias mediterráneas.

Los íberos, de origen impreciso. Presentaban una lengua común o similar a las otras culturas mencionadas

Tenían una economía agropecuaria, pero practicabam igualmente el comercio y la mineria.

Los Millares, perteneciendo a la Edad del Cobre (3.000 a.C.)