Catégories : Tout - genética - cultura - herencia - nutrición

par Mauricio Hernández Il y a 5 années

610

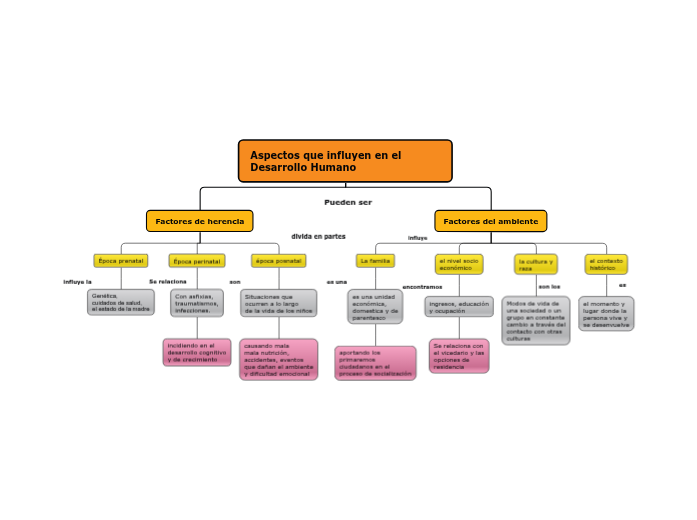
Organigrama

Organigrama

es

son los

encontramos

es una

influye

son

Se relaciona

influye la

divida en partes

Pueden ser

Aspectos que influyen en el Desarrollo Humano

Factores del ambiente

el contexto histórico
el momento y lugar donde la persona vive y se desenvuelve
la cultura y raza
Modos de vida de una sociedad o un grupo en constante cambio a través del contacto con otras culturas
el nivel socio económico
ingresos, educación y ocupación

Se relaciona con el vicedario y las opciones de residencia

La familia
es una unidad económica, domestica y de parentesco

aportando los primaremos ciudadanos en el proceso de socialización

Factores de herencia

época posnatal
Situaciones que ocurren a lo largo de la vida de los niños

causando mala mala nutrición, accidentes, eventos que dañan el ambiente y dificultad emocional

Época perinatal
Con asfixias, traumatismos, infecciones.

incidiendo en el desarrollo cognitivo y de crecimiento

Época prenatal
Genética, cuidados de salud, el estado de la madre