Catégories : Tout - contaminantes - limpieza - eficacia - procesos

par Pilar Palau Il y a 5 années

402

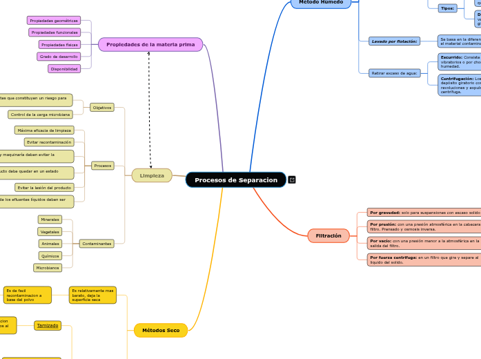
Procesos de Separacion

Procesos de Separacion

Procesos de Separacion

Métodos Seco

Clasificacion
Limpieza magnetica

se pasa la MP por imanes ubicados en el armazón de las cintas transportadoras (generando que las particulas metalicas se separen)

Limpieza electrostatica

partículas cargadas se separan por medio de rodillos o rejillas con cargas opuestas o conectados a tierra

se basa en la diferencia de carga electrostática de los distintos materiales, bajo condiciones de humedad controlada

Es mas reciente y se utiliza para la eliminacion de polvo

la separacion se produce por diferencia en la composicion de los materiales

Limpieza por aspiracion

propiedades aerodinámicas entre el producto limpio y las sustancias extrañas

Se utiliza para separar cereales, frutos secos, etc.

este proceso se produce por la diferencia en el peso de los materiales

Tamizado

Se produce por separacion por diferecnia de tamaños al pazar por un tamiz

Tamiz: una malla de hilos o cuerdas (textiles, metálicos, etc.)

de lecho plano: suelen usarse en materiales finamente particulados (ej: harina)

de tambor rotatorio: es facil de usar y mantener, pero mas dificil de limpiar

Es relativamente mas barato, deja la superficie seca
Es de facil recontaminacion a base del polvo

este puede generar incendios o explosiones

Limpieza

Contaminantes
Microbianos
Químicos
Animales
Vegetales
Minerales
Procesos
Volumen y concentración de los efluentes líquidos deben ser mínimos
Evitar la lesión del producto
Superficie limpia del producto debe quedar en un estado aceptable
El diseño de los procesos y maquinaría deben evitar la reconaminación
Evitar recontaminación
Máxima eficacia de limpieza
Objetivos
Control de la carga microbiana
Eliminación de contaminantes que constituyen un riesgo para la salud

Propiedades de la materia prima

Disponibilidad
Grado de desarrollo
Propiedades físicas
Propiedades funcionales
Propiedades geométricas

Filtración

Por fuerza centrifuga: en un filtro que gire y separe al liquido del solido.
Por vacío: con una presión menor a la atmosférica en la salida del filtro.
Por presión: con una presión atmosférica en la cabecera del filtro. Prensado y osmosis inversa.
Por gravedad: solo para suspensiones con escaso solido

Método Húmedo

Retirar exceso de agua:
Centrifugación: Los alimentos son introducidos en un depósito giratorio con perforaciones que al girar a altas revoluciones y expulsa el agua por acción de la fuerza centrífuga.
Escurrido: Consiste en hacer pasar los alimentos por tamices vibratorios o por chorros de aire seco para eliminar esta humedad.
Lavado por flotación:
Se basa en la diferencia de densidades entre la parte valiosa y el material contaminante de los alimentos a limpiar.
Lavado por aspersión
Tipos:

De cinta: Consiste en una cinta transportadora sobre la que van los alimentos y son rociados por aspersores. Los rodillos giran y rotan para limpiar la fruta completamente.

De tambor: Consiste en un tambor rotatorio inclinado compuesto por rodillos metálicos separados entre si , permite que los alimentos avancen y la suciedad caiga.

Consiste en aplicar agua en forma de chorros o ducha a presión sobre los productos.
Lavado por inmersión:
Consiste en sumergir los productos en agua y es una etapa preliminar en la limpieza de alimentos muy sucios.
Se utiliza el detergente y productos sanitarios.
Elimina de manera eficaz las partículas de tierra muy adheridas.