Catégories : Tout

par Edmond McComber Il y a 2 années

958

Systeme nerveux

Systeme nerveux

Systeme nerveux

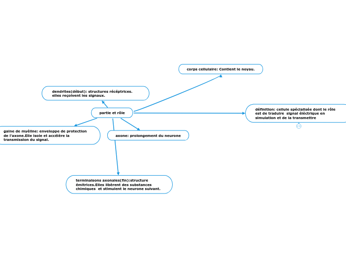
Neurone et influx nerveux

Traduire un stimulus en signal électrique et de le transmettre.
Type de neurone
Neurone sensitifs

Captent l'influx nerveux et le conduit vers le centre de traitement.

Neurones d'assosiation

Font le relais entre les neurones sensitifs et moteurs

Neurones moteurs

Conduise l'influx nerveux du centre de traitement vers un muscle ou une glande

Synapse
Espace entre une terminaison axonale d'un neurone et une dentrite d'un autre neurone
Influx nerveux
Information transmise de neurones en neurones sous la forme d'un signal électrique.
Anatomie

Systeme Nerveux Peripherique (SNP)

Subtopic
Type de nerf
Nerfs Mixtes

La plupart des nerf sont de cette sorte

Contient un peu de nerf moteur et de nerf sensitif

Nerfs Moteur

SNC vers SNP

Nerfs Sensitif

SNP vers SNC

L'acte volontaire et l'arc reflex
L'arc reflex

Nerf sensitif

Nerf moteurs

Ex: Brulure, Les recepteur sensoriel detect la brulure et les influx nerveux se rendent directement à la moelle épinière qui va automatiquement renvoyer un influx dans le nerf moteurs qui va bouger les muscle pour empecher la brulure.

L'organisme produit des mouvement tautomatiquement souvent pour se proteger.

L'acte volontaire

Si une personne a envie de se gratter un influx nerveux va passer par la moelle puis au cerveau et si la personne decide de se gratter L'encéphale va renvoyer un influx par les nerf moteurs et ceci va activer les muscles.

Le systemes nerveux nous permet de decider de nos mouvement et de les executer.

Trajet influx nerveux

Recepteur sensoriel

Nerf Sensitif

Moelle épinière

Nerf moteur

Muscles

Structure
L'interieur du nerf est composé de plusieurs axone chaque axone vont dans un sens mais plusieurs sont regroupé ensemble se qu'on appele dans nerf mixte.
Les nerfs du corps sont tous relier au SNC en passant par la moelle épinière.
Roles
Résaux de nerf complexe reliant le SNC au reste du corps humain.

Système Nerveux Central (SNC)

Fonctions
Le centre de controle de toute les fonctions du corps humain, tant volontaire qu'involontaire
Moèle épinière
Impliquer directement dans les reflexes
Tissus nerveux qui relient les nerfs du corps et l'encéphale
Liquide céphalorachidien
Le cerveau baigne dans ce liquide et celui-ci le protège des chocs
Encéphales
Role

Comprend le cerveau, le cervelet et le tronc cérébral

Cerveau

La plus grosse structure de l'encéphale. Il permet la reflexion le concience la desision les mouvement volontaire et le traiement des sens

Cervelet

Il permet de garder l'equilibre dans les mouvement et contribue aussi a la mémoire musculaire

Tronc cérébral

Structure qui commande le mouvement involontaire.(digestion, respiration, reflexes, etc)

Ensemble des structure présentes dans le SNC dans la boite cranienne.

Centre d'interpretation de tout les sens(vue, toucher, etc.)