Catégories : Tout - muscular - neurona - nerviós

par alba almenara Il y a 8 années

1424

teixits

teixits

ELS TEIXITS

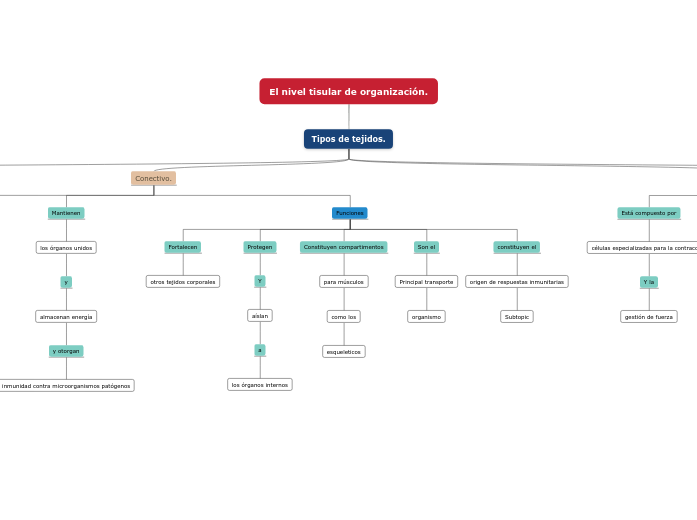
TEIXIT CONNECTIU

Teixit sanguini
Fa de suport logístic i permet la comunicació entre els diferents òrgans i teixits de l’organisme. Transport de nutrients, substancies de rebuig i gasos
Teixit cartilaginós
La seva funció és la de sustentació i la de permetre un moviment gairebé lliure de fricció.
teixit conjuntiu
té com finalitat servir de sustentació i envoltar la resta de teixits de l'organisme, l'intercanvi de nutrients, la defensa contra infeccions així com la regulació de la calor corporal.
teixit adipós
és un conjunt heterogeni de teixits connectius propi dels animals vertebrats. En el teixit adipós s'emmagatzema l'energia en triaglilcerols. També aquest teixit actua d'aïllant tèrmic i com a òrgan endcrí.

TEIXIT EPITELIAL

Esta format per:
Capes de cèl·lules

Estan ordenades en moltes capes

S'anomena teixit epitelial pluriestratificat.

Dos tipus

El nucli esta tenyit de color morat fosc.

Acostumen a ser polièdriques

Epitelis glandulars

Glàndules mitxes

Tenen la funció de advoca hormones a la sang

Glàndules endorcrines

Tenen la funció de secretar substàncies químiques,anomenades hormones

Glàndules exocrines

Tenen la funció de advoca el seu producte a l'exterior del cos

Epitelis de revestiment

Epidermis

Estan formades per moltes capes

Estan a la capa externa de la pell

Endotelis

Estan formades per una sola capa

Recobreixen l'interior dels vasos sanguinis i el cor

Disposen unes al costat d'altres sense deixar espai

Forma pell,conductes interior i òrgans

TEIXIT MUSCULAR

EXEMPLE DE TEIXIT MUSCULAR ESTIRAT

El teixit muscular, és un teixit format per cèl·lules que es diuen miocits. Es caracteritzen per ser allargades. Componen el 40-45% de la massa dels éssers humans i estàn especialitzats la contracció del múscul. Hi ha 3 tipus de teixits musculars

Múscul Cardíac

És el teixit muscular que protgeix el cor. És l'encarregat de bombar la sang pel sistema circulatori. El múscul cardíac te molts capi·lars, per cobrir les necessitats energètiques del cos.El cos humà està format pel 10%. El més important d'aquest teixit muscular es que forma el múscul del cor.

Múscul Llis

El múscul llis o voluntari està compost per cèl·lules en forma de fus. L'estímul per a la contracció del múscul lis es fà al sistema nerviós. El múscul llis es troba als aparells reproductor i excretor, en els vasos sanguinis i en la pell. El cos humà està format pel 50% d'aquest múscul. La seva funció és ajudar al trasnport de substàncies com la sang, l'aire pels bronquis, algunts nutrients i l'orina pels múscul del ronyóns de a vesícula.

Múscul Esquelètic

Aquest múscul esquelètic, té un tipus de teixit múscular estriat fan que els músculs estiguin pegats als óssos. En aquest múscul s'emmatgatzemen les proteïnes. El cos humà està format pel 40% d'aquest múscul. Les fibres s'observen com bandes fosques i clares. I el més important és que forma el múscul del bíceps.

TEIXIT NERVIÓS

format per:
neurones

tipus:

multipolar

unipolar

bipolar

són:

responsables dels impulsos nerviosos

cèl·lules que intervenen
cèl·lula glial

Són la sustentació i protegeixen a les neurones.

endoteli

El teixit nerviós sol estar força irrigat degut a l'elevat consum energètic i d'oxigen.

neurona

la neurona te forma poligonal(o d'estrella) i al centre s'observa el nucli

funció:
activitat endògena
percepció i transmissió d'estímuls
comunicaió neuronal
elaboració de respostes en forma d' impulsos nerviosos