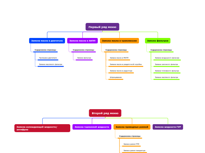
Kategóriák: Minden - ремонт

a Нечепорук Ангеліна 2 éve

337

Авторемонтна майстерня

Авторемонтна майстерня

Авторемонтна майстерня

Автомобіль

колір
потужність
марка
номер

Ремонт

поломка
дата
номер квитанції

Власник авто

телефон
ім'я
прізвище
номер водійського посвідчення