Kategóriák: Minden - evolución - genética - paleontología - selección

a Landy Chiluisa 5 éve

1414

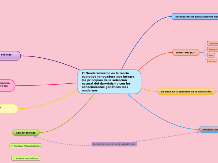
El Neodarwinismo es la teoría evolutiva renovadora que integra los principios de la selección natural del darwinismo con los conocimientos genéticos mas modernos.

El Neodarwinismo es la teoría evolutiva renovadora que integra los principios de la selección natural del darwinismo con los conocimientos genéticos mas modernos.

El Neodarwinismo es la teoría evolutiva renovadora que integra los principios de la selección natural del darwinismo con los conocimientos genéticos mas modernos.

Las evidencias

1. Pruebas Paleontológicas
2. Pruebas Bioquímicas

3. Pruebas Biogegráficas

4. Pruebas de la Sistemática

5. Pruebas de la Anatomía Comparada

6. Pruebas de la embriología

7. Pruebas de la Domesticación

Rechazó la teoría de los caracteres adquiridos.

El proceso evolutivo no afecta de manera individual a las personas, sino sobre las poblaciones.

Fue desarrollada gracias a los avances de la:

Sistematica
Paleontología
Genética

Pruebas de la evolución

[

]]

Se basa en 3 aspectos de la evolución:

La selección natural
La recombinación
La mutación

Elaborada por:

Huxley
Mayr
Simpson
Dobzhansky

Se basa en las postulaciones de:

Wallace
Darwin