Kategóriák: Minden - poderes - federal - república - democrática

a Chantal Pérez 5 éve

567

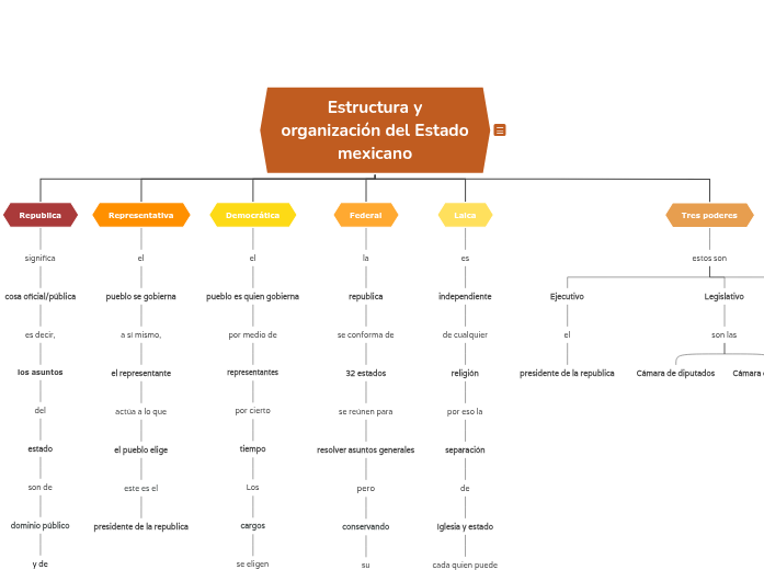
Estructura y organización del estado mexicano

Estructura y organización del estado mexicano

Estructura y organización del Estado mexicano

Chantal Rachel Pérez Contreras 5EV 03/Noviembre/2020

Tres poderes

estos son
Judicial

son los

Jueces

y

ministros

Legislativo

son las

Cámara de Senadores

Cámara de diputados

Ejecutivo

Laica

es
independiente

de cualquier

religión

por eso la

separación

de

Iglesia y estado

cada quien puede

ejercerla

Federal

la
republica

se conforma de

32 estados

se reúnen para

resolver asuntos generales

pero

conservando

su

soberanía

Democrática

pueblo es quien gobierna

por medio de

representantes

por cierto

tiempo

Los

cargos

se eligen

por el voto

Representativa

el
pueblo se gobierna

a sí mismo,

el representante

actúa a lo que

el pueblo elige

este es el

presidente de la republica

Republica

significa
cosa oficial/pública

es decir,

los asuntos

del

estado

son de

dominio público

y de

interés general