Kategóriák: Minden - vanguardia - poesía - autores - obras

a Iñigo Anduaga 5 éve

430

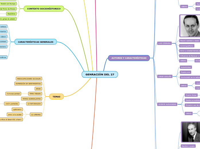
GENRACIÓN DEL 27

GENRACIÓN DEL 27

GENRACIÓN DEL 27

ETAPAS

ÚLTIMA ETAPA

Preocupación existencial

El grupo poético se dispersa

Muchos autores al exilio

POESÍA SURREALISTA

Manifiesto por una poesía sin pureza

1928-36

Influencia política

Re-humanización de la lírica

Surrealismo

POESÍA PURA
1922-28

Influencia becqueriana

Frío y deshumanizado

Juan Ramón Jiménez

Obras

Versos humanos (G. Diego)

TEMAS

LO URBANO
critica al desarrollo urbano
amor a la ciudad
optimismo
LA NATURALEZA
visión panteísta

DIOS

TEMAS SURREALISTAS
TEMA TABUES
homosexualidad
AMOR
EXPRESIÓN DE SENTIMIENTOS
PREOCUPACIONES SOCIALES

CARACTERÍSTICAS GENERALES

Técnicas fueras de la métrica
versículos
versos blancos
versos libres
Neopopularismo
mezcla de la vanguardia y la tradición
Esencialidad
Estructura del verso clásico
soneto, villancico, romance..
Temas tabúes y expresión de sentimientos
Lenguaje orientado hacia la intelectualidad y la belleza
figuras retóricas

CONTEXTO SOCIOHÍSTORICO

Otro golpe de estado
1936
República
1923-1930
Golpe de Estado de Primo de Rivera
1923
Tensión en Europa
Guerras mundiales
Crisis del sistema liberal y el bipartidismo

ORIGEN

Sé creó las residencias de estudiantes para trabajar y crear amsitades
Grupo de jóvenes escritores se reunieron para el homenaje a Góngora
1927
Grupo de poetas españoles lo comienzan en los años 20

RESIDENCIA DE ESTUDIANTES

Poeta Federico García Lorca, el pintor Salvador Dalí, el cineasta Luis Buñuel, el científico Severo Ochoa...
Modernidad de España
Propiciar una conexión permanente entre ciencias y artes
Enseñanza universitaria mediante la creación de un ambiente intelectual y de convivencia adecuado para estudiantes
Madrid
Centro cultural

AUTORES Y CARACTERÍSTICAS

LAS SINSOMBERO

María Teresa León, la mujer de nadie

Formado por:

María Teresa León, Ernestina de Champourcín, Concha Méndez, María Zambrano, Rosa Chacel, Josefina de la Torre, Marga Gil Roessete y Maruja Mallo

No las tomaban mucho en cuenta
El nombre

gesto de quitarse el sombrero

protesta por la homosexualidad

Grupo de mujeres

artistas y pensadoras

GERARDO DIEGO

Manuel de espumas

poesía absoluta

Versos humanos

poesía relativa

Influencia de Juan Ramón Jiménez
Dos tipos de poesía

relativa

absoluta

Mezcla de vanguardia y tradición
Escritor y poeta
VICENTE ALEXAINDRE

Historia del corazón

La destrucción o el amor

Excesivo uso de metáforas y versos libres
Desde surrealista hasta intimismo
Premio Nobel

1977

JORGE GUILLÉN

Clamor

Cántico

Involucrado en la naturaleza, la vida, etc
Poesía pura
Autenticidad
LUIS CERNUDA

Donde habita el olvido

autobiografía

Influencia de Becquer y Garcilaso de la Vega
Amor y soledad temas principales
Autobiografismo
Mezcló realidad y deseo
RAFAEL ALBERTI

La amante

Marinero en tierra

Nostalgia de su tierra gitana
3 etapas

poesía social

Poeta, dramaturgo y pintor
PEDRO SALINAS

La voz a razón de amor

Autentico en sus obras y con gran belleza
Futurismo
Lenguaje sencillo
Amor tema principal
Hombre intelectual
FEDERICO GARCÍA LORCA
OBRAS

Poeta en New York

surrealista

Romancero gitano

neopopularismo

Universalidad de símbolos
Temas utilizados

nostalgia, amor, muerte, libertad

Poeta dramaturgo
Más representativo