Kategóriák: Minden - naturaleza - exilio - vanguardismo - literatura

a neider yesid moreno villamizar 7 éve

347

La Literatura En América

La Literatura En América

La Literatura En América

son

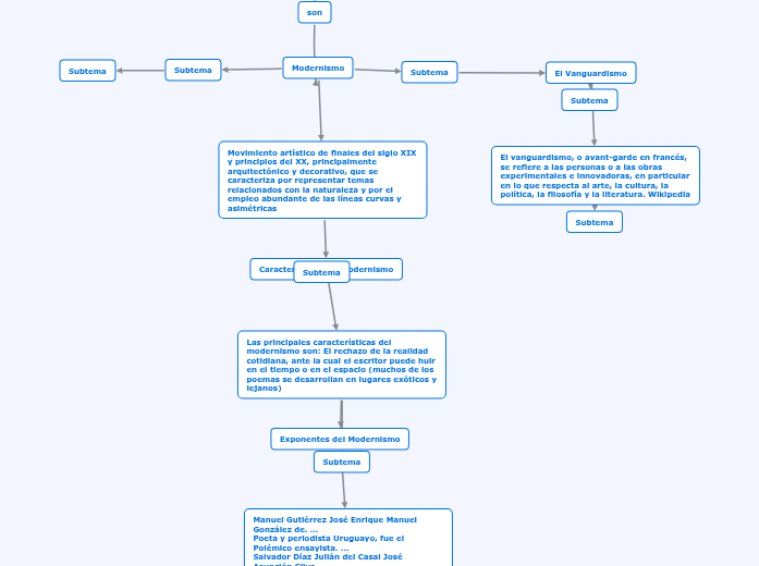
Modernismo
Movimiento artístico de finales del siglo XIX y principios del XX, principalmente arquitectónico y decorativo, que se caracteriza por representar temas relacionados con la naturaleza y por el empleo abundante de las líneas curvas y asimétricas

Caracteristicas del Modernismo

Las principales características del modernismo son: El rechazo de la realidad cotidiana, ante la cual el escritor puede huir en el tiempo o en el espacio (muchos de los poemas se desarrollan en lugares exóticos y lejanos)

Exponentes del Modernismo

Manuel Gutiérrez José Enrique Manuel González de. ... Poeta y periodista Uruguayo, fue el Polémico ensayista. ... Salvador Díaz Julián del Casal José Asunción Silva. ... Político y poeta mexicano, Escritor cubano – su libro Poeta Colombiano. ... Rubén Darío José Martí Amado Nervo. ... Poeta nicaragüense, Filósofo y poeta cub

El Vanguardismo

El vanguardismo, o avant-garde en francés, ​ se refiere a las personas o a las obras experimentales e innovadoras, en particular en lo que respecta al arte, la cultura, la política, la filosofía y la literatura. Wikipedia

Subtema