Kategóriák: Minden - reformas - golpe - represión - guerra

a Giovanni Bethencourt Dí­az 5 éve

1442

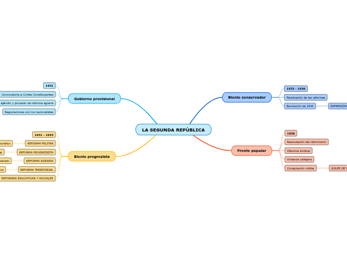
LA SEGUNDA REPÚBLICA

LA SEGUNDA REPÚBLICA

LA SEGUNDA REPÚBLICA

Bienio progresista

REFORMAS EDUCATIVAS Y SOCIALES
Asegurar educación general y mejorar condiciones laborales
REFORMA TERRITORIAL
Integrar a los nacionalismos
REFORMA AGRARIA
Mejorar la situación del campesinado
REFORMA PROGRESISTA
Secularización de la vida social
REFORMA MILITAR
Ejército profesional y democrático
1931 - 1933

Gobierno provisional

Negociaciones con los nacionalistas
Reforma del ejército y proyecto de reforma agraria
Convocatoria a Cortes Constituyentes
1931

Frente popular

Conspiración militar
GOLPE DE ESTADO

GUERRA CIVIL

Violencia callejera
Ofensiva sindical
Reanudación del reformismo
1936

Bienio conservador

Revolución de 1934
REPRESIÓN
Paralización de las reformas
1933 - 1936