Kategóriák: Minden

a Franco Vasquez 4 éve

412

Materia y energía

El texto aborda el concepto de materia y energía, detallando sus definiciones y clasificaciones. La energía, definida como todo aquello que no tiene masa pero puede producir cambios en la materia, se divide en renovable y no renovable.

Materia y
energía

Fuentes y tipos de energías

Usos

Calor y luz
Movimiento y electricidad

Calor, luz y reacción química

Movimiento

Electricidad

Reacción química y electricidad

Manifestación

Luminosa y calor
Mecánica, eléctrica

Luminosa, química, eléctrica y calor

Lumínica y calor

Química, eléctrica y calor

Nombre

Solar
Eólica

Combustión de fósiles

Hidraúlica

Biomásica

Geotérmica

Nuclear y atómica

Marítima

Fuente

Sol
Viento

Carbón, petróleo, gas natural

Caídas de aguas

Desechos orgánicos

Calor de la Tierra

Átomos

Olas del mar

Reacciones químicas

Sustancias puras

Heterogéneas

Se identifican las sustancias mezcladas.
Agua con aceite y agua con arena.

Homogéneas

No se identifican las sustancias mezcladas
Alcohol con agua y sal en agua.

Mezclas

Compuestos

Tiene una combinación de 2 o más elementos.
Por ejemplo: Agua, óxido de hierro, etanol y dióxido de carbono.

Elementos

Están formados por átomos de la misma especie.
Por ejemplo: hidrógeno, oxígeno, sodio y cobre.

Materia y energía

Energía

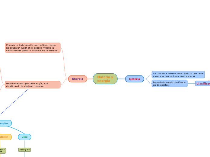
Hay diferentes tipos de energía, y se clasifican de la siguiente manera.
Tipos de energía

Sonora

Se produce al hablar o tocar un instrumento

Eléctrica

Se usa para muchas máquinas

Química

Tienen alimentos o combustibles

Luminosa

Tienen cuerpo que dan luz

Calorífica

Se presenta en forma de calor

Mecánica

Tienen los cuerpo en movimiento

Pueden ser...

No renovables, que se obtiene de fuentes que se pueden acabar

Renovables, que se obtiene de fuentes inagotables

Energía es todo aquello que no tiene masa, no ocupa un lugar en el espacio y tiene la capacidad de producir cambios en la materia.

Materia

La materia puede clasificarse en dos partes.
Clasificación
Se conoce a materia como todo lo que tiene masa y ocupa un lugar en el espacio.